论文的主要参考文献格式是学术写作中不可或缺的重要组成部分,它不仅体现了作者对研究领域的熟悉程度和学术严谨性,也是读者追溯研究源头、深入理解研究内容的重要依据,不同学科、不同期刊或机构对参考文献格式的要求可能存在差异,但总体上遵循一定的规范和原则,常见的参考文献格式包括GB/T 7714-2025《信息与文献 参考文献著录规则》、APA格式(美国心理学会格式)、MLA格式(现代语言协会格式)、Chicago格式等,其中GB/T 7714-2025是中国国家标准,广泛应用于自然科学、社会科学等领域的学术论文写作。

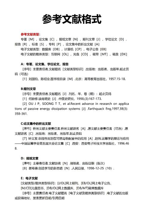
GB/T 7714-2025格式的核心要素包括:主要责任者(作者)、题名(文献标题)、文献类型标识、出版项(出版地、出版者、出版年)、页码、获取和访问路径等,对于不同类型的文献,其著录格式有所区别,期刊论文的格式一般为:作者. 题名[J]. 期刊名, 出版年, 卷号(期号): 起止页码. 作者超过3人时,可只列前3人,后加“等”(或“et al.”);期刊名建议使用全称,也可用缩写,但需统一;卷号和期号需同时标注,期号标注在圆括号内,张伟, 李娜, 王强, 等. 数字经济对中小企业创新绩效的影响研究[J]. 管理世界, 2025, 38(5): 120-135.
专著(图书)的格式为:作者. 书名[M]. 版本项(第1版不注). 出版地: 出版者, 出版年: 引文页码. 刘易斯. 经济增长理论[M]. 周师铭, 译. 北京: 商务印书馆, 1999: 56-60. 若译著需注明译者,版本项包括“修订版”“增订版”等;当文献中某一具体部分被引用时,需标注起止页码。
学位论文的格式为:作者. 题名[D]. 保存地点: 保存单位, 年份. 陈明. 中国新能源汽车产业发展路径研究[D]. 北京: 清华大学, 2025. 保存地点通常为大学或研究机构所在城市,保存单位为授予学位的机构。
专利文献的格式为:专利申请者. 专利题名: 专利国别, 专利号[P]. 公告日期或公开日期. 华为技术有限公司. 一种基于人工智能的图像识别方法: 中国, CN112233456A[P]. 2025-01-15. 专利国别用字母代码表示,如中国为CN,美国为US;专利号需完整标注。

电子文献的格式需特别注意获取和访问路径的标注,格式为:作者. 题名[文献类型标识/文献载体标识]. (更新或修改日期)[引用日期]. 获取和访问路径. 文献载体标识包括OL(联机网络)、DB(数据库)等,中国互联网络信息中心. 第51次中国互联网络发展状况统计报告[R/OL]. (2025-02-28)[2025-03-01]. http://www.cnnic.net.cn/n4/2025/0302/c117-10572.html.
为更直观地展示不同文献类型的格式差异,可参考以下简表:
| 文献类型 | 格式示例 |
|---|---|
| 期刊论文 | 作者. 题名[J]. 期刊名, 出版年, 卷号(期号): 起止页码. |
| 专著 | 作者. 书名[M]. 版本项. 出版地: 出版者, 出版年: 引文页码. |
| 学位论文 | 作者. 题名[D]. 保存地点: 保存单位, 年份. |
| 专利 | 专利申请者. 专利题名: 专利国别, 专利号[P]. 公告日期. |
| 电子文献 | 作者. 题名[EB/OL]. (更新日期)[引用日期]. 获取路径. |
在著录参考文献时,需注意以下细节:作者姓名采用姓前名后的格式,欧美作者名可缩写;题名需完整准确,不加书名号或引号;出版地应包含城市名,对于知名城市可省略省名;页码范围用“-”连接,如“120-135”;同一文献在文中的引用需与文末参考文献列表一一对应,通常采用顺序编码制(即按文献在文中出现的先后顺序用阿拉伯数字连续编码)或著者-出版年制(即按作者姓氏字母顺序和出版年份排序),国内多数学术期刊采用顺序编码制,需在文中引用处用上标标注序号,如“[1][2]”,文末列表按序号排列。
参考文献的排版需规范统一:作者之间用逗号分隔,三位及以内作者全部列出,超过三位时加“等”;出版项中各元素之间用逗号分隔,最后以句号结束;电子文献的引用日期和获取路径需完整且有效,避免使用动态链接,对于重复引用的文献,可在首次著录后注明“同[3]”或“ibid.”,避免冗余。
参考文献格式的规范使用是学术写作的基本要求,作者需根据目标期刊或机构的具体要求,结合国家标准和学科惯例,确保文献信息的准确性、完整性和一致性,这不仅是对他人研究成果的尊重,也是提升论文学术质量的重要环节。
相关问答FAQs
Q1: 参考文献中的作者超过三人时,如何著录?
A1: 根据GB/T 7714-2025标准,当作者超过三人时,可只列出前三位作者,其后加“, 等”(中文文献)或“, et al.”(外文文献),李华, 张三, 王五, 等. 人工智能在医疗领域的应用进展[J]. 中华医学杂志, 2025, 103(8): 561-565.
Q2: 电子文献的引用日期和获取路径是否必须标注?
A2: 是的,对于电子文献,引用日期(即文献被作者引用时的日期)和获取路径(如网址、DOI号等)是必备要素,以确保文献的可追溯性,若文献有DOI号,优先使用DOI号替代网址,王芳. 大数据背景下的教育变革[EB/OL]. (2025-10-15)[2025-03-01]. https://doi.org/10.1234/example. 若文献无固定更新日期,可标注引用日期,中国统计局. 2025年国民经济和社会发展统计公报[EB/OL]. [2025-03-01]. http://www.stats.gov.cn.
