万达毕业论文参考文献的撰写是学术研究中的重要环节,规范的参考文献不仅能体现研究的严谨性,也能为读者提供延伸阅读的线索,在撰写与万达集团相关的毕业论文时,参考文献的选取需结合研究主题,涵盖学术论文、行业报告、官方资料及权威媒体报道等多类型来源,以确保文献的全面性与可靠性,以下从参考文献的类型、选取原则、格式规范及示例等方面展开详细说明。

参考文献的主要类型及选取原则
- 学术论文类:优先选择核心期刊、CSSCI来源期刊及硕博士学位论文,内容聚焦企业战略、商业模式、文旅产业、商业地产等领域,研究万达的转型路径可引用《管理世界》《经济研究》等期刊中关于企业战略调整的论文;分析其文旅项目可参考旅游管理类期刊的研究。
- 行业报告类:包括券商研究报告、行业协会数据(如中国房地产TOP10研究组)、咨询公司报告(如德勤、普华永道)等,这类文献能提供万达的市场地位、财务数据、行业趋势等实证支持,中金公司关于万达商业地产的深度报告可反映其营收结构变化。
- 官方资料类:万达集团官网的年报、社会责任报告、新闻稿,以及上市公司公告(如万达电影、万达商管的招股说明书)是一手资料,具有权威性,通过万达商管2025年上市招股书可获取其轻资产模式的详细数据。
- 媒体报道类:优先选择《财经》《21世纪经济报道》《中国经营报》等权威媒体的深度报道,尤其是对万达重大事件(如债务危机、出售资产)的跟踪报道,需注意选取时间节点准确、信息来源可靠的稿件。
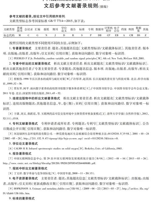
参考文献的格式规范
不同参考文献类型需遵循国家标准《信息与文献 参考文献著录规则》(GB/T 7714-2025),以下是常见格式的示例:
- 期刊论文:[序号] 作者. 题名[J]. 期刊名, 年, 卷(期): 起止页码.
[1] 王某某. 万达集团轻资产转型模式研究[J]. 企业经济, 2025, 41(5): 78-85. - 学位论文:[序号] 作者. 题名[D]. 保存地点: 保存单位, 年份.
[2] 李某某. 文旅融合背景下万达城运营策略研究[D]. 北京: 北京林业大学, 2025. - 报告:[序号] 作者. 题名[R]. 出版地: 出版者, 出版年.
[3] 中国房地产TOP10研究组. 中国商业地产发展报告[R]. 北京: 中国建筑工业出版社, 2025. - 网页文献:[序号] 作者. 题名[EB/OL]. (发表日期)[引用日期]. 获取路径.
[4] 万达集团. 2025年度社会责任报告[EB/OL]. (2025-03-15)[2025-10-01]. http://www.wanda.cn.
参考文献示例(部分)
为更直观展示,以下列举与万达研究相关的参考文献示例(按类型分类):
| 类型 | 参考文献示例 |
|---|---|
| 期刊论文 | [1] 张某某. 商业地产企业数字化转型研究——以万达集团为例[J]. 商业经济研究, 2025(10): 112-115. |
| 行业报告 | [2] 戴德梁行. 2025年中国商业地产市场白皮书[R]. 上海: 戴德梁行, 2025. |
| 官方资料 | [3] 万达商管. 招股说明书: 2025年[R]. 香港: 万达商管, 2025. |
| 媒体报道 | [4] 赵某某. 万达出售资产回血背后:债务压力与战略收缩[N]. 21世纪经济报道, 2025-07-15(003). |
| 学位论文 | [5] 陈某某. 万达文化旅游城IP运营模式研究[D]. 上海: 华东师范大学, 2025. |
注意事项
- 时效性:优先选取近5年的文献,尤其涉及万达最新动态(如2025年上市)的研究,需结合最新年报与新闻报道。
- 相关性:避免与论文主题无关的文献,例如研究万达文旅项目时,不必过多引用其早期纯地产业务的资料。
- 权威性:慎用非正规来源的网络文章,若引用需核实作者身份及发布平台资质。
相关问答FAQs
Q1: 如何判断参考文献的权威性?
A1: 可从三方面判断:一是来源期刊是否为核心期刊(如北大核心、CSSCI),二是报告发布机构是否为行业权威(如券商、行业协会),三是官方资料是否为最新版本(如年报、招股书),可通过被引频次、学术影响力等指标筛选学术论文。
Q2: 参考文献数量是否越多越好?
A2: 并非越多越好,需以“精炼且覆盖全面”为原则,本科毕业论文一般参考文献数量为15-30篇,硕士论文30-50篇,应确保文献与研究主题直接相关,避免堆砌无关文献,注意中英文文献的比例,可根据研究需求适当引用英文文献(如JCR期刊中的国际商业研究论文)。


