这个缩写源于中文“期 刊”两个字的拼音首字母:

- J = 期 (qī)
- D = 刊 (kān)
当您在参考文献列表中看到类似 [J]、[J D M] 或 [J] 这样的标识时,它都表示该文献来源是一份学术期刊。
详细解释
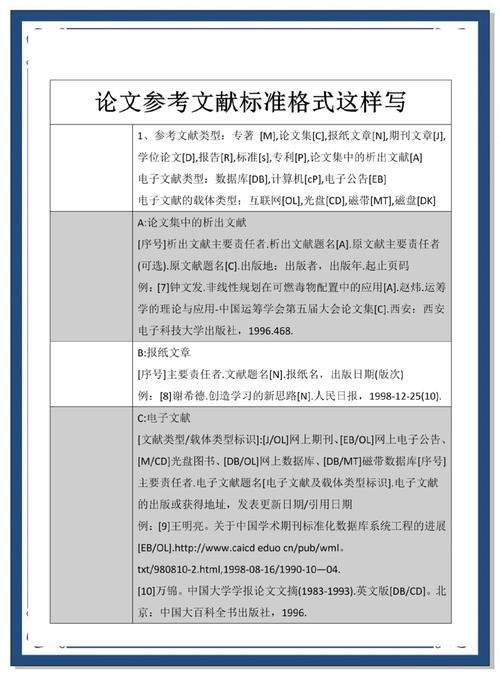
在学术写作中,为了规范参考文献的格式,我们通常会使用方括号加字母的代码来标识文献的类型,这有助于读者快速识别信息的来源,除了 [J] 之外,还有其他常见的代码:
| 代码 | 中文全称 | 英文对应 | 说明 |
|---|---|---|---|
| [J] 或 [J D M] | 期 刊 | Journal | 发表在定期或不定期连续出版物上的文章,是学术研究最主要的文献来源。 |
| [M] | 专 著 | Monograph | 指一本完整的书,包括学术专著、教材、文集等。 |
| [C] | 论 文集 | Conference Proceedings | 指学术会议上发表的论文汇编。 |
| [D] | 学 位论文 | Dissertation / Thesis | 指博士、硕士等学生的毕业论文。 |
| [R] | 报 告 | Report | 指科研报告、技术报告、调查报告等。 |
| [S] | 标 准 | Standard | 指技术标准、规范等。 |
| [P] | 专 利 | Patent | 指发明专利、实用新型专利等。 |
| [N] | 报 纸 | Newspaper | 指报纸上发表的文章。 |
| [EB/OL] | 电子文献(在线) | Electronic Source (Online) | 指从互联网上获取的文献,如网页、数据库文章等。 |
示例
一个标准的期刊文献引用格式通常是这样的:
[序号] 作者. 文献标题[J]. 期刊名称, 出版年份, 卷号(期号): 起始页码-结束页码.

示例: [1] 王伟, 李静. 人工智能在医疗诊断中的应用研究[J]. 计算机学报, 2025, 46(5): 1025-1038.
在这个例子中:
[1]是文献的序号。王伟, 李静是作者。人工智能在医疗诊断中的应用研究是文章标题。[J]明确指出这篇文章发表在期刊上。计算机学报是期刊的名称。2025是出版年份。46(5)表示第46卷,第5期。1025-1038是文章在期刊中的页码范围。
参考文献中的 [J D M] 或 [J] 就是告诉你,这条参考文献是一篇发表在学术期刊上的文章,这是最基础也是最重要的文献标识代码之一。

