在学术写作中,参考文献的格式规范是确保论文严谨性和可读性的重要环节,其中字体设置是容易被忽视但细节性较强的部分,关于参考文献中的英文是否使用宋体,这一问题需结合具体的学术规范、出版要求以及中英文混排的排版逻辑来综合判断,不同场景下可能存在差异。

中英文混排环境下的字体选择原则
在中文论文或学术文档中,通常采用“中文字体+英文字体”的混排模式,中文字体如宋体(SimSun)、黑体等,主要用于正文、标题等中文内容;而英文字体则需选择与中文搭配协调、具有良好可读性的西文字体,如Times New Roman、Arial、Calibri等,这种混排的核心原则是视觉统一性与辨识度兼顾:中文使用宋体等衬线字体可保证阅读舒适度,而英文若同样使用宋体(或其中文仿制的英文字符),可能导致字符间距、笔画粗细不协调,尤其在密集排版时影响辨识度,宋体的英文字符通常为非比例字体(即每个字符宽度相同),而标准的英文字体多为比例字体,字母“i”和“m”的宽度存在明显差异,混用易造成排版混乱。
常见学术规范对参考文献英文字体的要求
不同学术机构、期刊或出版社对参考文献的字体要求存在差异,需以具体规范为准,但普遍遵循以下规律:
国内学术规范(如GB/T 7714)
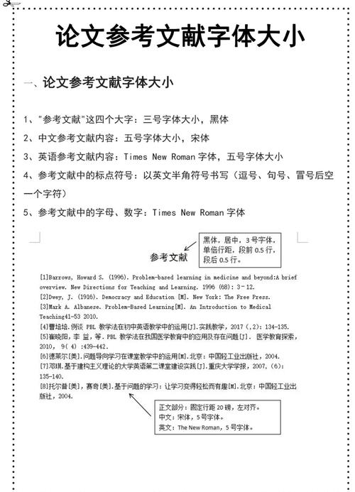
国内高校学报、期刊普遍遵循国家标准《GB/T 7714-2025 信息与文献 参考文献著录规则》,该标准对参考文献的字体未作硬性规定,但结合《GB/T 9704-2012 科技报告、学术论文的编排格式》等配套标准,正文通常使用宋体,英文则建议使用Times New Roman。《中国社会科学》期刊要求正文为宋体,英文部分(包括参考文献中的英文文献题名、作者姓名等)统一使用Times New Roman,字号与中文参考文献一致(如五号或10.5pt),这种设置旨在通过区分中英文字体,避免视觉混淆,同时符合国际学术排版惯例。
国际学术规范(如APA、MLA、Chicago)
国际通用的引用格式(如APA第7版、MLA第9版)通常要求全文(包括参考文献)使用同一英文字体,常见为Times New Roman(12pt)或Arial(11pt),若论文主体为英文,参考文献自然无需使用中文字体;若为中文论文但需引用国际规范(如双语投稿),则参考文献中的英文部分需遵循国际格式要求,而中文部分可使用宋体,形成“中文宋体+英文Times New Roman”的组合。

出版社与高校的特殊要求
部分出版社或高校可能有独立规范,北京大学《本科毕业论文写作规范》要求参考文献中文字体为宋体,英文、数字等使用Times New Roman;而某些人文社科类期刊为保持整体风格,可能要求参考文献全文(含英文)使用统一字体(如全部宋体),但这种情况较为少见,通常需配合调整英文字符间距以提升可读性。
特殊场景下的字体处理
参考文献中混有中英文的情况
当参考文献条目同时包含中文和英文(如引用双语文献或翻译文献),需区分处理:中文文献题名、作者、出版信息等使用宋体;英文文献题名、作者等使用Times New Roman,而期刊名称、出版社名称等专有名词若为英文,则保留其原始字体(通常为斜体或正体Times New Roman)。
- 中文文献:张三. (2025). 《人工智能研究》. 北京: 科学出版社. (宋体)
- 英文文献: Smith, J. (2025). AI in Education. New York: Springer. (Times New Roman, 斜体)
纯英文参考文献的字体
若论文为纯英文写作(如国际期刊投稿),参考文献需统一使用英文字体(如Times New Roman),此时无需考虑宋体;若为中文论文但参考文献条目均为英文(如引用大量外文文献),则英文部分应使用Times New Roman,与正文英文部分保持一致。
图表与注释中的参考文献
若参考文献以图表形式呈现(如引用矩阵、对比表格),表格内的中英文需分别遵循对应字体规范:中文单元格使用宋体,英文单元格使用Times New Roman,确保表格整体清晰易读。

字体设置的操作建议
在Word等排版软件中,可通过以下步骤实现参考文献中英文混排的字体设置:
- 全选参考文献部分,将中文字体设置为“宋体”,英文字体设置为“Times New Roman”(注意:需在“字体”对话框中分别设置中英文字体,而非仅设置中文字体);
- 检查特殊字符:如英文文献中的“&”、“et al.”等缩写,确保其字体与正文英文一致;
- 调整格式细节:若部分英文内容(如期刊名)需斜体,可通过“字体”对话框中的“效果”选项单独设置。
不同规范下的字体要求对比表
| 规范/场景 | 中文文献字体 | 英文文献字体 | 备注 |
|---|---|---|---|
| GB/T 7714(国内期刊) | 宋体 | Times New Roman | 需与正文英文部分统一 |
| APA/MLA(国际规范) | 不适用(纯英文) | Times New Roman/Arial | 全文统一英文字体 |
| 中文论文(双语投稿) | 宋体 | Times New Roman | 中英文区分字体,避免混淆 |
| 纯英文论文 | 不适用 | Times New Roman | 遵循国际期刊要求 |
| 高校本科毕业论文 | 宋体 | Times New Roman | 常见高校通用规范 |
相关问答FAQs
Q1:参考文献中的英文作者姓名是否需要使用宋体?
A1:不需要,参考文献中的英文作者姓名应使用英文字体(如Times New Roman),与英文文献题名保持一致。“Smith, J.” 中的“Smith”和“J.”需使用Times New Roman,而非宋体,以确保与英文文献的排版规范统一,同时避免中英文字体混用导致的视觉混乱。
Q2:如果期刊要求参考文献全文使用宋体,英文部分该如何处理?
A2:若期刊或出版社明确要求参考文献全文(含英文)使用宋体,则需将英文部分也设置为宋体,但需注意:① 调整英文字符间距(通过“段落”-“缩进和间距”-“字符间距”设置为“紧缩”或“加宽”,避免字符过密或过疏);② 专有名词(如期刊名、书名)的斜体效果可通过下划线或手动标注代替(部分格式允许斜体保留,需确认期刊具体要求);③ 优先选择支持英文显示的宋体字体(如“宋体-方正超大字符集”),避免英文字符显示为方框或乱码。
