论文参考文献的基本格式是学术写作中规范引证他人研究成果的重要依据,其核心目的是体现研究的科学性、严谨性,同时为读者提供溯源查证的路径,不同学科领域、期刊或出版社对参考文献格式的要求可能存在差异,但国际通用的格式主要有GB/T 7714(中国国家标准)、APA(美国心理学会)、MLA(现代语言协会)、Chicago(芝加哥格式)等,本文将以GB/T 7714为基础,结合其他常见格式,详细阐述参考文献的基本构成要素、常见文献类型的著录规则,以及格式规范中的注意事项。

参考文献的基本构成要素
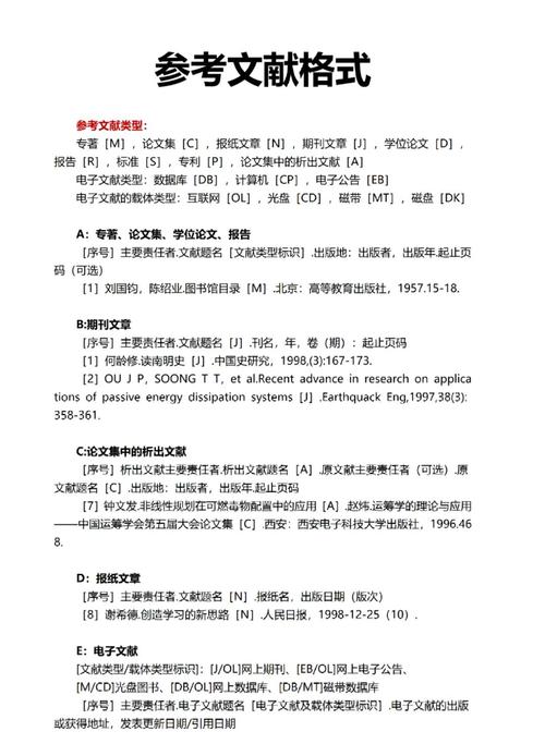
无论采用何种格式,参考文献的著录均需包含核心要素,以确保文献的可识别性和可检索性,这些要素通常包括:主要责任者(作者)、题名(文献名称)、文献类型标识、出版项(出版地、出版者、出版年)、页码、获取和访问路径(适用于电子文献)等,主要责任者需列出全部作者(超过3人时可省略部分,用“等”或“et al.”替代),题名需完整准确,文献类型标识(如专著[M]、期刊文章[J]等)是区分文献类别的重要标志,出版项需按规范格式标注,电子文献还需补充DOI号或URL链接。
常见文献类型的著录规则
(一)专著
专著包括学术专著、教材、论文集、报告等,其基本格式为:主要责任者. 题名[文献类型标识]. 出版地: 出版者, 出版年: 引文页码[引用日期]. 获取和访问路径.
示例(GB/T 7714):
刘国钧, 陈绍业, 王凤翥. 图书馆目录[M]. 北京: 高等教育出版社, 1957: 15-18.
示例(APA):
Author, A. A. (Year). Title of work. Publisher Name.
(二)期刊文章
期刊文章的著录需包含作者、文章题名、期刊名、出版年、卷(期)、页码,格式为:主要责任者. 文献题名[文献类型标识]. 期刊名, 年, 卷(期): 起止页码[引用日期]. 获取和访问路径.
示例(GB/T 7714):
周光召, 朱作言. 生命科学的现状与未来[J]. 中国科学: 生命科学, 2010, 40(3): 209-215.
示例(APA):
Author, A. A., & Author, B. B. (Year). Title of article. Title of Periodical, volume(issue), pages.
(三)学位论文
学位论文包括硕士、博士学位论文,需注明授予单位、年份和页码(可选),格式为:主要责任者. 题名[文献类型标识]. 保存地: 保存单位, 年份: 引文页码[引用日期]. 获取和访问路径.
示例(GB/T 7714):
张伟. 中国古代文献保护技术研究[D]. 北京: 北京大学信息管理系, 2025: 32-45.

(四)电子文献
电子文献(如期刊文章、专著、网页等)需在文献类型标识后注明[EB/OL](联机网络文献),并补充DOI号或URL,格式为:主要责任者. 题名[文献类型标识/载体类型标识]. (更新或修改日期)[引用日期]. 获取和访问路径.
示例(GB/T 7714):
中国互联网络信息中心. 第51次中国互联网络发展状况统计报告[EB/OL]. (2025-02-27)[2025-10-01]. http://www.cnnic.net.cn/n4/2025/0227/c88-10719.html.
(五)专利文献
专利文献需注明专利申请者、专利题名、专利国别、专利号、公告日期,格式为:专利申请者. 专利题名: 专利号[文献类型标识]. 公告日期[引用日期]. 获取和访问路径.
示例(GB/T 7714):
王明亮. 关于中国学术期刊标准化数据库系统工程的进展[EB/OL]. (1998-08-16)[2001-07-09]. http://www.cajcd.cn/pub/wml.txt.
格式规范中的注意事项
(一)作者姓名的著录
中文文献作者姓名需采用全名,姓在前名在后,中间不加逗号;英文文献作者姓首字母大写,名缩写(如Smith J R.),多位作者之间用逗号分隔,超过3人时可只列前3位,后加“, 等”或“, et al.”。
示例(中文):李四, 王五, 赵六, 等. 论文写作规范研究[J]. 学术期刊, 2025, 5(2): 10-15.
示例(英文):Smith, J. R., Johnson, M. K., & Lee, T. H., et al. Research on Citation Formats[J]. Journal of Science, 2025, 10(3): 45-50.
(二)题名和刊名的著录
题名需完整,不加书名号(专著除外);期刊名需用全称或标准缩写,并斜体(APA格式),中文文献题名和刊名不使用书名号,但GB/T 7714允许在题名后标注文献类型标识(如[M][J])。
示例(APA):Journal of Experimental Psychology(期刊名斜体),而非“Journal of Experimental Psychology”。

(三)标点符号和空格的使用
参考文献中的标点符号需采用半角字符,作者之间用逗号分隔,出版地与出版者之间用冒号,出版年与页码之间用冒号或逗号(根据格式要求),英文文献中,作者姓名缩写后的点、期刊卷期号后的括号均需半角。
示例(GB/T 7714):北京: 高等教育出版社, 1957: 15-18.(冒号为半角)
(四)页码的著录
引用专著中的具体页码时,需标注引文起止页码,用“-”连接(如15-18);引用期刊文章时,需标注起止页码;若引用整篇文章,则不标注页码。
不同格式对比(以期刊文章为例)
为直观展示不同格式的差异,以下以同一期刊文章为例,对比GB/T 7714、APA、MLA三种格式:
| 格式类型 | 著录示例 |
|---|---|
| GB/T 7714 | 陈建军. 数字化时代图书馆服务模式创新研究[J]. 图书情报工作, 2025, 65(10): 12-18. |
| APA | Chen, J. (2025). Innovation of library service models in the digital age. Library and Information Science Research, 65(10), 12-18. |
| MLA | Chen, Jianjun. "Innovation of Library Service Models in the Digital Age." Library and Information Science Research, vol. 65, no. 10, 2025, pp. 12-18. |
常见错误与规避方法
- 文献类型标识错误:如将期刊文章标识为[M](专著),需根据文献类型选择正确的标识(如[J])。
- 出版信息缺失:如未标注出版地、出版者,或电子文献未注明DOI号,需通过数据库或官网核实补充。
- 作者姓名格式混乱:中英文文献作者姓名需统一格式,避免混用全名与缩写。
- 页码标注不规范:如仅标注起始页码,未标注结束页码,需按规范补充完整。
相关问答FAQs
Q1: 参考文献中的“等”和“et al.”有什么区别?使用时需要注意什么?
A: “等”用于中文文献,表示作者超过3人时的省略;“et al.”(源自拉丁语“et alii”)用于英文文献,同样适用于作者超过3人的情况,使用时需注意:中文文献在第三位作者后加“, 等”,如“张三, 李四, 王五, 等”;英文文献在第一位作者后加“, et al.”,且“et al.”为斜体(APA格式),如“Smith, J., et al.”,需确保参考文献列表中实际列出的作者数量与正文引用一致(如GB/T 7714允许列3位作者,APA则允许列1-20位作者)。
Q2: 电子文献的DOI号和URL有什么区别?什么情况下必须标注DOI号?
A: DOI(Digital Object Identifier)是数字对象唯一标识符,相当于文献的“身份证号”,具有永久性和唯一性;URL(Uniform Resource Locator)是网络资源地址,可能因网页更新而失效,若文献有DOI号,必须优先标注DOI(格式为“https://doi.org/xxxx”),无需再标注URL;若无DOI号,则需标注稳定的URL(如期刊官网、数据库链接),并注明引用日期(格式为“[引用日期]”),优先标注“https://doi.org/10.3969/j.issn.1001-8972.2025.10.003”,而非直接粘贴网页URL。
