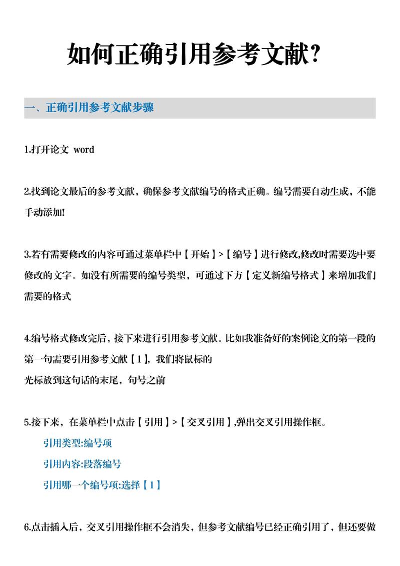
书本的参考文献引用格式是学术写作中规范信息来源、保证学术诚信的重要环节,不同学科领域和出版机构可能采用略有差异的格式,但主流格式包括APA、MLA、Chicago、GB/T 7714等,每种格式对文献要素的排列顺序、标点符号、字体字号等都有明确规定,以下从通用原则、主流格式示例及注意事项三方面展开说明。

参考文献引用的通用原则
无论采用何种格式,参考文献引用均需遵循“信息完整、格式统一、可追溯”的核心原则,文献要素需齐全,通常包括作者、出版年份、书名、出版地、出版社等关键信息;格式需全文统一,避免混用不同标准;引用内容需与文内标注一一对应,确保读者能通过参考文献准确找到原始文献。
主流书本参考文献引用格式示例
APA格式(第7版,适用于社会科学、教育学等领域)
APA格式采用“作者-出版年”制,文内引用多为(作者, 年),参考文献列表按作者姓氏字母排序。
- 基本结构:作者姓氏, 作者名字首字母. (出版年份). 书名. 出版地: 出版社.
- 示例:
张三. (2025). 心理学与日常生活. 北京: 人民教育出版社.
Smith, J. (2025). Research methods in psychology. New York: APA Press. - 多位作者:不超过20位时,列出所有作者,用逗号分隔;超过20位时,列出前19位,加“…”,最后一位作者。
李四, 王五, 赵六, …, 周十. (2025). 团队协作与管理. 上海: 复旦大学出版社.
MLA格式(第9版,适用于人文学科,如文学、艺术等)
MLA格式采用“作者-页码”制,文内引用为(作者 页码),参考文献列表按作者姓氏字母排序。
- 基本结构:作者姓氏, 作者名字. 书名. 出版社, 出版年份.
- 示例:
鲁迅. 呐喊. 人民文学出版社, 2006.
Austen, Jane. Pride and Prejudice. Penguin Classics, 2003. - 版本信息:若为修订版或再版,需在书名后注明,如:
王五. (主编). 现代汉语词典 (第7版). 商务印书馆, 2025.
Chicago格式(第17版,适用于历史、艺术等学科,分注释-书目式和作者-日期式)
Chicago格式有两种常用形式:注释-书目式(多见于历史学)在页脚用脚注或尾注标注,参考文献单独成页;作者-日期式(类似APA)在文内用(作者, 年),参考文献列表按作者姓氏字母排序。

- 作者-日期式基本结构:作者姓氏, 作者名字. 出版年份. 书名. 出版地: 出版社.
示例:
陈六. (2025). 中国古代史研究. 北京: 中华书局.
Johnson, M. (2025). Theories of modern art. Oxford University Press. - 注释-书目式基本结构:作者名字. 书名. 出版地: 出版社, 出版年份.
示例(尾注):
① 钱七. 中国哲学史. 生活·读书·新知三联书店, 2025.
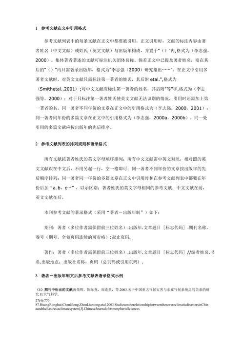
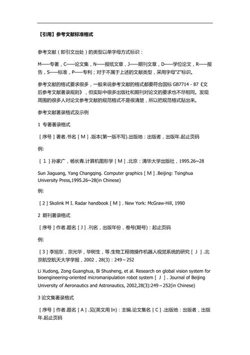
GB/T 7714-2025格式(中国国家标准,适用于中文论文、著作)
GB/T 7714是国内学术写作的通用标准,参考文献列表按引用顺序编号(顺序编码制)或作者姓氏排序(著者-出版年制),常见于科技、社科等领域。
- 顺序编码制:文内引用用[1], [2]编号,参考文献列表按编号顺序排列。
基本结构:[序号] 作者. 书名[M]. 出版地: 出版社, 出版年: 引文页码(可选).
示例:
[1] 刘一. 数据结构与算法[M]. 北京: 清华大学出版社, 2025: 45-50.
[2] Einstein, A. *Relativity: The special and the general theory[M]. Crown, 1916: 35. - 著者-出版年制:类似APA,文内引用为(作者, 年),参考文献按作者姓氏拼音排序。
示例:
(刘一, 2025)
(Einstein, 1916)
注意事项
- 作者信息规范:作者超过3人时,中文可省略为“等”,英文为“et al.”;作者姓名需完整,包括名字缩写(如APA格式中Smith J.)。
- 书名与版本:书名需用斜体,副标题前用冒号分隔;若为第1版,可不标注;修订版、增订版需注明,如“第2版”“修订本”。
- 出版信息:出版地需为城市名(省略“省”“市”),如“北京”而非“北京市”;出版社名称需完整,避免简称(如“人大出版社”应为“中国人民大学出版社”)。
- 电子书与再版文献:电子书需注明引用日期和获取路径(如URL或DOI),再版文献需同时标注原版和再版信息,如:
王五. (原版, 2000). 教育心理学 (2025年修订版). 上海: 华东师范大学出版社.
相关问答FAQs
Q1: 不同格式下,书本参考文献的作者姓名写法有何区别?
A: APA和MLA格式中,英文作者姓名需“姓前名后”,名字用首字母缩写(如Smith J.);中文作者则直接写全名(如张三),GB/T 7714格式中,中文作者姓名为全名,英文作者为“姓全拼+名字首字母”(如Einstein A.),Chicago格式在注释-书目式中,英文作者为“名+姓”(如Jane Austen),作者-日期式则与APA一致。
Q2: 如果引用的书有多位作者,参考文献列表中如何列出所有作者?
A: APA、MLA和GB/T 7714(著者-出版年制)均要求列出所有作者,用逗号分隔,最后两位作者之间用“and”(英文)或“、”(中文)连接,如“Smith, J., & Lee, T.”或“李四、王五”,若作者超过20位(APA)或3位(MLA,部分情况),可使用“et al.”(英文)或“等”(中文)省略后续作者,但需注意各格式的具体字数限制。

