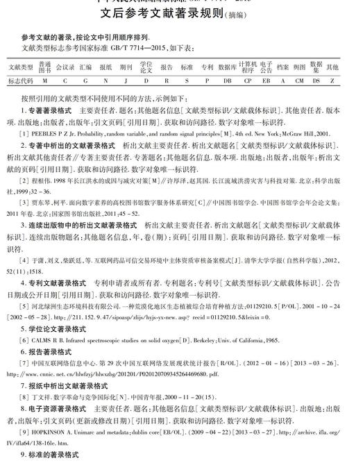
论文参考文献标准格式是学术写作中规范引用他人研究成果的重要依据,不同学科领域和出版机构可能存在细微差异,但总体遵循国际通行的著录原则,如ISO 690标准、APA格式、MLA格式、GB/T 7714-2025《信息与文献 参考文献著录规则》等,本文以国内学术论文常用的GB/T 7714-2025为核心,结合其他常见格式进行说明,帮助作者准确规范地著录参考文献。

参考文献的基本构成要素
无论采用何种格式,参考文献均需包含必要信息以确保可追溯性,核心要素包括:主要责任者(作者)、题名(文献名称)、文献类型标识、出版项(出版地、出版社、出版年)、页码、获取路径等,根据文献类型(期刊、专著、专利、学位论文等)要素有所差异,需分别规范呈现。
常见文献类型的著录格式
期刊文献
格式:[序号] 主要责任者. 题名[J]. 刊名, 年, 卷(期): 起止页码.
示例:[1] 张伟, 王静, 刘芳. 基于机器学习的文本分类算法研究[J]. 计算机学报, 2025, 45(3): 512-525.
说明:作者超过3人时,只列前3名,后加“等”;期刊名可省略出版地;无卷号时注明期号,如“2025(5): 20-28”。
专著(图书)
格式:[序号] 主要责任者. 书名[M]. 版本项(初版不注). 出版地: 出版社, 出版年: 引文页码.
示例:[2] 李明. 数据结构与算法分析[M]. 3版. 北京: 清华大学出版社, 2025: 89-95.
说明:版本项用“版”字标注,如“修订版”;引用页码为可选,若需标注具体内容页码需添加。
专著中的析出文献(章节)
格式:[序号] 析出文献主要责任者. 析出文献题名[M]//专著主要责任者. 专著书名. 出版地: 出版社, 出版年: 析出文献起止页码.
示例:[3] 陈晓. 人工智能在教育领域的应用[M]//张华, 李强. 现代教育技术研究. 上海: 上海教育出版社, 2025: 156-170.

学位论文
格式:[序号] 主要责任者. 题名[D]. 保存地点: 保存单位, 年份.
示例:[4] 赵琳. 高校图书馆数字化转型策略研究[D]. 北京: 北京大学图书馆, 2025.
专利文献
格式:[序号] 专利申请者. 专利题名: 专利国别, 专利号[P]. 公告日期或公开日期[引用日期]. 获取路径.
示例:[5] 腾讯科技. 一种智能语音交互方法: 中国, CN202510123456.1[P]. 2025-05-10[2025-10-01]. https://pss-system.cnipa.gov.cn.
电子文献(含网络资源)
格式:[序号] 主要责任者. 题名[EB/OL]. (更新或修改日期)[引用日期]. 获取路径.
示例:[6] 中国互联网络信息中心. 第52次中国互联网络发展状况统计报告[EB/OL]. (2025-08-28)[2025-10-01]. http://www.cnnic.net.cn/n4/2025/0828/c119-10888.html.
说明:电子文献需注明引用日期和获取路径,路径需为可直接访问的链接。
参考文献著录的通用规则
- 作者署名:作者姓名采用姓前名后的格式,西文作者姓全大写,名首字母大写(如“SMITH A J”);多名作者间用逗号分隔,最后两位用“和”“and”连接。
- 标点符号:采用全角标点,如“:”“,”“.”,但西文文献、网址链接中的标点用半角。
- 文献类型标识:根据GB/T 7714-2025,常见标识为:普通图书[M]、期刊文章[J]、学位论文[D]、专利[P]、标准[S]、电子公告[EB]等。
- 排序与编号:采用顺序编码制,即按文献在正文中出现的先后顺序用阿拉伯数字连续编号,序号置于方括号中(如[1][2]),若采用著者-出版年制,则需在正文中标注作者和年份(如“张伟,2025”),文末按字母顺序排列。
不同格式对比示例
为直观展示差异,以下以同一文献为例,对比GB/T 7714、APA、MLA三种格式的著录方式:

| 文献信息 | GB/T 7714-2025格式 | APA格式(第7版) | MLA格式(第9版) |
|---|---|---|---|
| 作者:王伟,张华,李静 | [1] 王伟, 张华, 李静. 人工智能伦理问题研究[J]. 哲学动态, 2025(2): 45-52. | Wang, W., Zhang, H., & Li, J. (2025). Artificial intelligence ethics research. Philosophical Trends, (2), 45-52. | Wang, Wei, et al. "Artificial Intelligence Ethics Research." Philosophical Trends, no. 2, 2025, pp. 45-52. |
| 关键差异点 | 中文标点,期刊名全称,卷期标注清晰 | 英文作者姓全大写,刊名斜体,括号标注期号 | 作者名全拼,引文用引号,期刊名斜体,页码用“pp.” |
参考文献著录常见错误
- 信息缺失:缺少作者、出版年、页码等关键信息,如仅标注“张伟. 人工智能研究[J]”,未注明年份和页码。
- 格式混乱:同一文献中混用全角/半角标点,或文献类型标识错误(如将专著标识为[J])。
- 作者著录不规范:西文作者名大小写错误,或超过3人作者未用“等”或“et al.”省略。
- 网络文献要素不全:缺少引用日期或获取路径,导致文献无法追溯。
相关问答FAQs
Q1: 参考文献中的作者超过3人时,如何规范省略?
A1: 根据GB/T 7714-2025,中文文献超过3位作者时,只列前3位,后加“,等”(如“张三, 李四, 王五, 等.”);西文文献则用“, et al.”(如“Smith, J., Brown, A., et al.”),需注意“等”和“et al.”后不加任何标点符号,直接接题名。
Q2: 引用网络文献时,引用日期和获取路径是否必须标注?
A2: 是的,对于动态网络资源(如网页、报告),引用日期是必备要素,用于说明引用内容的时效性;获取路径需为可直接访问的完整链接(如URL、DOI号),若为PDF等附件,需标注具体文件名及下载路径,静态资源(如已出版的电子书)可按专著或期刊格式著录,无需引用日期。
