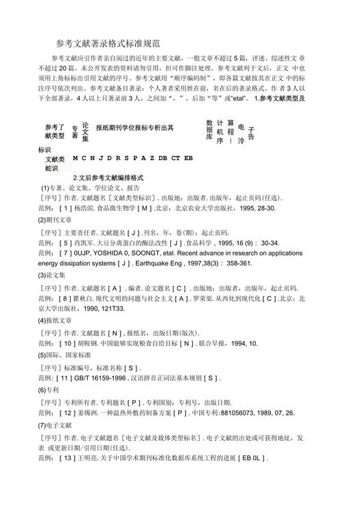
期刊参考文献的正确格式是学术写作中至关重要的一环,它不仅体现了作者的研究严谨性,也为读者提供了追溯原文、深入研究的线索,不同学科、不同期刊对参考文献的格式要求可能存在差异,但核心原则是统一、规范、信息完整,以下从国家标准、常见格式类型、各要素著录规则及注意事项等方面进行详细说明。

参考文献格式的国家标准与常见类型
学术论文参考文献的格式主要依据GB/T 7714—2025《信息与文献 参考文献著录规则》,该标准适用于著者、编者、译者以及图书、期刊、学位论文、专利等文献类型的著录,部分学科或期刊会采用特定格式,如APA格式(多用于社会科学)、MLA格式(多用于人文学科)、Chicago格式(多用于历史学)等,但国内期刊普遍以GB/T 7714为基础进行微调。
根据GB/T 7714,参考文献的著录格式分为顺序编码制和著者-出版年制两种。顺序编码制按文献在文中出现的先后顺序用阿拉伯数字连续编码,如“[1][2]...”,文后参考文献列表按编码顺序排列;著者-出版年制则按文献作者姓氏字母(或拼音)和出版年份排序,文中引用格式为“(作者,年份)”,如“(张三,2025)”,自然科学类期刊多采用顺序编码制,社会科学类期刊可能采用著者-出版年制,具体需以期刊要求为准。
各类型文献的著录规则
(一)期刊文章
期刊文章是最常见的参考文献类型,其基本著录项目包括:主要责任者(作者)、题名、其他题名信息(如副标题,可选)、刊名、年、卷(期)、起止页码、数字对象唯一标识符(DOI)。
顺序编码制格式:
[序号] 作者1,作者2,作者3,等. 题名[J]. 刊名,出版年份,卷号(期号):起止页码[DOI].

示例:
[1] 张伟,李静,王磊,等. 数字经济对中小企业创新绩效的影响研究[J]. 管理世界,2025,37(5):112-125[10.19744/j.cnki.11-1235/f.2025.05.011].
注意事项:
- 作者超过3人时,只列前3名,后加“,等”(英文用“, et al.”);
- 期刊的卷号(期号)格式需统一,如“37(5)”表示第37卷第5期,无卷号时仅写期号,如“2025(5)”;
- DOI是国际通用的文献标识符,若期刊提供DOI,必须著录,格式为“10.xxxx/xxxxx”。
(二)专著
专著包括图书、论文集、学位论文、报告等,其著录项目包括:主要责任者、题名、其他题名信息(如“修订版”“编译”)、版本项(第1版不著录)、出版地、出版者、出版年、引文页码、DOI(可选)。
顺序编码制格式:
[序号] 作者. 书名[M]. 版本(初版不写). 出版地:出版者,出版年:引文页码[DOI].

示例:
[2] 刘洪. 现代统计分析方法与应用[M]. 2版. 北京:中国人民大学出版社,2025:156-160.
注意事项:
- 出版地需具体到城市,如“北京”“上海”;
- 多作者专著可只列第一作者,后加“,等”;
- 论文集需在书名后标注“[C]”,并注明“主编”或“编”,如“[3] 陈雨露,主编. 中国金融发展报告[C]. 北京:中国人民大学出版社,2025.”;
- 学位论文需标注“[D]”及授予单位,如“[4] 李明. 中国制造业转型升级路径研究[D]. 北京:北京大学,2025.”。
(三)专利文献
专利文献的著录项目包括:专利申请者或专利权人、题名、专利国别、专利号、公告日期或公开日期、引用日期(可选)。
顺序编码制格式:
[序号] 专利申请者. 专利题名:专利国别,专利号[P]. 公告日期或公开日期[引用日期].
示例:
[5] 腾讯科技(深圳)有限公司. 一种基于人工智能的图像识别方法:中国,ZL202510234567.8[P]. 2025-08-15[2025-10-01].
(四)电子文献
电子文献包括网页、数据库文章、电子期刊等,需著录主要责任者、题名、更新或修改日期、引用日期和获取路径。
顺序编码制格式:
[序号] 作者. 题名[EB/OL]. (更新或修改日期)[引用日期]. 获取路径.
示例:
[6] 中国国家统计局. 2025年国民经济和社会发展统计公报[EB/OL]. (2025-02-28)[2025-10-01]. http://www.stats.gov.cn/sj/zxfb/202502/t20250228_1888622.html.
常见格式类型对比(以顺序编码制与著者-出版年制为例)
为更直观展示两种格式的差异,以下以期刊文章和专著为例进行对比:
| 文献类型 | 顺序编码制 | 著者-出版年制 |
|---|---|---|
| 期刊文章 | [1] 张伟,等. 数字经济对中小企业创新绩效的影响研究[J]. 管理世界,2025,37(5):112-125. | 张伟,李静,王磊,等. 2025. 数字经济对中小企业创新绩效的影响研究[J]. 管理世界,37(5):112-125. |
| 专著 | [2] 刘洪. 现代统计分析方法与应用[M]. 2版. 北京:中国人民大学出版社,2025:156-160. | 刘洪. 2025. 现代统计分析方法与应用[M]. 2版. 北京:中国人民大学出版社:156-160. |
注:著者-出版年制中,文内引用格式为“(张伟等,2025)”,文后参考文献按作者姓氏拼音排序(如“张伟”“李明”)。
著录注意事项
- 作者署名:作者姓名需写全,姓前名后(外国人名姓全大写,名可缩写,如“SMITH J”);团体作者需写全称,如“中国科学技术协会”。
- 标点符号:采用全角标点,如“:”“,”“.”;题名后不加标点,期刊名、书名等用书名号《》。
- 页码著录:起止页码用“-”连接,如“112-125”;若为转页,需标注“112-115,120”,即中间用“,”隔开。
- 缺项处理:若文献无出版地,可著录“[出版地不详]”或“[S.l.]”;无出版者,著录“[出版者不详]”或“[s.n.]”;无页码,著录“:引文页码”可省略,或标注“[页码不详]”。
- 文献类型标识:根据文献类型标注代码,如期刊[J]、专著[M]、专利[P]、学位论文[D]、标准[S]、报纸文章[N等。
相关问答FAQs
Q1:参考文献中的作者超过3人时,是否必须写“等”?
A:是的,根据GB/T 7714—2025,作者超过3人时,只列前3名,后加“, 等”(中文)或“, et al.”(英文),以避免文献列表冗长,但部分期刊可能有特殊要求,如要求列出前6名作者,需以期刊投稿指南为准。
Q2:参考文献的DOI是否必须著录?没有DOI怎么办?
A:DOI是文献的永久标识符,有助于读者快速定位原文,若期刊提供DOI,建议优先著录,若文献无DOI,可通过期刊官网、数据库(如知网、万方)检索获取;若确实无法获取,可省略DOI项,但需确保其他信息(如刊名、卷期、页码)完整准确。
