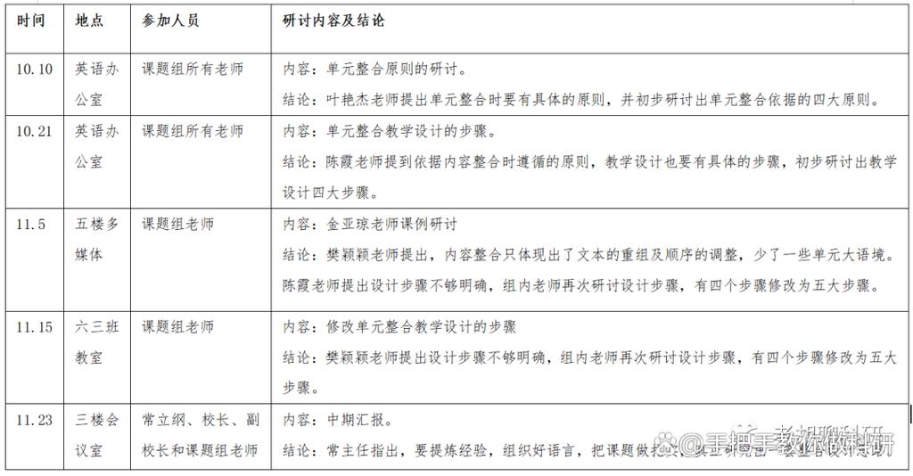
小学英语教学整合研究是当前教育改革中的重要课题,旨在通过多维度、多层次的资源融合,提升教学效果,培养学生的综合语言运用能力,整合不仅包括英语学科内部各知识点的衔接,还涉及跨学科融合、信息技术与教学方法的结合,以及家校社协同育人等多方面内容,最终实现从单一知识传授向全面素养培养的转变。 整合方面,教师需打破传统教材单元的局限,围绕主题意义重构知识体系,在“Animals”单元中,可结合科学课的动物分类知识、美术课的动物绘画创作,设计“制作动物档案”的跨学科任务,让学生在用英语描述动物特征、习性的同时,深化对生物多样性的理解,词汇教学可与自然拼读、情景对话结合,通过“主题词云—句子创编—角色表演”的梯度设计,帮助学生实现从孤立记忆到灵活运用的过渡,语法教学则需融入真实语境,如在“Festivals”主题中,通过对比中西方节日习俗,在文化对比中理解一般现在时、一般过去时的语用规则,避免机械操练导致的脱离实际。

教学方法整合强调以学生为中心,将任务型教学、情境教学、游戏化学习等多种模式有机结合,在“School Life”单元中,可采用“任务链”设计:课前让学生用英语拍摄校园短视频并记录关键词,课中通过小组分享、问题问答(“Where is your library? What do you do there?”)深化表达,课后开展“理想学校”设计活动,用英语介绍设施与功能,信息技术手段的融入能显著提升课堂互动性,如利用AR技术创建虚拟动物园,学生通过扫描卡片触发动物叫声与英文介绍;借助在线协作平台(如Padlet)搭建“班级英语角”,学生可随时分享阅读心得、配音作品,实现课内外的无缝衔接。
教学评价整合需突破传统笔试的单一模式,构建多元化评价体系,可采用“过程性评价+终结性评价”相结合的方式,通过课堂观察记录学生参与小组讨论、角色扮演的表现,利用学习档案袋收集学生的英语手抄报、演讲视频等成果;设计项目式评价任务,如“环保主题英文宣传册”,从内容创意、语言准确性、合作能力等维度进行综合评分,引入学生自评与互评机制,通过“我学会了……”“我需要改进……”的反思日志,培养自主学习意识。
家校社协同是整合教学的重要延伸,学校可定期开展“英语亲子阅读日”,推荐分级读物并提供阅读指导;社区可组织“英语角”“双语文化节”等活动,为学生创设真实语境;家长则可通过与孩子共同观看英文动画片、制作家庭英文标签等方式,在生活中渗透语言学习,三方联动形成教育合力,让英语学习从课堂延伸至生活的每个角落。
相关问答FAQs
Q1:如何在小学英语教学中有效实现跨学科整合?
A:跨学科整合需找准英语与其他学科的连接点,以主题为纽带设计综合性任务,结合数学课的“时间”教学,设计“我的日程表”英语活动,学生用英语表述作息时间(“I get up at 7:00”),既巩固时间表达,又强化数学科概念;结合科学课的“天气”单元,让学生用英语播报天气并制作简易英文天气符号表,实现语言与科学知识的融合,关键在于避免学科知识的简单叠加,而是让学生在完成任务时自然运用英语,实现“用英语学知识,用知识学英语”。

Q2:信息技术在小学英语教学整合中可能存在哪些问题?如何解决?
A:常见问题包括:过度依赖技术导致师生互动减少,学生注意力分散于设备操作而非语言学习;数字资源质量参差不齐,与教学目标匹配度低;部分学生家庭设备不足,造成课外延伸的不平等,解决策略需把握“技术服务于教学”原则:一是精选资源,优先使用交互性强的工具(如ClassIn平台的实时答题、拖拽游戏),控制使用时长;二是设计“线上+线下”混合任务,如线上观看动画学习词汇,线下开展角色扮演巩固;三是建立学校设备共享机制,为有需要的学生提供课后使用支持,确保技术应用的普惠性与有效性。

