参考文献是学术写作中不可或缺的重要组成部分,它不仅体现了作者对前人研究成果的尊重与借鉴,也为读者提供了追溯信息来源、深入研究的路径,规范的参考文献格式能够确保文献信息的准确性和一致性,提升学术成果的专业性和可信度,不同学科、不同出版机构对参考文献格式的要求可能存在差异,其中较为常见的有GB/T 7714—2025《信息与文献 参考文献著录规则》、APA格式(美国心理学会格式)、MLA格式(现代语言协会格式)和Chicago格式(芝加哥格式)等,本文将重点介绍国内广泛使用的GB/T 7714—2025标准格式,并辅以具体范例,同时简要对比其他常用格式特点,最后通过FAQs解答常见疑问。

参考文献的基本构成要素
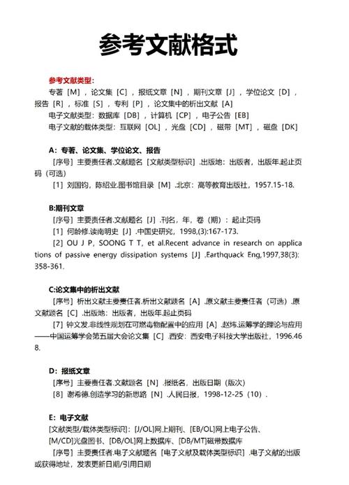
无论采用何种格式,参考文献通常包含以下核心要素:主要责任者(作者)、题名(文献名称)、文献类型标识、出版项(出版地、出版社、出版年)、页码、获取路径等,文献类型标识通过字母或数字区分,如普通图书[M]、期刊文章[J]、学位论文[D]、专利[P]、标准[S]、电子文献[EB/OL]等,GB/T 7714—2025要求采用“顺序编码制”,即正文中引用的文献按先后顺序用阿拉伯数字加方括号标注(如[1]、[2]),文末参考文献列表按此序号排列。
GB/T 7714—2025标准格式详解及范例
普通图书(专著)
格式:[序号] 主要责任者. 题名[M]. 其他责任者(可选). 版本项(第1版不注). 出版地: 出版者, 出版年: 引文页码.
范例:
[1] 刘国钧, 陈绍业, 王凤翥. 图书馆目录[M]. 北京: 高等教育出版社, 1957: 15-18.
[2] 昂温 G, 昂温 P S. 外国出版史[M]. 陈生铮, 译. 北京: 中国书籍出版社, 1988.
说明:主要责任者不超过3个时全部列出,超过时只列前3个,后加“等”;译著需注明译者;页码为引用具体内容所在页,若引用整本书则省略页码。
期刊文章
格式:[序号] 主要责任者. 题名[J]. 刊名, 年, 卷(期): 起止页码.
范例:
[3] 何龄修. 读南明史[J]. 中国史研究, 1998(3): 167-173.
[4] OU J P, YOSHIDA O, SOONG T T, et al. Recent advance in research on applications of passive energy dissipation systems[J]. Earthquake Eng, 1997, 38(6): 358-361.
说明:期刊的卷号(期号)格式为“卷(期)”,无卷号时只标注期号;英文期刊名可缩写,但需采用标准缩写形式;作者超过3个时用“et al.”省略。
学位论文
格式:[序号] 主要责任者. 题名[D]. 保存地点: 保存单位, 年份.
范例:
[5] 张志祥. 间断动力系统的随机扰动及其在守恒律方程中的应用[D]. 北京: 北京大学数学学院, 1998.
说明:保存地点指学位授予单位所在城市,保存单位为大学、研究机构等全称。

专利文献
格式:[序号] 专利申请者或所有者. 专利题名: 专利国别, 专利号[P]. 公告日期或公开日期.
范例:
[6] 姜锡洲. 一种温热外敷药制备方案: 中国, 88105607.3[P]. 1989-07-26.
说明:专利号前需标注专利国别(如中国、美国),公告日期为专利授权或公开的日期。
电子文献
格式:[序号] 主要责任者. 题名[文献类型标识/文献载体标识]. 出版地: 出版者, 出版年(更新或修改日期)[引用日期]. 获取和访问路径.
范例:
[7] 萧钰. 出版业信息化迈入快车道[EB/OL]. (2001-12-19)[2002-04-15]. http://www.creader.com/news/20011219/200112190019.html.
[8] Online Computer Library Center, Inc. History of OCLC[EB/OL]. [2000-01-08]. http://www.oclc.org/about/history/default.htm.
说明:电子文献的载体标识包括[DB/OL](联机数据库)、[EB/OL](网络电子公告)、[J/OL](网络期刊)等;引用日期为文献下载或访问的日期,路径需为可直接访问的链接。
标准文献
格式:[序号] 主要责任者. 标准编号 标准名称[S]. 出版地: 出版者, 出版年.
范例:
[9] 全国信息与文献标准化技术委员会. GB/T 7714—2025 信息与文献 参考文献著录规则[S]. 北京: 中国标准出版社, 2025.
说明:标准编号需包含标准代号(如GB、ISO)、顺序号和发布年份,三者缺一不可。
其他常用格式简要对比
APA格式(第7版)
- 特点:广泛应用于社会科学、教育学领域,采用“作者-年份制”,文内引用如(Smith, 2025),文末参考文献按字母顺序排列。
- 范例(期刊):Smith, J. (2025). Title of the article. Journal Name, 15(3), 123-145. https://doi.org/xxxx
MLA格式(第9版)
- 特点:常用于人文学科,文内引用为(作者 页码),如(Smith 45),文末按作者姓氏字母排序。
- 范例(图书):Smith, Jane. Title of the Book. Publisher, Year.
Chicago格式(第17版)
- 特点:分为“注释- bibliography”和“author-date”两种体系,前者多用于历史学、艺术史,后者类似APA;注释用脚注或尾注,文末列参考文献。
- 范例(图书,注释体系):Smith, Jane. Title of the Book. New York: Publisher, 2025.
参考文献常见问题FAQs
问题1:GB/T 7714—2025中,作者超过3人时如何处理?
解答:GB/T 7714—2025规定,作者超过3个时,只列出前3位作者,其后加“,等”或“, et al.”(英文文献),[1] 张三, 李四, 王五, 等. 论文题名[J]. 刊名, 2025, 10(2): 10-15. 英文文献示例:[2] Smith A, Johnson B, Lee C, et al. Article title[J]. Journal Name, 2025, 5(1): 20-25.
问题2:电子文献的引用日期和获取路径是否必须标注?
解答:对于动态更新或可能变动的电子文献(如网页、电子公告),引用日期是必需的,以确保文献的时效性可追溯;获取路径(如URL或DOI)同样重要,它是读者定位原文的关键依据,若文献为静态资源(如PDF格式的电子图书或期刊),且路径稳定,可省略引用日期,但路径仍需保留,[1] 作者. 题名[EB/OL]. (发布日期)[引用日期]. http://xxxx.com。
参考文献格式的规范性与学术严谨性密切相关,作者需根据目标期刊、机构或学科要求选择合适的格式,并严格遵循细节要求,无论是GB/T 7714—2025的顺序编码制,还是APA、MLA等格式,核心均在于确保文献信息的完整、准确和可追溯,通过熟练掌握各类文献的著录规则,结合实际范例反复练习,可有效提升学术写作的规范性和专业性。
