职称论文的参考文献格式是学术写作中的重要组成部分,规范的参考文献不仅体现了作者严谨的学术态度,也是论文质量和可信度的重要保障,在职称评审中,参考文献的规范性往往作为评价论文学术水平的一项重要指标,作者必须严格按照目标期刊或单位要求的格式进行撰写,以下将从参考文献的基本原则、常见格式规范、著录要素及注意事项等方面进行详细阐述,并通过表格示例对比不同格式的差异,最后附上相关问答以帮助作者更好地理解和应用。

参考文献的著录应遵循准确性、规范性、一致性的基本原则,准确性要求作者必须核对原始文献,确保文献的题名、作者、出版年、卷期、页码等信息无误,避免因引用错误导致学术不端或论文被拒,规范性则要求作者严格按照目标机构或期刊规定的格式进行著录,如GB/T 7714-2025《信息与文献 参考文献著录规则》、APA格式、MLA格式等,不同学科领域可能采用不同的格式标准,需提前确认,一致性强调整篇论文的参考文献格式必须统一,包括标点符号、字体、缩写方式等细节,避免混用多种格式造成混乱。
在职称论文中,常见的参考文献格式主要包括GB/T 7714-2025(中国国家标准)、APA(美国心理学会格式)、MLA(现代语言协会格式)等,GB/T 7714-2025是国内职称论文最常用的格式,尤其适用于自然科学、社会科学等多数学科;APA格式多用于心理学、教育学等领域;MLA格式则在人文学科(如文学、艺术)中较为常见,以下是GB/T 7714-2025格式的核心著录要素及示例:
-
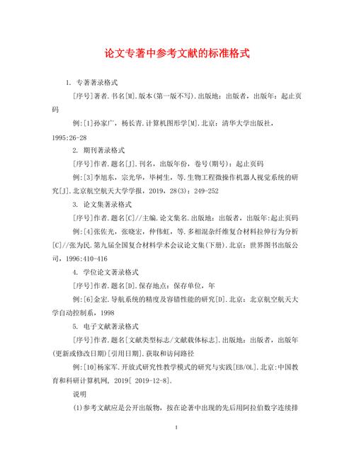
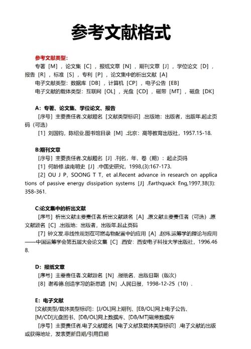
期刊文献:[序号] 作者. 题名[J]. 期刊名, 出版年, 卷号(期号): 起止页码.
示例:[1] 张三, 李四. 中国学术期刊参考文献格式规范研究[J]. 编辑学报, 2025, 32(3): 245-249. -
专著:[序号] 作者. 书名[M]. 版本项(第1版不注). 出版地: 出版社, 出版年: 引文页码.
示例:[2] 王五. 学术写作与文献引用指南[M]. 2版. 北京: 高等教育出版社, 2025: 56-60.
(图片来源网络,侵删) -
学位论文:[序号] 作者. 题名[D]. 保存地点: 保存单位, 出版年.
示例:[3] 赵六. 高校教师职称评审机制研究[D]. 上海: 华东师范大学, 2025. -
会议论文:[序号] 作者. 题名[C]//会议名称. 会议地点: 出版者, 出版年: 起止页码.
示例:[4] 刘七, 陈八. 教育信息化发展趋势分析[C]//全国教育技术学学术年会. 西安: 陕西师范大学出版社, 2025: 112-115. -
专利文献:[序号] 专利所有者. 专利题名: 专利号[P]. 公告日期或公开日期.
示例:[5] 某科技有限公司. 一种智能检索系统: ZL202510123456.7[P]. 2025-05-20.
为更直观地对比不同文献类型的格式差异,以下表格列举了GB/T 7714-2025格式中常见文献类型的著录规范:
| 文献类型 | 著录格式示例 |
|---|---|
| 期刊文章 | [1] 作者. 题名[J]. 期刊名, 年, 卷(期): 起止页码. |
| 专著 | [2] 作者. 书名[M]. 版本. 出版地: 出版社, 年: 页码. |
| 学位论文 | [3] 作者. 题名[D]. 保存地: 保存单位, 年. |
| 会议论文 | [4] 作者. 题名[C]//会议名. 会议地: 出版者, 年: 页码. |
| 专利 | [5] 专利所有者. 专利题名: 专利号[P]. 公告日期. |
| 电子文献 | [6] 作者. 题名[EB/OL]. (更新或修改日期)[引用日期]. 获取路径. |
在著录参考文献时,还需注意以下细节问题:一是作者姓名的写法,GB/T 7714-2025要求采用“姓前名后”格式,作者超过3人时只列前3名,后加“等”字(英文用“et al.”);二是题名和刊名的书写规范,题名需完整准确,刊名可使用标准缩写,但需统一;三是标点符号的使用,中文文献用全角符号,英文文献用半角符号,逗号、句号、冒号等需严格区分;四是页码的著录,应注明引用内容的起始页和终止页,如“25-28”,若引用整篇文献则可省略页码;五是电子文献的引用日期和获取路径,需确保链接有效,避免使用DOI号代替完整路径。
职称论文参考文献的常见错误包括:文献信息不全(如缺少期刊卷期、出版社地点)、格式不统一(如部分文献用全角逗号、部分用半角)、作者姓名书写错误(如名与姓颠倒)、页码范围标注错误(如“25-28”误写为“25-28”)、电子文献缺少引用日期等,这些错误不仅影响论文的专业性,还可能导致评审专家对作者学术严谨性产生质疑,作者在完成初稿后,应反复核对参考文献列表,必要时可使用文献管理软件(如EndNote、NoteExpress、Zotero等)辅助校验,确保格式符合要求。
职称论文参考文献格式的规范撰写是学术写作的基本功,也是作者学术素养的直接体现,作者需充分了解目标期刊或单位的格式要求,掌握各类文献的著录规则,注重细节校验,通过严谨的参考文献著录提升论文的整体质量,在实际写作中,建议作者养成随时记录文献信息的习惯,避免因信息遗漏导致后期修改困难,同时利用专业工具提高格式编排效率,为职称评审打下坚实基础。
相关问答FAQs
Q1: 职称论文参考文献是否必须包含所有引用的文献?是否可以删除部分不重要的文献?
A1: 不可以,职称论文的参考文献必须包含论文中实际引用的所有文献,即“文内引用”与“文后列表”必须一一对应,不能随意增删,删除引用文献会导致学术不端,影响论文可信度;参考文献的数量和质量也是评价论文学术价值的重要指标,建议精选权威、相关度高的文献,避免堆砌低质量文献。
Q2: 如果目标期刊未明确参考文献格式,应如何选择?
A2: 若目标期刊未明确格式,建议优先采用国内通行的GB/T 7714-2025标准,该标准适用于多数学科领域,符合职称评审的通用要求,可参考同领域核心期刊的参考文献格式,或咨询单位科研管理部门、导师的意见,若论文涉及国际合作或投稿国外期刊,则需根据学科惯例选择APA、MLA等国际通用格式,并确保全文格式统一。
