毕业论文参考文献是学术写作中不可或缺的重要组成部分,它不仅体现了作者对研究领域的熟悉程度和学术严谨性,也为读者提供了追溯研究源头、深入拓展阅读的线索,规范的参考文献引用能够增强论文的可信度和学术价值,因此在撰写毕业论文时,必须重视参考文献的选取与著录,以下从参考文献的类型、选取原则、常见著录格式及注意事项等方面进行详细说明。

参考文献的主要类型
毕业论文的参考文献来源广泛,根据其性质和形式,主要可分为以下几类:
-
学术期刊文章
期刊论文是学术研究的核心文献,具有时效性强、内容专业、观点前沿的特点,包括国内外核心期刊(如CSSCI、SCI、SSCI收录期刊)和普通期刊,应优先选择权威期刊中的高水平论文,尤其是与论文研究主题直接相关的实证研究或理论综述。 -
学术专著与教材
专著是针对某一学科或专题进行系统论述的书籍,通常内容全面、论述深入;教材则侧重于基础理论和知识体系的梳理,适合引用基础性概念、原理或经典理论,优先选择知名出版社(如商务印书馆、科学出版社、高等教育出版社等)出版的权威著作。 -
学位论文
包括博士、硕士学位论文,这类文献通常研究内容具体、数据详实,尤其是相关领域的学位论文,可为研究方法、案例分析等提供参考,可通过中国知网、万方数据等数据库获取。
(图片来源网络,侵删) -
会议论文
会议论文反映了学术研究的最新进展,尤其是国际顶级会议(如IEEE、ACM等)的论文,常包含前沿技术和创新观点,但需注意会议论文的正式出版情况,优先选择会刊论文。 -
研究报告与标准文献
研究报告(如政府部门、科研机构发布的技术报告、行业分析报告)具有数据权威性强的特点;标准文献(如国家标准、行业标准、国际标准)适用于涉及技术规范、操作流程的研究。 -
网络资源与电子文献
包括学术数据库中的电子期刊、在线会议报告、官方机构发布的白皮书、权威新闻媒体的文章(如人民网、新华网)等,引用时需确保来源可靠,并注明获取时间和URL。 -
古籍与档案资料
对于历史学、文学、法学等学科,古籍(如《二十四史》、诸子百家)、档案文献(如政府档案、会议记录)是重要的原始资料,需注明版本、收藏机构等信息。
(图片来源网络,侵删)
参考文献的选取原则
-
权威性与可靠性
优先选择核心期刊、知名出版社、权威机构发布的文献,避免引用来源不明、质量低下的网络文章或非学术出版物,自然科学领域可优先选择SCI/SSCI收录期刊,社会科学领域可优先选择CSSCI期刊。 -
相关性与针对性 必须与论文研究主题高度相关,避免泛泛引用,若研究“人工智能在医疗诊断中的应用”,应优先引用医疗AI领域的实证研究和技术综述,而非泛泛而谈人工智能理论的文献。
-
时效性与经典性结合
优先选择近3-5年的最新文献,以反映研究前沿;同时兼顾经典文献(如学科奠基性著作、里程碑式研究),体现对学科发展脉络的把握,研究“行为经济学”需同时引用卡尼曼的《思考,快与慢》等经典著作和近年来的实证研究。 -
平衡性与多样性
参考文献应兼顾国内外研究、不同学派观点,避免单一来源或观点趋同,国内研究可引用CSSCI期刊论文,国外研究可引用SSCI期刊或英文专著,同时注意文献类型的多样性(期刊、专著、报告等)。
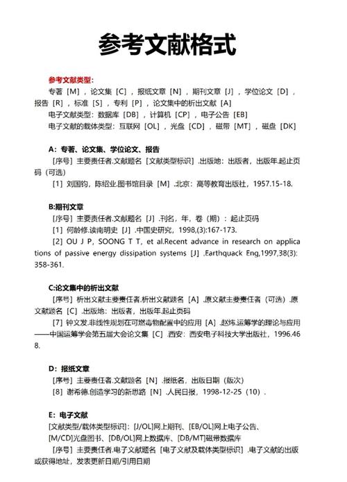
常见著录格式规范
不同学科和高校对参考文献格式有特定要求,常见的著录格式包括GB/T 7714-2025(中国国家标准)、APA(美国心理学会)、MLA(现代语言协会)、Chicago(芝加哥格式)等,以下以GB/T 7714-2025为例,说明常见文献类型的著录格式:
(一)期刊文章
格式:[序号] 作者. 题名[J]. 期刊名, 出版年, 卷号(期号): 起止页码.
示例:[1] 张三, 李四. 人工智能在医疗诊断中的应用研究[J]. 中国科学:信息科学, 2025, 52(3): 456-467.
(二)专著
格式:[序号] 作者. 书名[M]. 版本(初版不注). 出版地: 出版社, 出版年: 引文页码.
示例:[2] 王五. 机器学习理论与实践[M]. 北京: 清华大学出版社, 2025: 78-85.
(三)学位论文
格式:[序号] 作者. 题名[D]. 保存地点: 保存单位, 年份.
示例:[3] 赵六. 基于深度学习的图像识别算法研究[D]. 北京: 北京大学, 2025.
(四)会议论文
格式:[序号] 作者. 题名[C]//论文集主编. 论文集名. 出版地: 出版社, 出版年: 起止页码.
示例:[4] 周七, 吴八. 自然语言处理中的情感分析技术[C]//中国计算机学会. 全国人工智能学术会议论文集. 北京: 电子工业出版社, 2025: 112-120.
(五)网络资源
格式:[序号] 作者. 题名[EB/OL]. (更新日期)[引用日期]. URL.
示例:[5] 国家统计局. 2025年国民经济和社会发展统计公报[EB/OL]. (2025-02-28)[2025-10-01]. http://www.stats.gov.cn.
参考文献著录注意事项
- 作者署名
不超过3位作者时全部列出,超过3位时列前3位并加“等”;英文作者姓前名后,名用缩写(如“Smith J”)。 - 标点符号
严格遵循格式要求,使用中文全角符号(如“:”,“.”)或英文半角符号(如“:”,“.”),避免混用。 - 页码标注
期刊文章需注明起止页码,专著需注明引用内容所在页码,网络资源需注明引用日期和URL。 - 文献序号 中按引用顺序用上标标注(如[1]),文末按序号排列,序号需与正文一一对应。
- 避免过度引用
参考文献数量需符合学科规范(通常本科论文10-20篇,硕士论文30-50篇,博士论文50篇以上),避免堆砌无关文献。
参考文献类型与格式示例(表格)
| 文献类型 | 著录格式示例(GB/T 7714-2025) |
|---|---|
| 期刊文章 | [1] 刘一, 陈二. 数字经济对就业结构的影响[J]. 经济研究, 2025, 56(5): 30-45. |
| 专著 | [2] 孙三. 信息经济学[M]. 2版. 北京: 中国人民大学出版社, 2025: 56-60. |
| 学位论文 | [3] 周四. 网络直播带货的消费者行为研究[D]. 上海: 复旦大学, 2025. |
| 会议论文 | [4] 吴五, 郑六. 乡村振兴中的电商发展模式[C]//中国农业经济学会. 农村经济论坛论文集. 北京: 中国农业出版社, 2025: 78-85. |
| 网络资源 | [5] 工业和信息化部. “十四五”数字经济发展规划[EB/OL]. (2025-12-12)[2025-10-01]. http://www.miit.gov.cn. |
相关问答FAQs
Q1: 参考文献是否必须包含外文文献?
A1: 并非必须,但外文文献(尤其是英文文献)的引用能体现研究的国际视野和前沿性,对于自然科学、经济学等国际化程度较高的学科,建议外文文献占比不低于30%;人文社科类可根据研究主题灵活调整,若研究主题涉及本土化问题(如中国传统村落保护),可适当减少外文文献引用量,但仍需关注国际相关领域的研究动态。
Q2: 参考文献中的“等”字如何正确使用?
A2: 中文文献作者超过3位时,需列出前3位作者,其后加“等”字,如“张三, 李四, 王五, 等”;英文文献作者超过3位时,列出前1-3位作者(具体看格式要求),其后加“et al.”(如“Smith J, Brown A, White C, et al.”),需注意,“等”或“et al.”前需加逗号(中文)或空格(英文),且“等”为中文全角字符,“et al.”为英文半角字符。
