幼儿小班常规教育活动是幼儿园教育体系中的重要组成部分,旨在帮助3-4岁的幼儿适应集体生活,培养良好的行为习惯、生活自理能力和社会交往能力,这一阶段的常规教育具有基础性、生活性和游戏性特点,需要教师通过科学、适宜的方法,将常规培养融入一日生活的各个环节,为幼儿的全面发展奠定坚实基础。

幼儿小班常规教育活动的目标与内容
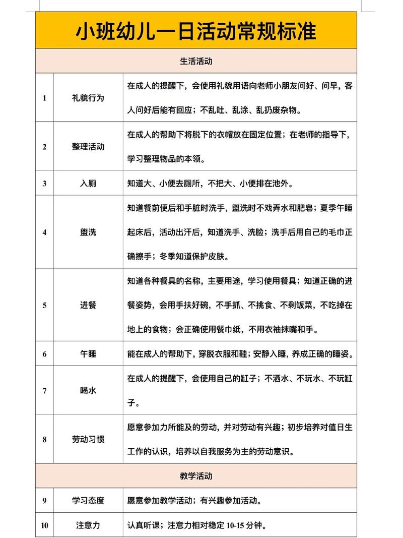
幼儿小班常规教育的目标主要包括三个方面:一是生活常规,培养幼儿良好的卫生习惯、进餐习惯、午睡习惯和如厕习惯;二是活动常规,帮助幼儿理解并遵守集体活动的规则,如排队、举手发言、认真听讲等;三是交往常规,引导幼儿学会使用礼貌用语、与同伴友好相处、分享与合作,这些目标的实现需要通过具体的教育内容来落实,例如在生活常规中,教师会教导幼儿饭前便后洗手、独立使用勺子进餐、午睡时自己脱穿简单的衣物等;在活动常规中,通过“小火车排队开”“玩具宝宝回家”等游戏,让幼儿在情境中理解规则的意义;在交往常规中,通过故事表演、角色扮演等方式,让幼儿学习“请”“谢谢”“对不起”等礼貌用语,体验分享的快乐。
幼儿小班常规教育活动的实施原则
- 积极鼓励原则:小班幼儿以具体形象思维为主,对规则的理解需要通过正面引导来实现,教师应多采用表扬和鼓励的方式,如用“你今天自己把玩具送回家了,真棒!”“排队时小手摆得好,大家都要向你学习”等语言,强化幼儿的良好行为,避免批评和指责,保护幼儿的自尊心和积极性。
- 情境化与游戏化原则:将常规教育融入游戏和情境中,符合幼儿的年龄特点,在培养洗手常规时,教师可以创编“洗手歌”,边唱边带领幼儿练习“搓手心、搓手背、手指缝里搓一搓”的步骤;在整理玩具环节,设计“送玩具宝宝回家”的游戏,让幼儿在扮演“送玩具”角色的过程中,自然养成物归原处的好习惯。
- 一致性与一贯性原则:常规教育需要家庭和幼儿园保持一致,教师之间也要统一标准,关于幼儿进餐时能否看电视的要求,幼儿园和家庭应保持一致,避免幼儿因规则混乱而难以形成良好习惯,教师对幼儿的要求应长期坚持,不能时紧时松,否则不利于常规的巩固。
- 个体差异原则:每个幼儿的发展速度和特点不同,常规教育中应关注个体差异,对于适应较慢的幼儿,教师要有耐心,给予更多的帮助和指导;对于能力较强的幼儿,可以适当提高要求,鼓励他们帮助同伴,发挥榜样作用。
幼儿小班常规教育活动的组织策略
- 一日生活渗透法:常规教育应贯穿于幼儿晨间入园、集体教学、区域活动、户外活动、进餐午睡、离园等所有环节,晨间入园时,教师主动与幼儿问好,引导幼儿学会回应;进餐时,提醒幼儿保持桌面整洁,不挑食;离园前,引导幼儿整理自己的物品,与老师和同伴说再见,通过反复的实践,让幼儿将常规要求内化为自觉行动。
- 榜样示范法:教师和同伴的言行对幼儿具有潜移默化的影响,教师应注意自身的言行举止,为幼儿树立良好榜样,如说话温和、轻声走路、物归原处等,及时表扬遵守常规的幼儿,让其他幼儿学习身边的榜样,如“看,小明的小手洗得真干净,我们都要向他学习”。
- 儿歌与故事引导法:儿歌和故事是幼儿喜闻乐见的形式,易于理解和记忆,教师可以创编或选择与常规相关的儿歌,如《排队歌》《午睡歌》,让幼儿在朗朗上口的儿歌中学习规则;通过讲述《小熊不刷牙》《玩具哭了》等故事,让幼儿明白不遵守常规的后果,从而自觉遵守规则。
- 游戏化训练法:将常规要求设计成有趣的游戏,让幼儿在游戏中学习。“开火车”游戏培养排队常规,“送信”游戏练习双手递物,“找朋友”游戏学习礼貌用语,通过游戏,幼儿在轻松愉快的氛围中理解规则、遵守规则,体验到遵守规则的乐趣。
幼儿小班常规教育活动的注意事项
- 避免强制与灌输:小班幼儿的自我控制能力较弱,教师应避免采用强制命令的方式要求幼儿遵守常规,而是通过引导和启发,让幼儿理解规则的意义,当幼儿争抢玩具时,教师可以问:“玩具宝宝被抢走了会怎么样呀?我们怎么才能让玩具宝宝开心呢?”引导幼儿学会分享。
- 注重常规的灵活性:常规教育既要坚持原则,也要根据实际情况灵活调整,在雨天户外活动改为室内游戏时,可以适当调整活动常规,允许幼儿在室内小声交谈,但要避免奔跑打闹,确保活动安全有序。
- 及时反馈与强化:幼儿的行为具有易变性,教师应及时对幼儿的常规表现给予反馈,对良好行为及时强化,对不良行为及时纠正,当幼儿主动帮助同伴整理玩具时,教师可以给予表扬并奖励小红花,让幼儿体验到遵守常规的成就感。
相关问答FAQs
问:幼儿小班常规教育活动如何避免幼儿产生抵触情绪?
答:避免幼儿产生抵触情绪,关键在于将常规教育游戏化、情境化,让幼儿在愉快的体验中学习,教师应多采用正面鼓励和表扬,关注幼儿的点滴进步,用肯定的语言强化良好行为;将常规要求融入幼儿熟悉的生活场景和游戏中,如通过“娃娃家”游戏学习整理衣物,通过“小司机”游戏学习排队;给予幼儿自主选择的机会,如在区域活动中让幼儿自主选择玩哪种玩具,但要遵守“一人玩一个”的规则,减少幼儿的被动感。
问:如何帮助小班幼儿建立良好的午睡常规?
答:帮助小班幼儿建立良好的午睡常规,需要教师营造舒适的环境、建立固定的流程并给予个别化指导,保持午睡室安静、通风,光线适宜,为幼儿准备柔软的被褥;建立固定的午睡流程,如午餐后组织幼儿散步、听轻柔的故事、播放催眠曲,让幼儿形成条件反射;教师应耐心引导,对难以入睡的幼儿可以轻轻拍抚,讲故事陪伴,避免批评;及时表扬午睡表现好的幼儿,如“你今天小被子盖得好,睡得真香,明天继续加油”,激发幼儿的积极性。

