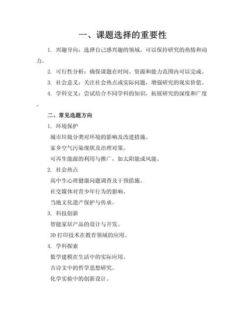
专题研究活动论文题库的建设与应用是高校学术能力培养体系中的重要环节,它不仅为学生提供了系统化的选题参考,也为教师开展指导工作提供了标准化工具,从实践来看,一个优质的专题研究论文题库需要兼顾学科前沿性、研究可行性、教学适配性三大核心要素,同时通过动态更新机制保持其时效性与实用性,以下从题库构建原则、内容分类框架、管理维护机制及应用价值四个维度展开详细分析。

专题研究论文题库的构建原则
专题研究论文题库的构建需遵循科学性、系统性与开放性原则,科学性要求题库选题必须符合学科规范,确保研究问题具有明确的学术价值;系统性需覆盖专业核心领域与新兴研究方向,形成层次化的选题网络;开放性则强调题库应预留接口,允许师生根据研究进展动态补充新选题,以经济学专业为例,题库需包含宏观政策分析、产业经济研究、计量模型应用等基础模块,同时融入数字经济、绿色金融等前沿方向,形成"基础+拓展+前沿"的三维结构。
分类框架设计可采用多级分类法,按学科领域、研究方法、难度梯度三个维度进行交叉标注,以管理学学科为例,一级分类可划分为"组织行为与人力资源管理""战略管理与创新运营""市场营销与消费者行为"等方向;二级分类按研究方法分为"实证研究""案例研究""理论模型构建"等类型;三级难度梯度则标注为"初级(适合本科生)""中级(适合硕士生)""高级(适合博士生)",具体分类框架可参考下表:
| 学科领域 | 研究方向 | 研究方法 | 难度等级 | 关键词示例 |
|---|---|---|---|---|
| 管理学 | 战略管理 | 实证研究 | 中级 | 动态能力、竞争战略 |
| 经济学 | 计量经济学 | 模型构建 | 高级 | VAR模型、面板数据 |
| 教育学 | 课程与教学 | 行动研究 | 初级 | 课堂观察、教学设计 |
| 社会学 | 城市社区 | 案例研究 | 中级 | 社区治理、社会资本 |
题库管理维护机制
有效的题库管理需要建立"建立-审核-更新-淘汰"的闭环流程,在建立阶段,可通过教师申报、学术委员会评审、学生反馈征集三种渠道收集选题;审核环节需组织学科专家对选题的创新性、可行性进行双维度评估;更新机制应设定季度微调与年度修订周期,纳入最新学术成果与政策导向;淘汰标准则基于选题使用率、研究成果发表率等数据指标,对长期无人选择的选题进行移除处理,某高校实践表明,实施动态管理后,题库选题的师生匹配度提升40%,研究课题的完成质量显著改善。
题库的应用价值与延伸功能
专题研究论文题库的核心价值体现在教学支持与科研赋能两个层面,在教学方面,题库为课程论文、毕业设计、科研项目提供了阶梯式选题方案,帮助学生逐步掌握从"问题发现"到"研究设计"的能力链条;在科研层面,结构化的选题分类有助于教师快速定位研究方向,促进跨学科合作与成果转化,题库还可延伸开发智能化功能,如基于关键词的选题推荐系统、研究方法匹配工具等,形成"选题-指导-评价"一体化的学术支持生态。
相关问答FAQs
Q1:如何确保专题研究论文题库的选题质量?
A1:建立三级审核机制是保障选题质量的关键,首先由学科带头人进行方向性审核,确保选题符合学科发展规律;其次由教学委员会评估选题的教学适配性,避免难度过大或过小;最后通过学生试做反馈,检验选题的可操作性,定期分析选题的研究成果产出数据,淘汰长期无优质成果的选题,形成优胜劣汰的动态优化机制。

Q2:题库如何平衡基础研究与应用研究的选题比例?
A2:根据不同学科特点设定差异化比例标准,对于理论性较强的学科(如数学、哲学),基础研究选题占比可控制在60%-70%,应用研究占30%-40%;而对于实践性突出的学科(如工程、医学),则应反向设置,应用研究选题占比不低于60%,具体比例可通过学科调研确定,并建立年度调整机制,根据社会需求变化与学术发展趋势动态优化,确保题库既能夯实学科基础,又能对接实践需求。

