当参考文献是书籍时,正确的引用和处理方式是学术写作中的重要环节,这不仅体现了研究的严谨性,也方便读者追溯信息来源,以下是针对书籍类参考文献的详细处理方法,包括基本要素、不同格式规范、特殊情况处理以及实际应用中的注意事项。

书籍参考文献的基本构成要素
无论是哪种引用格式,书籍类参考文献通常包含核心要素,这些要素是确保信息完整可追溯的基础,主要包括:作者、出版年份、书名、出版地、出版社信息,作者部分需注意多人合著时的标点符号使用(如中文用逗号分隔,英文用逗号加空格),最后两位作者之间用“和”或“&”连接;书名需使用斜体(英文)或书名号《》(中文);出版地通常指城市名称,若出版社所在地广为人知(如北京、上海)可省略,否则需注明;出版社名称需使用全称,避免缩写。
常见引用格式规范下的书籍引用方法
不同学科或出版机构对引用格式有不同要求,以下介绍三种主流格式(APA、MLA、国标GB/T 7714)的具体处理方式。
APA格式(第7版)
APA格式常用于社会科学领域,其书籍引用的基本结构为:作者. (出版年份). 书名. 出版社。
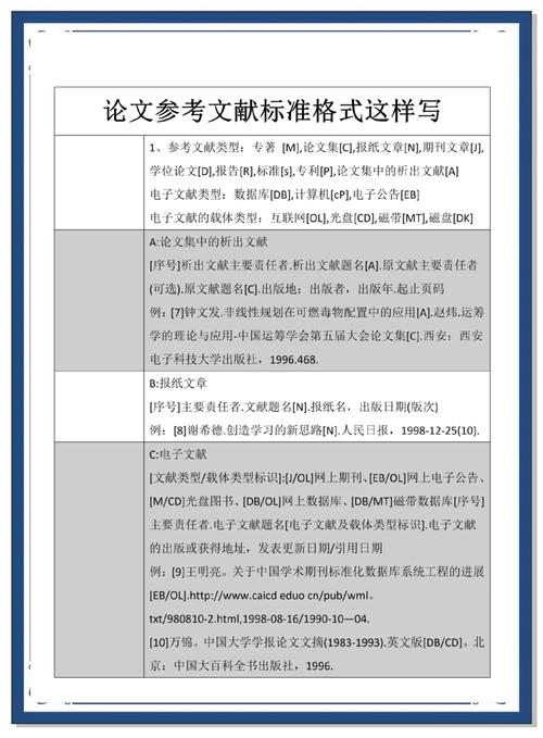
- 单作者示例:张三. (2025). 《心理学与日常生活》. 人民卫生出版社.
- 多作者示例:李四, 王五, & 赵六. (2025). 《教育学研究方法》. 北京大学出版社.
- 编著书籍示例:Smith, J. D., & Brown, A. K. (Eds.). (2025). Handbook of Educational Psychology. Guilford Press.
- 注意事项:APA格式要求书名仅首单词和专有名词首字母大写(英文),出版社名称需保留“出版社”字样(中文)或使用完整名称(英文,如“University Press”而非“UP”)。
MLA格式(第9版)
MLA格式多用于人文学科,其结构为:作者. 书名. 出版社, 出版年份.

- 单作者示例:陈七. 《中国古典文学鉴赏》. 上海古籍出版社, 2025.
- 多作者示例:Wang, Li, and Zhang Wei. Modern Chinese History. Peking University Press, 2025.
- 再版书籍示例:鲁迅. 《呐喊》. 人民文学出版社, 2003. (原版1923年)
- 注意事项:MLA格式要求书名全部使用斜体(英文)或书名号(中文),出版地仅当出版社位于多个城市时需注明(如“Oxford: Oxford UP”),否则直接写出版社名称。
国标GB/T 7714-2025格式
国标是中国学术写作的通用规范,其结构为:作者. 书名[M]. 出版地: 出版社, 出版年份.
- 单作者示例:刘明. 《数据结构与算法分析》[M]. 北京: 清华大学出版社, 2025.
- 多作者示例:周红, 吴刚, 郑伟. 《环境科学导论》[M]. 武汉: 武汉大学出版社, 2025.
- 译著示例:[美] 理查德·格里格, [美] 菲利普·津巴多. 心理学与生活[M]. 16版. 北京: 人民邮电出版社, 2003.
- 注意事项:国标要求文献类型标识用“[M]”表示专著,译需在作者前注明原国籍,版次信息需标注(如“2版”“修订版”)。
特殊情况下的书籍引用处理
实际写作中常遇到一些特殊类型的书籍,需灵活调整引用格式。
专著中的析出文献(如论文集章节)
若引用的是论文集中某一章节,需增加析出文献作者、章节标题、论文集主编及书名信息。
- APA格式:李华. (2025). 行为心理学研究. In 王强 (Ed.), 《现代心理学进展》 (pp. 45-60). 科学出版社.
- MLA格式:李华. “行为心理学研究.” 《现代心理学进展》, 编 王强, 科学出版社, 2025, pp. 45-60.
- 国标格式:李华. 行为心理学研究//王强. 现代心理学进展[M]. 北京: 科学出版社, 2025: 45-60.
电子书籍或在线书籍
电子书籍需补充获取路径和引用日期,DOI或URL若稳定则需保留。

- APA格式:张伟. (2025). 《人工智能基础》[M/OL]. 北京: 电子工业出版社. https://doi.org/xxxx. (2025-10-01).
- MLA格式:Zhang, Wei. Introduction to Artificial Intelligence. Electronic Industry Press, 2025, www.example.com/book.
- 国标格式:张伟. 人工智能基础[M/OL]. 北京: 电子工业出版社, 2025[2025-10-01]. http://www.example.com/book.pdf.
多卷本书籍
需注明卷次和总卷数,若整卷引用则按专著处理,若引用某一卷中的内容则需补充卷名。
- APA格式:中国大百科全书编辑部. (2012). 《中国大百科全书》(第2版)[M]. 北京: 中国大百科全书出版社. (共32卷)
- MLA格式:Encyclopedia of China. 2nd ed., Encyclopedia of China Publishing House, 2012, Vol. 15, pp. 200-210.
书籍引用的常见错误及注意事项
- 作者信息错误:忽略译者、编者或主编身份,需在作者后用“译”“编”“Ed.”等注明。
- 出版信息不全:遗漏出版地、出版社名称或版次信息,可能导致文献无法溯源。
- 格式混用:同一篇文献中需统一使用一种格式,避免APA与MLA混用。
- 标点符号错误:中英文标点需区分(如中文用全角逗号,英文用半角逗号),斜体与书名号不可混用。
- 页码标注缺失:若直接引用书籍原文,需在正文中标注页码(如“张三,2025,p.25”)。
书籍参考文献管理工具推荐
为提高效率,可使用文献管理工具自动生成格式,常见工具包括:
- EndNote:支持上万种引用格式,可插入Word并自动生成参考文献列表。
- Zotero:免费开源,支持云端同步,可直接从网页抓取书籍信息。
- NoteExpress:国产工具,符合国标格式,适合中文写作。
以下为不同格式书籍引用示例对比表:
| 格式类型 | 单作者书籍示例 | 多作者书籍示例 | 译著示例 |
|---|---|---|---|
| APA | 张三. (2025). 《心理学与日常生活》. 人民卫生出版社. | 李四, 王五, & 赵六. (2025). 《教育学研究方法》. 北京大学出版社. | [美] Smith, J. (2025). Cognitive Psychology (李红, 译). 人民教育出版社. |
| MLA | 陈七. 《中国古典文学鉴赏》. 上海古籍出版社, 2025. | Wang, Li, & Zhang Wei. Modern Chinese History. Peking University Press, 2025. | Freud, S. The Interpretation of Dreams (张伟, 译). 商务印书馆, 2025. |
| GB/T 7714 | 刘明. 《数据结构与算法分析》[M]. 北京: 清华大学出版社, 2025. | 周红, 吴刚, 郑伟. 《环境科学导论》[M]. 武汉: 武汉大学出版社, 2025. | [美] 理查德·格里格. 心理学与生活[M]. 16版. 北京: 人民邮电出版社, 2003. |
相关问答FAQs
Q1: 如果书籍没有明确出版年份,应该如何处理?
A: 对于无明确出版年份的书籍,可用“n.d.”(英文,即“no date”)或“出版年不详”(中文)代替,同时在参考文献中注明获取日期,王五. (n.d.). 《未名著作》. 北京: 某出版社. 或 李六. 《无名书籍》[M]. 出版地: 出版社, 出版年不详.
Q2: 引用书籍中的图表时,是否需要在参考文献中单独列出?
A: 不需要单独列出图表的参考文献,图表的引用需在正文中标注来源,格式为“图/表X(作者,出版年份,页码)”,并在参考文献中只列出书籍本身,如图1-1所示(张三,2025,p.30),图表信息需与书籍整体引用保持一致。
