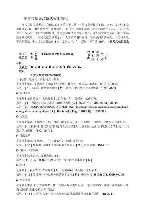
核心定义:它是什么?
论文参考文献标准格式,就是一套统一、规范、通用的书写规则,用于在学术论文、研究报告等文章的末尾,详细列出作者在研究和写作过程中所引用或参考过的所有文献资料(如书籍、期刊文章、网页、报告等)。

你可以把它想象成一张“文献的身份证”,或者一份“文献来源的说明书”,每一篇被引用的文献,都必须按照这套固定的“语法规则”来“自我介绍”,确保信息清晰、准确、完整。
为什么要有标准格式?(它的重要性)
学术研究是建立在巨人的肩膀上的,而参考文献就是记录你站在了哪些“巨人”肩上的凭证,使用标准格式主要有以下几个至关重要的作用:
-
尊重知识产权,避免抄袭: 这是最根本、最重要的一点,明确标注出哪些观点、数据、方法是引用自他人的,既是学术诚信的基本要求,也是对原作者劳动成果的尊重。
-
提供信息溯源,便于查证: 读者(如你的导师、审稿人、其他研究者)看到你的某个观点或数据后,可以根据你提供的参考文献信息,轻松找到原始文献进行核对、深入阅读或进一步研究,这保证了学术研究的可追溯性和可验证性。
(图片来源网络,侵删) -
体现学术严谨性: 一篇格式规范、条理清晰的参考文献列表,直接反映了作者严谨的治学态度和扎实的学术功底,反之,格式混乱的参考文献会给人留下不专业、不认真的印象。
-
方便读者拓展阅读: 你的参考文献列表为有兴趣的读者提供了一个高质量的“书单”或“导航图”,引导他们进入你所研究领域的更广阔天地。
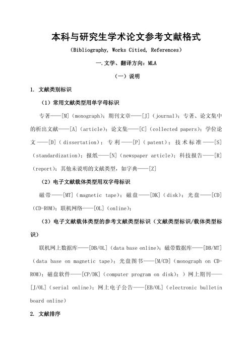
标准格式包含哪些核心要素?
无论哪种格式,一篇完整的参考文献条目通常都包含以下几个核心要素,只是它们的排列顺序和标点符号有所不同:
- 作者: 文献的创作者,通常是“姓, 名”的格式,多个作者之间用逗号隔开。
- 发表年份: 文献出版的年份。
- 文章、书籍或报告的完整名称。
- 来源信息: 这是区分不同文献类型的关键。
- 对于期刊文章: 期刊名称、卷号、期号、页码。
- 对于书籍: 出版社地点、出版社名称。
- 对于网页: 网站名称、URL网址、获取日期。
- 标识符: 如DOI (Digital Object Identifier),用于唯一标识数字对象,是现代学术引用中越来越重要的一部分。
常见的标准格式有哪些?
全球学术界并没有一个“唯一”的标准,而是根据不同学科、地区和出版机构的要求,形成了几种主流的格式。最核心的区别在于“文内引用”和“文末列表”的格式。

以下是最常见的四种格式:
APA 格式 (American Psychological Association)
- 主要使用领域: 心理学、教育学、社会科学、商科、护理学等。
- 核心特点:
- 文内引用: 采用“作者-年份”制,如
(Smith, 2025)。 - 文末列表: 按作者姓氏的字母顺序排列。
- 格式示例 (期刊文章):
Smith, J. D., & Lee, A. B. (2025). The impact of social media on academic performance. Journal of Educational Research, 45(3), 123-145. https://doi.org/xxxxx
- 文内引用: 采用“作者-年份”制,如
MLA 格式 (Modern Language Association)
- 主要使用领域: 人文学科,如语言、文学、艺术、哲学、历史等。
- 核心特点:
- 文内引用: 通常采用“作者页码”制,如
(Smith 125)。 - 文末列表: 按作者姓氏的字母顺序排列。
- 格式示例 (书籍):
Smith, Jane. The Art of Academic Writing. 2nd ed., Oxford UP, 2025.
- 文内引用: 通常采用“作者页码”制,如
Chicago 格式 (The Chicago Manual of Style)
- 主要使用领域: 历史、艺术史、部分社会科学和自然科学,它的使用非常灵活。
- 核心特点: 著名之处在于提供两种引用系统:
- 注释-书目系统: 在页脚或文末用脚注或尾注进行详细引用,文末的Bibliography列表可以相对简洁,常见于历史和人文学科。
- 作者-日期系统: 与APA格式非常相似,在文内用“作者-年份”制,文末按字母顺序排列参考文献列表,常见于社会科学和自然科学。
- 格式示例 (注释-书目系统 - 书籍):
Eviatar Zerubavel, The Fine Line: Making Distinctions in Everyday Life, 1st ed. (New York: Free Press, 1991), 45.
GB/T 7714-2025
- 主要使用领域: 中国大陆地区的学术论文、学位论文、科技报告等。
- 核心特点:
- 这是中国的国家标准,具有强制性,尤其在中国高校的毕业论文和学术期刊投稿中必须遵守。
- 它融合了多种国际格式的优点,并根据中文文献的特点进行了规定。
- 格式示例 (期刊文章):
刘伟, 张磊, 王芳. 人工智能在医疗诊断中的应用进展[J]. 中华医学杂志, 2025, 103(15): 1123-1128. DOI:10.3760/cma.j.cn112139-20250112-00001.
如何确定我应该使用哪种格式?
这通常由你的导师、所在院系、目标期刊或会议来决定,在开始写作前,请务必:
- 明确要求: 查看你的课程大纲、投稿须知或直接询问导师。
- 使用工具: 手动调整格式非常耗时且容易出错,强烈推荐使用文献管理软件,如:
- EndNote: 功能强大,支持所有主流格式。
- Zotero: 免费、开源,功能强大,插件丰富,非常适合学生。
- Mendeley: 免费,与PDF阅读集成度高。 这些软件可以让你在写作时插入文献,它会自动生成文内引用和文末的参考文献列表,并能一键切换格式。
“论文参考文献标准格式” 不仅仅是一套烦琐的排版规则,它是学术交流的通用语言,是学术诚信的基石,也是研究严谨性的体现,掌握并正确使用它,是每一位学生和研究者必须具备的基本素养,在动笔前,先搞清楚你需要遵循的标准,并善用工具,会让你的学术之路事半功倍。
