外文文献的主要类型
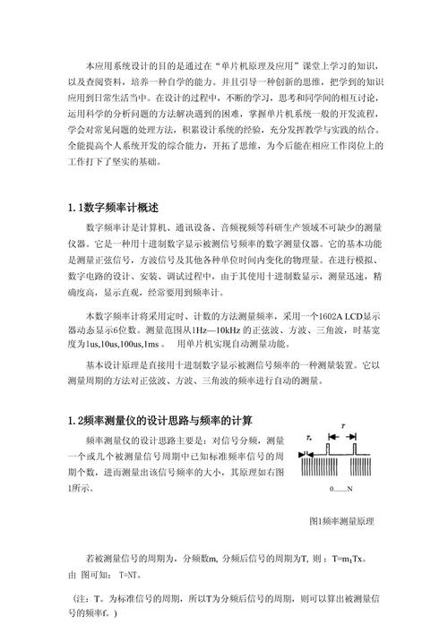
在开始搜索前,了解你需要的文献类型,可以让你更有针对性地查找:

-
学术期刊:
- 特点: 发表最新、最深入的研究成果,通常经过严格的同行评审。
- 特定算法在单片机上的实现、新型传感器与单片机的接口设计、低功耗优化技术、安全通信协议等。
- 例子: IEEE Transactions on Industrial Electronics, IEEE Transactions on Computers, IEEE Sensors Journal, ACM Transactions on Embedded Computing Systems。
-
会议论文:
- 特点: 发表速度快,内容往往代表该领域的最新研究动态和热点方向。
- 新型单片机架构、实时操作系统应用、边缘计算在嵌入式系统中的实践等。
- 例子: IEEE Real-Time and Embedded Technology and Applications Symposium (RTAS), ACM/IEEE International Conference on Information Processing in Sensor Networks (IPSN), Design Automation Conference (DAC)。
-
学位论文:
- 特点: 篇幅较长,内容详尽,通常包含完整的背景介绍、理论基础、实验过程和数据分析。
- 对某一特定单片机技术的深入研究和系统性探索。
- 例子: ProQuest Dissertations & Theses Global (PQDT) 数据库。
-
技术报告/标准:
(图片来源网络,侵删)- 特点: 由研究机构或标准化组织发布,具有很高的权威性。
- 单片机的架构手册、指令集说明、通信协议规范(如UART, I2C, SPI, CAN, Bluetooth, Zigbee等)。
- 例子: ARM公司发布的《Cortex-M系列参考手册》,NXP、ST、Microchip等公司发布的芯片数据手册和技术应用笔记。
-
书籍:
- 特点: 系统性强,适合构建完整的知识体系。
- 单片机原理、嵌入式系统设计、C/C++编程、实时操作系统等。
- 例子: "The Definitive Guide to ARM® Cortex®-M3 and Cortex®-M4 Processors" by Joseph Yiu, "Making Embedded Systems" by Ele Whitehead。
核心学术数据库
这些是查找高质量外文文献的“金矿”:
-
IEEE Xplore Digital Library:
- 领域: 电气电子工程师学会的数据库,是嵌入式系统、计算机工程、自动化控制领域的首选。
- 覆盖: 几乎所有重要的IEEE期刊、会议论文、标准和技术文档。
-
ACM Digital Library:
(图片来源网络,侵删)- 领域: 国际计算机协会的数据库,在计算机科学理论、软件工程、人机交互、嵌入式软件方面非常强大。
- 覆盖: ACM的期刊、会议论文、书籍。
-
ScienceDirect (Elsevier):
- 领域: 综合性科学数据库,包含大量工程、计算机科学和物理学的期刊。
- 特点: 文献质量高,搜索功能强大。
-
SpringerLink:
- 领域: 涵盖科学、技术和医学领域的文献。
- 特点: 包含大量高质量的丛书和期刊,如 Lecture Notes in Computer Science 系列。
-
Google Scholar (谷歌学术):
- 领域: 综合性学术搜索引擎,覆盖范围最广。
- 优点: 免费、方便,可以跨库搜索,并且能看到引用关系,是发现文献的绝佳起点。
- 技巧: 在搜索结果中,点击被引用次数多的文章,可以找到更多相关研究。
高效搜索的关键词
关键词是文献检索的灵魂,建议使用中英文结合,并组合使用不同类型的关键词。
中文关键词 (用于中文数据库或初步构思)
- 核心: 单片机, 微控制器, 嵌入式系统
- 具体型号: STM32, MSP430, AVR, PIC, Cortex-M, ESP32, Arduino
- 技术方向: 低功耗设计, 实时操作系统, 物联网, 边缘计算, 传感器融合, 电机控制, CAN总线, I2C, SPI
- 应用领域: 智能家居, 工业自动化, 智能农业, 可穿戴设备
英文关键词 (用于外文数据库)
- 核心:
Microcontroller,Embedded System,MCU,Single-Chip Microcomputer - 具体架构/型号:
ARM Cortex-M,STM32,MSP430,AVR,ESP32,Arduino,PIC - 关键技术:
Low-Power Design/Energy EfficiencyReal-Time Operating System/RTOS(e.g.,FreeRTOS,uC/OS)Internet of Things/IoTEdge ComputingSensor FusionMotor ControlFieldbus/CAN Bus/I2C/SPI/UART
- 应用领域:
Smart Home/Building AutomationIndustrial Automation/Industry 4.0Precision AgricultureWearable DevicesMedical Devices
搜索技巧
- 使用布尔运算符:
AND(与): 缩小范围,如STM32 AND low-power designOR(或): 扩大范围,如MSP430 OR AVRNOT(非): 排除无关信息,如robot NOT automotive
- 使用引号进行精确匹配:
"sensor fusion"(搜索包含完整短语的文献)
- 使用通配符:
- (代表多个字符):
comput*可以搜索到computer,computing,computation等 - (代表一个字符):
wom?n可以搜索到woman和women
- (代表多个字符):
- 限定文献类型和年份:
- 在数据库的高级搜索中,可以限定文献类型为
Article或Conference Paper,以及设定年份范围,以获取最新或经典的研究。
- 在数据库的高级搜索中,可以限定文献类型为
参考文献示例 (不同主题)
以下是一些具体的参考文献示例,你可以根据自己论文的主题进行参考和调整。
示例1:主题 - 《基于STM32和FreeRTOS的智能家居控制系统设计》
-
Journal Article:
- Author: Liu, J., & Wang, L.
- Year: 2025.
- Title: A Real-Time Home Automation System Based on STM32 and FreeRTOS for Energy Management.
- Journal: IEEE Transactions on Consumer Electronics, 68(2), 123-130.
- 这篇文章详细描述了如何使用STM32微控制器和FreeRTOS实时操作系统构建一个智能家居系统,重点讨论了任务调度和低功耗能源管理策略。
-
Conference Paper:
- Author: Chen, S., et al.
- Year: 2025.
- Title: Implementation of a Secure and Efficient IoT Gateway for Smart Homes using an ESP32 Microcontroller.
- Conference: Proceedings of the IEEE International Conference on Consumer Electronics (ICCE).
- 该论文探讨了使用ESP32(一种集成Wi-Fi和蓝牙的MCU)作为智能家居网关的实现方案,并加入了TLS加密以保证通信安全。
-
Book Chapter:
- Author: Yiu, J.
- Year: 2025.
- Title: Interrupts and Exception Handling. In The Definitive Guide to ARM® Cortex®-M3 and Cortex®-M4 Processors (4th ed., pp. 450-500).
- Publisher: Newnes.
- 这本书的章节是学习ARM Cortex-M系列中断处理的权威资料,对理解STM32的实时响应机制至关重要。
示例2:主题 - 《面向环境监测的低功耗MSP430传感器节点设计》
-
Journal Article:
- Author: Garcia, V., et al.
- Year: 2025.
- Title: Power Optimization Strategies for MSP430-Based Wireless Sensor Nodes in Precision Agriculture.
- Journal: Sensors, 20(10), 2856.
- 文章研究了在MSP430微控制器上通过动态电压频率调整和休眠唤醒机制,如何最大化电池寿命,用于农田环境监测。
-
Technical Report:
- Author: Texas Instruments.
- Year: 2025.
- Title: MSP430™ FRAM-based Microcontrollers (Technical Report, SLAA877).
- Publisher: Texas Instruments.
- 这份TI的应用笔记详细介绍了其FRAM(铁电存储器)系列MSP430单片器的超低功耗特性和优势,是硬件选型的直接依据。
-
Conference Paper:
- Author: Kim, H., & Park, S.
- Year: 2025.
- Title: A Lightweight Data Aggregation Protocol for Energy-Constrained Sensor Networks.
- Conference: Proceedings of the ACM Conference on Embedded Networked Sensor Systems (SenSys).
- 该论文提出了一种轻量级的数据聚合协议,旨在减少传感器网络中的通信开销,从而延长整个网络的生命周期,非常适合低功耗MCU应用。
管理参考文献的工具
当你找到大量文献后,使用专业的文献管理工具可以极大提高效率:
- Zotero (免费、开源): 强大且易于使用,浏览器插件可以直接抓取网页信息,支持Word/LaTeX插件。
- Mendeley (免费): 由Elsevier公司开发,功能全面,有很好的社交网络功能。
- EndNote (付费): 功能最全面,是学术界的老牌工具,通常大学图书馆会提供免费或优惠版本。
建议: 在阅读文献的同时,就用这些工具将信息保存下来,并按照目标期刊或学校的格式要求生成参考文献列表,可以避免最后阶段的巨大工作量。
希望这份详细的指南能对你的论文写作有所帮助!祝你研究顺利!
