文献分类与推荐
大学生面试研究可以从多个维度切入,面试官行为、求职者(大学生)心理与行为、面试有效性、不同类型面试的比较、面试培训与辅导等。

面试官行为与决策研究 (侧重于HR视角)
这类文献主要研究面试官在面试过程中的认知偏差、决策机制和印象形成。
中文文献范例:
- [1] 田效勋, & 柯江林. (2025). 面试官决策中的归因偏差研究. 心理学报, 45(9), 1069-1080.
- 推荐理由: 这篇是国内心理学领域的经典研究,深入探讨了面试官如何将求职者的行为结果归因于其内在特质(如能力)或外部情境,这种归因方式会直接影响招聘决策,对于分析面试官的“黑箱”决策过程非常有价值。
- [2] 张建卫, & 刘玉新. (2008). 面试官结构化程度对印象形成与决策的影响. 南开管理评论, 11(2), 120-127.
- 推荐理由: 该研究对比了结构化面试和非结构化面试,探讨了面试官的提问方式如何影响其对求职者的评价,这是面试有效性研究中的核心议题,能为你的论文提供坚实的理论基础。
- [3] 李超平, & 时勘. (2003). 招聘面试中的评价中心技术. 心理科学进展, 11(3), 351-356.
- 推荐理由: 介绍了评价中心技术,这是一种更复杂的、包含多种测评工具的面试形式,对于研究如何提升面试的科学性和有效性,以及当前企业招聘的趋势很有帮助。
英文文献范例:
- [4] Huffcutt, A. I., & Arthur, W. (1994). Hunter and Hunter (1984) revisited: A quantitative review of the structural interview. Journal of Applied Psychology, 79(1), 184–195.
- 推荐理由: 这是一篇关于结构化面试有效性的元分析,通过整合大量研究数据,强有力地证明了结构化面试在预测工作绩效方面显著优于非结构化面试,是引用率极高的经典文献。
- [5] Dipboye, R. L. (1992). Selection interviews: Process, decisions, and outcomes. Pergamon Press.
- 推荐理由: 这是一本关于面试的权威专著,全面系统地梳理了面试的理论、过程和影响因素,如果你想深入了解面试研究的全貌,这本书是必读的。
- [6] Barrick, M. R., Patton, G. K., & Haugland, S. N. (2000). Accuracy of interviewer judgments of applicant cognitive ability. Journal of Applied Psychology, 85(1), 13–21.
- 推荐理由: 探讨了面试官判断求职者认知能力的准确性,研究发现,面试官的判断与标准化测试结果之间存在差异,这涉及到面试官的判断效度问题,是研究面试有效性的重要切入点。
求职者(大学生)心理与行为研究 (侧重于学生视角)
这类文献关注大学生在面试前的准备、面试中的焦虑与表现、印象管理策略等。

中文文献范例:
- [7] 张晓琴, & 佐斌. (2011). 大学生求职面试焦虑及其影响因素研究. 中国临床心理学杂志, 19(3), 383-385.
- 推荐理由: 直接针对大学生群体,研究面试焦虑的普遍性及其影响因素(如自我效能感、求职动机等),这对于分析大学生面试困境、提出干预措施非常有帮助。
- [8] 张建卫, & 刘玉新. (2007). 求职者印象管理策略的结构与测量. 心理学报, 39(4), 727-735.
- 推荐理由: 研究大学生在面试中会使用哪些策略来管理自己在面试官心中的印象(如自我推销、道歉、寻求意见等),并开发了相应的测量工具,这为分析大学生的主动行为提供了理论支持。
- [9] 龙立荣, & 李晔. (2002). 大学生职业决策自我效能感与职业选择的关系研究. 心理科学, 25(4), 430-433.
- 推荐理由: “自我效能感”是影响面试表现的关键心理因素,这篇文献探讨了职业决策自我效能感对大学生职业选择的影响,间接说明了它对面试准备和表现的重要性。
英文文献范例:
- [10] Bandura, A. (1997). Self-efficacy: The exercise of control. W.H. Freeman.
- 推荐理由: 这是自我效能感理论的奠基之作,虽然不专门讲面试,但书中关于自我效能感如何影响个体在挑战性情境下的动机、努力程度和表现的理论,是分析大学生面试表现的经典理论框架。
- [11] Kristof-Brown, A. L., Barrick, M., & Stevens, C. K. (2005). When objectives are not met: The role of applicant impression management skills. Journal of Applied Psychology, 90(5), 1085–1091.
- 推荐理由: 研究了求职者印象管理策略与面试结果的关系,发现当求职者的实际表现与面试目标有差距时,有效的印象管理策略能起到“弥补”作用,提高获得工作的机会。
- [12] Saks, A. M., & Gruman, J. A. (2012). What do we really know about interview structure? Personnel Psychology, 65(3), 557–590.
- 推荐理由: 这篇文献从求职者的角度出发,回顾了关于面试结构性的研究,并指出面试的哪些方面(如问题类型、评分标准等)对求职者来说最重要,帮助他们更好地准备面试。
面试有效性与培训研究 (侧重于解决方案与对策)
这类文献旨在提升面试的整体质量,包括对面试官和求职者的双向培训。
中文文献范例:

- [13] 时勘, & 卢嘉. (2002). 面试官培训的结构化模型研究. 心理科学, 25(5), 590-593.
- 推荐理由: 提出了一个结构化的面试官培训模型,旨在提高面试官的提问技巧、观察记录能力和决策准确性,对于研究如何提升企业招聘的专业性具有实践指导意义。
- [14] 王二平, & 张建新. (2005). 模拟面试对大学生求职焦虑的影响. 心理发展与教育, 21(1), 94-98.
- 推荐理由: 通过实验研究,证明了模拟面试作为一种干预手段,能够有效降低大学生的求职面试焦虑,提升其面试表现,这对于高校开展就业指导服务提供了实证依据。
英文文献范例:
- [15] Campion, M. A., Pursell, E. D., & Brown, B. K. (1988). Structured interviewing: Increasing validity while reducing cost and time. Journal of Business and Psychology, 3(1), 3–22.
- 推荐理由: 一篇倡导结构化面试的经典文章,系统阐述了结构化面试如何通过统一标准、减少偏见来提高招聘的有效性,同时还能节省成本和时间,非常适合在论文中用来论证改进面试方法的必要性。
- [16] Maurer, T. J., & Palmer, J. K. (1999). The effects of mentoring on perceptual career success and mentoring career success. Journal of Occupational and Organizational Psychology, 72(4), 425–442.
- 推荐理由: 虽然主题是“导师制”,但其逻辑可以迁移到面试官对求职者的指导上,研究指出,有经验的导师(或面试官)通过提供建设性反馈,可以帮助新人(或求职者)更快成长,提高成功率。
文献检索建议
-
中文数据库:
- 中国知网: 最全面的中文文献数据库,建议使用关键词组合搜索,如:“大学生 面试”、“求职焦虑”、“印象管理”、“结构化面试”、“面试官决策”。
- 万方数据知识服务平台: 与CNKI类似,可以交叉检索。
- 维普期刊资源整合服务平台: 同样是重要的中文期刊数据库。
-
英文数据库:
- Google Scholar (谷歌学术): 覆盖面广,可以找到很多文献的全文链接。
- PsycINFO (心理学专业数据库): 如果你的论文偏向心理学视角,这是首选。
- Web of Science / Scopus: 综合性科学引文索引,追踪高影响力文献和学术前沿。
- EBSCOhost / ProQuest: 综合性学术数据库,收录了大量商业、管理、心理学期刊。
-
检索技巧:
- 关键词组合: 使用
AND(与),OR(或),NOT(非) 组合关键词。(university student OR graduate) AND (interview OR job interview) AND (anxiety OR self-efficacy)。 - 滚雪球法: 找到一篇高度相关的核心文献后,查看它的参考文献列表(向后追溯),以及引用了这篇文献的最新研究(向前追溯)。
- 关注综述文章: 搜索 "review", "meta-analysis", "survey" 等词,如 "a review of the structured interview literature",可以快速了解一个领域的研究全貌。
- 关键词组合: 使用
论文写作结构建议
一篇关于“大学生面试”的优秀论文,可以遵循以下结构: 《大学生面试焦虑、印象管理策略与面试结果的关系研究》 或 《提升大学生面试有效性的对策研究——基于对面试官与求职者的双视角分析》 与关键词: 简要说明研究背景、目的、方法、主要结论和意义,关键词包括:大学生、面试、面试焦虑、印象管理、结构化面试、面试有效性等。
引言/绪论
- 研究背景: 当前就业市场竞争激烈,面试成为大学生求职的关键环节。
- 问题提出: 大学生在面试中普遍存在焦虑、表现不佳等问题;企业招聘面试的有效性也备受质疑。
- 研究意义: 理论上,丰富面试心理学和人力资源管理理论;实践上,为高校就业指导和企业招聘提供参考。
- 与框架: 概述本文的研究问题和章节安排。
文献综述
- 1 面试的理论基础: 定义、分类(结构化与非结构化)、流程。
- 2 面试官决策研究: 聚焦面试官的认知偏差(如晕轮效应、首因效应)、决策模型。
- 3 求职者(大学生)研究:
- 3.1 心理层面: 面试焦虑、自我效能感、动机等。
- 3.2 行为层面: 印象管理策略、非语言行为、沟通技巧等。
- 4 面试有效性的影响因素与提升策略: 总结影响面试有效性的因素,并提出培训和改进方案。
- 5 述评与研究缺口: 指出现有研究的不足之处,从而引出你的研究切入点。
研究设计
- 研究问题/假设: 基于文献综述,提出具体的研究假设。“大学生的自我效能感越高,其面试焦虑水平越低”、“印象管理策略的使用频率与面试官评分呈正相关”。
- 研究对象与方法:
- 问卷调查法: 针对大学生发放问卷,测量其面试焦虑、自我效能感、印象管理策略使用情况等。
- 实验法: 设置不同面试条件(如结构化vs.非结构化),观察大学生表现差异。
- 访谈法: 对部分学生、企业HR进行深度访谈,获取质性资料。
- 研究工具: 介绍你将使用的成熟量表(如《状态-特质焦虑量表》、《一般自我效能感量表》),或自编问卷。
- 数据分析方法: 如描述性统计、相关分析、回归分析、方差分析等。
结果与分析
- 用图表清晰地展示数据分析结果。
- 对结果进行详细解释,说明你的研究假设是否得到支持。
讨论
- 结果解读: 你的发现与已有文献是否一致?如果不一致,原因是什么?
- 理论贡献: 你的研究对现有理论有何补充或修正?
- 实践启示:
- 对高校: 如何开设更有效的面试辅导课程(如模拟面试、压力管理培训)?
- 对大学生: 应如何科学地进行面试准备(提升自我效能感、合理使用印象管理策略)?
- 对企业: 如何对面试官进行培训,提升招聘的公平性和有效性?
- 研究局限与未来展望: 坦诚说明本研究的不足(如样本代表性、研究方法局限等),并提出未来可以深入研究的方向。
- 简要概括全文的核心观点和主要结论。
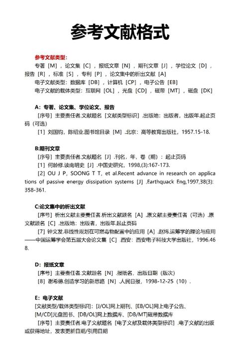
参考文献
- 严格按照学校要求的格式(如GB/T 7714、APA、MLA等)列出所有引用的文献。
附录
- 如调查问卷、访谈提纲等。
希望这份详细的参考文献和写作指南能对您的论文写作有所帮助!祝您写作顺利!
