- 量性研究 像一个 “科学家”,他关注的是客观、可测量的数据,试图通过大样本数据来验证一个假设,发现普遍规律,他想知道的是 “有多少?” 和 “是什么关系?”。
- 质性研究 像一个 “艺术家”或“记者”,他关注的是深度的、丰富的、主观的经验和意义,试图通过小样本的深入探索来理解一个现象背后的“为什么”和“怎么样”,他想知道的是 “为什么?” 和 “是怎样的体验?”。
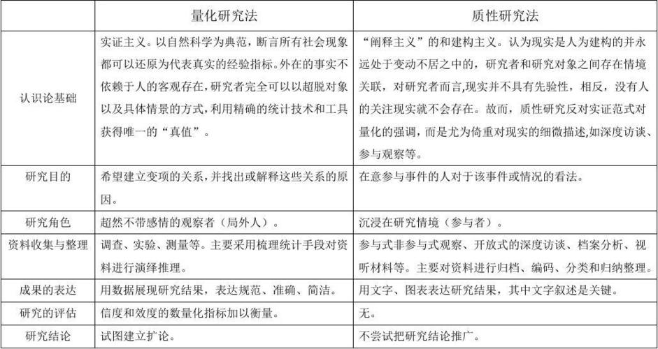
下面我们从多个维度进行详细的对比。

核心区别对比表
| 维度 | 量性研究 | 质性研究 |
|---|---|---|
| 哲学基础 | 实证主义 认为有一个客观存在的现实,研究者可以独立于这个现实之外进行客观测量,强调“事实”和“证据”。 |
解释主义/建构主义 认为现实是主观的、由社会建构的,研究者本身就是研究过程的一部分,旨在理解和解释人们赋予世界的意义。 |
| 研究目标 | 检验假设、预测、控制 旨在验证变量之间的关系,建立普遍性的理论和规律,将结果推广到更广泛的群体。 |
探索、理解、描述 旨在深入探索一个现象,理解其背后的深层原因、过程和意义,生成新的理论或假设。 |
| 研究问题 | “是什么?”、“有多少?”、“A和B之间有关系吗?” “使用新教学方法的学生,其考试成绩是否显著高于传统方法的学生?” |
“为什么?”、“是怎样的?”…… “教师们是如何体验和适应新教学方法的?他们面临了哪些挑战和机遇?” |
| 数据类型 | 数字数据 如年龄、身高、分数、百分比、频率等。 |
文字、图片、音频、视频等非数字数据 如访谈记录、观察笔记、开放式问卷回复、文件、影像等。 |
| 抽样方法 | 概率抽样 如随机抽样,确保样本具有代表性,目的是将结果推广到总体,样本量通常较大。 |
目的性抽样 如有目的地选择能提供丰富信息的“信息丰富型”个案,目的是深入理解,而非推广,样本量通常较小。 |
| 数据收集方法 | 结构化工具 如问卷调查、结构化观察、实验、结构化访谈、现有数据库。 |
非结构化/半结构化工具 如深度访谈、焦点小组、参与式观察、案例研究、开放式问卷、文献分析。 |
| 数据分析方法 | 统计分析 如描述性统计(均值、频率)、推断性统计(t检验、方差分析、回归分析)。 |
主题分析、内容分析、话语分析、扎根理论、叙事分析 通常是归纳式的,从数据中提炼出主题、模式和类别。 |
| 研究者角色 | 客观的观察者 研究者力求与研究分离,保持中立,减少对研究过程的干扰。 |
积极的参与者 研究者是研究工具的一部分,其背景和视角会影响研究过程,需要反思性。 |
| 研究结果呈现 | 客观、概括 以图表、数字、统计报告形式呈现,追求精确和可重复性,结果通常具有概括性。 |
描述性、叙事性 以丰富的引文、故事、案例分析等形式呈现,力求生动和深刻,结果通常具有情境性。 |
| 优点 | 结果客观、精确。 具有高度概括性。 结构化,易于重复。 能检验因果关系。 |
深入、全面、丰富。 灵活,能探索未知领域。 能揭示复杂的社会现象。 关注“人”的体验和意义。 |
| 缺点 | 忽视背景和情境。 难以探索“为什么”。 可能过于简化现实。 无法深入理解个体主观体验。 |
结果主观性强。 难以推广到其他情境。 耗时耗力。 研究者偏见难以完全避免。 |
详细解释与举例
哲学基础:研究世界的根本看法不同
- 量性研究 基于实证主义,认为世界像一个钟表,有客观的运行规律,研究者的任务就像一个钟表匠,通过精密的测量(问卷、实验)来发现这些规律,要研究咖啡提神的效果,会找一组人喝咖啡,另一组喝安慰剂,然后精确测量他们的反应时间和错误率,看是否存在显著差异。
- 质性研究 基于建构主义,认为现实是由我们的思想、语言和互动共同构建的。“幸福”对不同的人来说有不同的含义,研究者的任务是像一个人类学家,深入到“田野”中去,通过访谈和观察,理解人们是如何定义和体验“幸福”的。
研究目标:验证 vs. 探索
- 量性研究 的目标是 验证,它通常从一个明确的理论或假设出发(“每周运动三次能降低抑郁水平”),然后通过收集数据来证明或推翻这个假设。
- 质性研究 的目标是 探索,当对一个知之甚少的领域进行研究时,质性方法非常有用,想了解“大学生在疫情期间的在线学习体验”,研究者不会预设答案,而是通过访谈学生,去发现他们遇到的各种问题、感受和应对策略,从而形成对这个现象的初步理解。
数据与分析:数字 vs. 文字
- 量性数据分析 就像是“烹饪食谱”,你按照固定的步骤(输入数据 -> 选择统计方法 -> 运行分析 -> 得出P值、均值等),得到一个标准化的结果,SPSS或R软件可以帮你完成这些计算。
- 质性数据分析 更像是“侦探破案”,研究者需要反复阅读访谈记录(转录稿),寻找反复出现的词语、句子或想法(即“初始编码”),然后将相似的编码归类成“主题”,最后将这些主题串联成一个有逻辑、有深度的故事,来解释所研究的现象,这个过程没有固定的公式,非常依赖研究者的洞察力和分析能力。
混合方法研究
在实际研究中,量性和质性方法并非水火不容,越来越多的研究者采用 混合方法研究,将两者的优点结合起来,以获得更全面、更深入的理解。
例子:研究“一个新App的用户体验”
- 第一阶段(量性):向1000名用户发放问卷,收集他们使用App的频率、满意度评分(1-5分)、遇到的技术问题数量等量化数据,这可以让你快速了解整体情况,80%的用户表示满意,平均分为4.2分”。
- 第二阶段(质性):根据问卷结果,从“非常满意”和“非常不满意”的用户中各抽取10人,进行深度访谈,通过访谈,你可以了解到为什么他们满意(界面设计很友好,功能很实用”)或不满意(某个按钮设计得很反人类,经常误触”),从而挖掘出量化数据无法揭示的深层原因。
选择量性研究还是质性研究,完全取决于你的 研究问题。
- 如果你想知道 “有多少”、“是否相关”、“哪个更好”,并且希望结果能推广,那么选择量性研究。
- 如果你想知道 “为什么”、“是怎样的体验”、“发生了什么过程”,希望深入理解一个现象,那么选择质性研究。
两者没有绝对的优劣之分,只是回答不同类型问题的不同工具,理解它们的区别,能帮助研究者更科学地设计自己的研究,并更好地解读他人的研究成果。


