华夏学术资源库

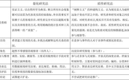
  • 质性研究与量性研究的核心区别究竟在何处?

    质性研究与量性研究的核心区别究竟在何处?

    量性研究像一个“科学家”,他关注的是客观、可测量的数据,试图通过大样本数据来验证一个假设,发现普遍规律,他想知道的是“有多少?”和“是什么关系?”,质性研究像一个“艺术家”或“记者”,他关注的是深度的、丰富的、主观的经验和意义...

    2025-11-30
    26 0 0
  • 1 / 1
  • 1