核心原则:为什么需要格式化?
学术写作中,参考文献格式化的主要目的是:

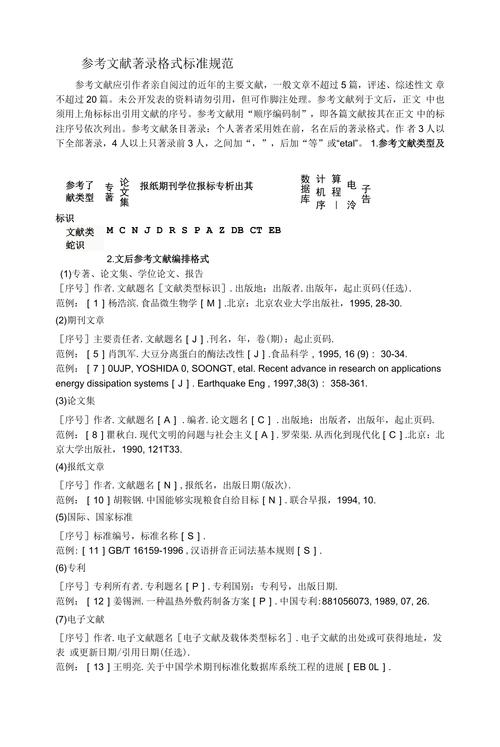
- 提供准确信息:让读者可以准确地找到原文。
- 尊重知识产权:明确标出信息的来源,是学术诚信的基本要求。
- 保持规范统一:整篇论文的参考文献格式必须一致,显得专业、严谨。
关键要素:一篇网络文献需要包含哪些信息?
要正确格式化一篇网络文献,你需要收集以下核心信息,这些信息通常可以在网页的头部、底部、文章末尾或“页面找到。
- 作者:个人作者、组织作者或网站名称。
- 发布日期:文章的发布日期或最后修改日期。
- :网页或文章的具体标题。
- 网站名称:发布该文章的网站或平台的名称(如《人民日报》官网、新华网、博客平台等)。
- 网址:文章的永久链接。注意:应使用简洁、干净的URL,避免包含跟踪参数(如
?utm_source=...)。 - DOI (Digital Object Identifier):如果有的话,这是比URL更稳定的唯一标识符。
常见格式示例(以中文文献为主)
不同期刊、学校和出版社要求的格式不同,最常见的有 GB/T 7714-2025(中国国家标准)、APA 7(美国心理学会)和 MLA 9(现代语言协会),下面我将重点介绍最常用的 GB/T 7714-2025 和 APA 7 格式。
GB/T 7714-2025 格式(中国最常用)
这是中国绝大多数高校和学术期刊采用的格式。
基本格式:

[序号] 作者. 文章标题[J/OL] (或 [EB/OL]) 网站名称, 出版日期[引用日期]. 获取和访问路径.
- 文献类型标识:
[J/OL]:期刊文章(在线期刊),这是最常见的网络文章类型。[EB/OL]:电子公告/网页(如新闻报道、博客、网页帖子等)。[M/OL]:专著/图书(在线图书)。[C/OL]:会议论文(在线会议论文)。
示例 1:在线新闻/网页 (EB/OL)
假设你引用了新华网的一篇新闻:
- 作者:张三
- 人工智能技术在医疗领域取得重大突破
- 网站名称:新华网
- 发布日期:2025-10-27
- 网址:http://www.xinhuanet.com/tech/2025-10/27/c_1129965642.htm
格式化后:
[1] 张三. 人工智能技术在医疗领域取得重大突破[EB/OL]. 新华网, 2025-10-27[2025-10-28]. http://www.xinhuanet.com/tech/2025-10/27/c_1129965642.htm.
示例 2:在线期刊文章 (J/OL)

假设你引用了知网上一篇在线期刊文章:
- 作者:李四, 王五
- 社交媒体对青少年心理健康的影响研究
- 期刊名称:中国心理卫生杂志
- 发表年份/卷(期):2025, 37(5)
- 发布日期:2025-09-15
- 网址:https://kns.cnki.net/kcms/detail/detail.aspx?dbcode=CJFD&dbname=CJFDLAST2025
格式化后:
[2] 李四, 王五. 社交媒体对青少年心理健康的影响研究[J/OL]. 中国心理卫生杂志, 2025, 37(5)[2025-10-28]. https://kns.cnki.net/kcms/detail/detail.aspx?dbcode=CJFD&dbname=CJFDLAST2025.
注意:
- 如果作者超过3个,只写前3个,后面加“等”,如
赵六, 钱七, 孙八, 等. [引用日期]是你自己查看这篇文章的日期,格式为[YYYY-MM-DD]。
APA 7 格式(国际通用,尤其在社科领域)
APA 7th Edition 对在线资源的引用进行了简化,不再要求标注 [OL] 或 [EB/OL],而是直接提供URL。
基本格式:
作者. (发布日期). 文章标题. *网站名称*. URL
示例 1:新闻文章
假设你引用了 BBC 中文的一篇报道:
- 作者:BBC 中文
- 全球变暖:科学家警告“临界点”可能即将到来
- 发布日期:2025年10月26日
- 网站名称:BBC 中文
- 网址:https://www.bbc.com/zhongwen/simp/science-67167633
格式化后:
BBC 中文. (2025, 10月26日). 全球变暖:科学家警告“临界点”可能即将到来. *BBC 中文*. https://www.bbc.com/zhongwen/simp/science-67167633
示例 2:网页帖子(无特定作者)
如果文章没有个人作者,使用网站名称作为作者。
- 作者:维基百科
- 人工智能
- 发布日期:2025年10月27日
- 网站名称:维基百科
- 网址:https://zh.wikipedia.org/wiki/人工智能
格式化后:
维基百科. (2025, 10月27日). *人工智能*. 维基百科. https://zh.wikipedia.org/wiki/人工智能
APA 7 的特殊规则:
- 无日期:如果网页没有日期,使用
(n.d.)。 - 无作者:将文章标题移至作者位置,首字母大写。
*人工智能*. (n.d.). 维基百科. https://zh.wikipedia.org/wiki/人工智能 - 网页部分内容:如果只引用网页的某个特定部分(如一个章节),在标题后注明
[特定章节标题]。
特殊情况处理
-
作者是一个组织
- GB/T 7714: 直接用组织名作为作者。
[1] 世界卫生组织. ... - APA 7: 同样用组织名作为作者。
世界卫生组织. (2025, ...).
- GB/T 7714: 直接用组织名作为作者。
-
引用网页上的评论或帖子
- GB/T 7714: 通常不直接引用评论,除非是权威人士的正式评论,如果必须引用,格式类似
[EB/OL],并注明是“评论”。 - APA 7: 将评论的作者和发布日期放在前面,标题注明是“评论”。
评论者姓名. (发布日期). [评论于文章标题的评论]. *网站名称*. URL
- GB/T 7714: 通常不直接引用评论,除非是权威人士的正式评论,如果必须引用,格式类似
-
如何获取“干净”的URL?
- 复制网址后,手动删除 及后面的所有字符。
- 使用浏览器的“复制链接地址”功能,通常能获得较干净的URL。
实用工具推荐
手动格式化容易出错,特别是当参考文献数量很多时,强烈建议使用以下工具:
-
文献管理软件 (强烈推荐)
- Zotero (免费开源): 功能强大,支持浏览器插件,一键抓取网页信息并自动生成符合GB/T 7714、APA等格式的参考文献,可以与Word、WPS等文字处理软件无缝集成,实现“边写边引”。
- EndNote (付费): 行业标准,功能非常全面,适合大型研究项目。
- Mendeley (免费): 与Zotero类似,集成了PDF阅读和管理功能。
-
在线生成器
- Citation Generator: 网站上有很多免费的引用生成器,你只需填写信息,它会自动生成不同格式的引用,适合临时少量使用。
总结步骤
- 确定目标格式:首先确认你需要遵循哪种格式(如GB/T 7714、APA 7等)。
- 收集信息:从网页上提取作者、标题、日期、网站名、URL等关键信息。
- 套用模板:根据你选择的格式,将收集到的信息填入相应的模板中。
- 核对检查:仔细检查作者姓名、日期格式、标点符号等是否正确。
- 使用工具:对于长期写作,学习使用Zotero等文献管理软件,能极大提高效率和准确性。
希望这份详细的指南能帮助您轻松完成网上文章的参考文献格式化!
