- 正文中引用的标注:在论文正文中,当你引用或参考了某篇文献时,用什么字母或符号来标记。
- 文末参考文献列表的字母:在文末的参考文献列表中,如何对文献进行排序和标识。
下面我将详细解释这两个层面,并提供最常见情况的示例。

正文中的引用标注
中,当你引用别人的观点、数据、方法或原话时,需要在引用处的右上角用上标的形式进行标注,GB/T 7714-2025 规定了两种主要的标注体系:顺序编码制和著者-出版年制。绝大多数中国高校的理工科和社科类毕业论文都要求使用“顺序编码制”。
顺序编码制
这是最常用、最标准的方法,其核心思想是:按文献在正文中出现的先后顺序,用阿拉伯数字连续编号,并置于方括号 [] 中。
核心规则:
- 按顺序编号:论文中第一次引用文献 [1],第二次引用文献 [2],以此类推。
- 数字上标:将编号放在引用句子的末尾,并设置为上标。
- 一处引用多篇文献:用逗号隔开,如
[1, 3, 5]。 - 连续引用多篇文献:用短横线连接,如
[2-4](表示引用了文献2、3、4)。 - 同一处引用多篇文献:按文献在文末列表中的顺序编号,如
[1, 2, 4]。 - 作为句子的组成部分:当编号不是引用的结束,而是句子的一部分时,可以不用上标,如 “由文献[1]可知...” 或 “研究表明[1-3]...”。
示例:

深度学习在图像识别领域取得了突破性进展[1],许多研究者在此基础上提出了改进模型[2, 3],这些方法虽然在特定数据集上表现优异,但在小样本场景下仍存在挑战[4-6],有学者对此问题进行了综述[7]。
著者-出版年制
这种方法在某些人文社科领域(如心理学、社会学)可能更常见,但在工科和大部分理科领域较少使用,其核心思想是:在正文中直接引用作者姓名和出版年份。
核心规则:
- 格式为
(作者, 年份),如(张三, 2025)。 - 如果引用处已出现作者名,则只需标注年份,如
张三(2025)认为...。 - 多篇文献:用分号隔开,如
(李四, 2025; 王五, 2025)。 - 文末参考文献列表按作者姓氏的字母顺序(或拼音首字母)排列。
示例:

深度学习在图像识别领域取得了突破性进展(Zhang, 2025),许多研究者在此基础上提出了改进模型(Li, 2025; Wang, 2025),这些方法虽然在特定数据集上表现优异,但在小样本场景下仍存在挑战(Chen et al., 2025)。
重要提示:在开始写论文前,务必、一定、必须 查阅你所在学校或学院发布的《毕业论文(设计)撰写规范》或《格式要求》,确认使用哪种标注体系,绝大多数情况下,你都会被要求使用 顺序编码制。
文末参考文献列表的字母
这里你提到的“字母”,很可能是指参考文献列表中,每一条文献前面的 编号,在顺序编码制下,这个编号就是阿拉伯数字 [1], [2], [3] 等。
核心规则:
- 与正文一一对应:文末参考文献列表的编号顺序,必须与正文中引用的顺序完全一致。
- 格式为
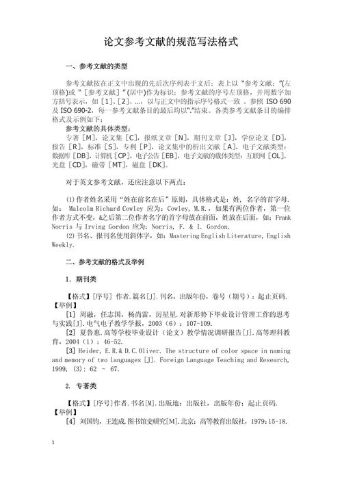
[数字] + 文献信息:编号后是空格,然后是完整的文献信息(作者、题名、出处等)。 - 文献类型标识:GB/T 7714-2025 对不同类型的文献规定了标准的字母标识,这些字母通常位于题名或出版项之后。
常见文献类型标识字母:
| 标识代码 | 文献类型 | 英文全称 | 示例 |
|---|---|---|---|
| M | 普通图书 | Monograph | [M] |
| J | 期刊文章 | Journal Article | [J] |
| N | 报纸文章 | Newspaper Article | [N] |
| D | 学位论文 | Dissertation | [D] |
| C | 会议录 | Conference Proceeding | [C] |
| R | 报告 | Report | [R] |
| S | 标准 | Standard | [S] |
| P | 专利 | Patent | [P] |
| EB/OL | 电子公告/在线资源 | Online | [EB/OL] |
| DB/OL | 在线数据库 | Online Database | [DB/OL] |
参考文献列表示例(顺序编码制): 引用了以下文献,文末列表应如下所示:
...取得了突破性进展[1],许多研究者在此基础上提出了改进模型[2, 3]。...存在挑战[4-6]。...对此问题进行了综述[7]。
参考文献
[1] GOODFELLOW I, BENGIO Y, COURVILLE A. Deep learning[M]. Cambridge: MIT Press, 2025.
[2] 张伟. 基于卷积神经网络的图像分类算法研究[D]. 北京: 清华大学, 2025.
[3] 李明, 王芳, 刘强. 一种改进的YOLOv5目标检测模型[J]. 计算机应用研究, 2025, 39(5): 1401-1405.
[4] SMITH J, JOHNSON P. Few-shot learning: a survey[J]. IEEE Transactions on Pattern Analysis and Machine Intelligence, 2025, 45(3): 789-805.
[5] BROWN A. Challenges in deep learning for small datasets[C]//Proceedings of the 2025 International Conference on Machine Learning. New York: ACM, 2025: 112-120.
[6] 国家质量监督检验检疫总局, 中国国家标准化管理委员会. GB/T 7714-2025 信息与文献 参考文献著录规则[S]. 北京: 中国标准出版社, 2025.
[7] 陈静. 小样本学习技术综述与展望[R]. 北京: 中国科学院自动化研究所, 2025.
总结与关键点
- 确认格式要求:第一步永远是问清楚学校或导师要求使用 顺序编码制 还是 著者-出版年制,99%的情况是前者。
- 正文标注:顺序编码制使用
[阿拉伯数字]作为上标。 - 文末列表:按正文引用的 先后顺序 排列,每条文献前用
[1],[2]... 标识。 - 文献类型:注意使用标准的 字母标识(如
[M],[J],[D]等)来区分文献类型。 - 使用工具:强烈建议使用 EndNote, Zotero, Mendeley 等文献管理软件,它们可以自动根据你选择的格式(如GB/T 7714-2025)插入文内引用和生成文末列表,避免手动排序和格式错误,能极大提高效率和准确性。
希望这个详细的解释能帮助你顺利完成毕业论文的参考文献部分!
