SEO优化): 论文参考文献和引用怎么搞?从入门到精通,一篇就够了! 还在为论文参考文献格式头疼?引用不规范被导师批?本文手把手教你,让你轻松搞定论文“文末罗列”与“文中标注”,提升学术严谨性,顺利通过查重!

(引言 - 吸引眼球,点明痛点)
“论文写完了,参考文献怎么排版?”“引用别人的观点,到底该怎么标注才不算抄袭?”“我的参考文献格式为什么总是被导师打回来?”
如果你正在撰写学术论文,无论是本科毕业论文、硕士博士论文,还是期刊投稿,想必对“参考文献”和“引用”这两个词既熟悉又头疼,它们就像是论文的“身份证”和“脚注”,不可或缺,但又常常让无数学子望而生畏,别担心!作为深耕教育领域多年的专家,我将为你彻底揭开参考文献和引用的神秘面纱,从“为什么”到“怎么做”,让你从“小白”变“达人”,轻松应对论文写作中的这一关键环节。
(第一部分:为什么论文中必须有参考文献和引用?—— 核心价值阐述)

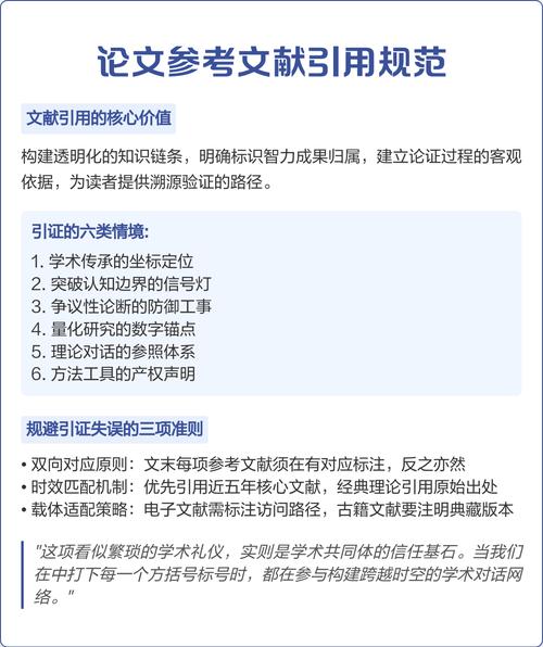
很多同学可能会问:“我用自己的话写,不引用不行吗?”答案是:不行!参考文献和引用绝非论文的“装饰品”,其核心价值体现在以下几个方面:
- 尊重知识产权,避免抄袭嫌疑: 这是学术道德的基本要求,当你使用了别人的观点、数据、方法或原话时,必须明确标注来源,这既是对原作者劳动成果的尊重,也能有效避免自己无意中陷入“抄袭”的困境。
- 支撑论点,增强论文可信度: 你的论点不能是“空中楼阁”,通过引用权威、相关的研究成果作为支撑,可以证明你的观点是有据可依、经过深思熟虑的,从而大大增强论文的说服力和学术价值。
- 提供研究背景,方便读者追溯: 参考文献为读者提供了你研究领域的背景知识,以及你所用理论、方法的来源,感兴趣的读者可以根据你提供的参考文献,进一步深入查阅相关文献,形成学术对话。
- 体现研究功底,衡量学术水平: 参考文献的数量、质量、时效性以及引用的规范性,在一定程度上反映了作者对该领域研究现状的掌握程度和学术研究能力,规范的引用是学术素养的重要体现。
(第二部分:参考文献和引用,是一回事吗?—— 概念厘清)
虽然我们常把“参考文献”和“引用”放在一起说,但它们并不完全是一回事:
- 引用 (Citation/In-text Citation): 指在你的论文正文中,当你引用或参考了他人成果时,所做的简短标注,它的作用是告诉读者“这里的内容来自哪里”,通常以“(作者, 年份)”或“[序号]”等形式出现在句末或句中。“研究表明,有效的阅读策略能够显著提升学习效果 (张三, 2025)。” 或者 “有学者[1]认为……”
- 参考文献 (References/Bibliography): 指的是在论文的末尾,按照特定的格式规范,详细列出你在正文中引用过的所有文献信息的列表,它是“引用”的完整呈现,包含文献的作者、题目、出版社、发表年份、页码等详细信息,方便读者查阅原文。
引用是“路标”,指引方向;参考文献是“地图册”,提供详细信息。 没有引用,参考文献就成了无源之水;没有参考文献,引用就成了无的放矢。

(第三部分:论文中如何正确引用?—— 文中标注方法详解)
正确的文中引用是规范的第一步,目前国内外主流的引用风格有APA、MLA、Chicago、GB/T 7714等(国内高校和期刊通常要求GB/T 7714),这里以国内最常用的GB/T 7714-2025《信息与文献 参考文献著录规则》为例,介绍几种常见的引用方式:
-
直接引用: 逐字逐句照搬他人的原文。
- 格式: 作者. 题名[文献类型标识]. 出版地: 出版者, 出版年: 引文页码. (文中标注:(作者, 年份: 页码) 或 [序号])
- 示例:
- 文中:“教育是国之大计、党之大计。” (习近平, 2025: 3)
- 或:教育是国之大计、党之大计,[1]
-
间接引用(转引/释义): 用自己的话转述他人的观点或总结其主要内容。
- 格式: 作者. 题名[文献类型标识]. 出版地: 出版者, 出版年. (文中标注:(作者, 年份) 或 [序号])
- 示例:
- 文中:有研究指出,早期阅读对儿童的语言发展至关重要 (李四, 2025)。
- 或:有研究[2]指出,早期阅读对儿童的语言发展至关重要。
-
多篇文献引用同一观点: 在同一处引用多篇文献。
- 格式: 多篇文献作者用分号隔开,按出版年排序或按文中出现排序。
- 示例:
文中:(王五, 2025; 赵六, 2025) 或 [3, 4]
-
引用作者原话但融入自己的句子:
- 示例: 张三(2025)在其研究中发现,有效的阅读策略能够显著提升学习效果。
【专家提示】 无论采用哪种引用方式,核心原则是:清晰、准确、一致,确保文中标注与文末参考文献列表一一对应,避免漏引、错引。
(第四部分:参考文献列表怎么列?—— 文末著录规范与技巧)
文末的参考文献列表是论文的“门面”,其规范与否直接影响评审专家对你的第一印象。
-
基本格式要求(GB/T 7714-2025 简要示例):
- 期刊文章: [序号] 作者. 题名[J]. 刊名, 年, 卷(期): 起止页码.
示例:[1] 李四. 大学生阅读现状调查与分析[J]. 教育探索, 2025(5): 45-49.
- 专著: [序号] 作者. 书名[M]. 版本(第1版不注). 出版地: 出版者, 出版年: 引文页码.
示例:[2] 王五. 教育心理学[M]. 北京: 人民教育出版社, 2025: 100-105.
- 学位论文: [序号] 作者. 题名[D]. 保存地点: 保存单位, 年份.
示例:[3] 赵六. 网络环境下自主学习策略研究[D]. 上海: 华东师范大学, 2025.
- 电子文献: [序号] 作者. 题名[EB/OL]. (更新或修改日期)[引用日期]. 获取和访问路径.
示例:[4] 中国互联网络信息中心. 第51次中国互联网络发展状况统计报告[EB/OL]. (2025-02-25)[2025-10-27]. http://www.cnnic.net.cn/n4/2025/0225/c88-10835.html.
- 期刊文章: [序号] 作者. 题名[J]. 刊名, 年, 卷(期): 起止页码.
-
著录技巧与注意事项:
- 信息完整: 作者、题名、出版地、出版者、出版年、页码等关键信息务必准确完整。
- 格式统一: 全文参考文献的标点符号、字体、字号、排版顺序等必须保持一致,建议使用文献管理软件(如EndNote、NoteExpress、Zotero等)辅助管理,可大大提高效率和规范性。
- 作者署名: 多于三位作者时,只著录前三位,后加“,等”或“et al.”。
- 文献类型标识: 根据文献类型正确标注[J](期刊)、[M](专著)、[D](学位论文)、[N](报纸文章)、[EB/OL](电子文献)等。
- 按序排列: 参考文献列表通常按照在正文中出现的先后顺序用阿拉伯数字连续编号。
- 避免过度引用: 并非所有参考过的文献都需要在正文中引用,文末参考文献列表应主要为正文中实际引用的文献,具体要求可参照学校或期刊的规定。
(第五部分:参考文献和引用常见误区与避坑指南)
即使知道了方法,实践中也容易出错,以下是一些常见误区,务必避免:
- 引用不规范,格式混乱。
- 避坑: 严格按照目标期刊或学校要求的引用格式执行,全文统一,不要混用多种格式。
- 过度引用或不当引用。
- 避坑: 引用应服务于你的论点,避免大段堆砌他人成果,对于常识性内容,无需引用。
- 文内引用与文末参考文献不匹配。
- 避坑: 确保文内每一个引用都能在文末参考文献列表中找到对应条目,反之亦然,仔细核对作者、年份、题名等信息。
- 只引用参考文献,不阅读原文。
- 避坑: 至少要阅读所引用文献的摘要、引言和结论部分,确保理解其核心观点后再引用,避免断章取义。
- 参考文献陈旧或质量不高。
- 避坑: 优先引用领域内的高质量、权威性文献,以及近3-5年的研究成果,体现研究的时效性和前沿性。
(第六部分:实用工具推荐与总结)
工具推荐:
- 文献管理软件: EndNote, NoteExpress, Zotero (免费), Mendeley (免费),这些软件能帮你自动抓取文献信息、生成文内引用和参考文献列表,格式规范,省时省力。
- 查重系统: 知网、万方、维普、Turnitin等,在提交前,通过正规查重系统检测,并根据报告合理调整引用,确保重复率达标。
- 在线引用生成器: 如BibTeX, Citation Machine等(注意核对准确性)。
论文中的参考文献和引用,看似是“技术活”,实则是学术素养的“试金石”,它不仅是对他人成果的尊重,更是对自己研究严谨性的负责,希望通过本文的详细解读,你能真正理解其重要性,掌握其方法,规范其操作。
好的引用能让你的论文如虎添翼,反之则可能功亏一篑,从现在开始,重视起来,认真对待,让你的每一篇论文都经得起检验,展现出你扎实的学术功底和严谨的治学态度!
(文末互动 - 增加用户粘性) 你在论文写作中遇到过哪些关于参考文献和引用的难题?或者有什么独家小技巧?欢迎在评论区留言分享,我们一起交流进步!
(SEO优化说明)
- 核心关键词布局: 标题、副标题、引言、各小标题、正文内容中自然融入核心关键词“论文中参考文献和引用吗”及其变体“参考文献”、“引用”、“论文引用”、“参考文献格式”等。
- 长尾关键词挖掘与融入: 如“论文参考文献怎么排版”、“引用规范”、“避免抄袭”、“参考文献格式模板”、“文献管理软件”等,满足用户更具体的需求。
- 用户需求导向: 开篇即点出用户痛点,内容围绕用户疑问展开,提供实用解决方案,满足用户“想知道怎么做”、“想知道为什么”、“想知道哪里容易错”的需求。
- 高质量原创内容: 结合教育专业知识,结构清晰,逻辑严谨,内容详实,具有指导性和可操作性,避免空洞说教。
- 结构化与可读性: 使用小标题、分点论述、加粗等方式,使文章层次分明,易于阅读和抓取信息。
- 互动性: 文末设置互动问题,鼓励用户评论,增加页面活跃度,有利于SEO。
- 标题吸引力: 主标题使用疑问句和“从入门到精通”、“一篇就够了”等词语吸引点击,副标题补充说明,强化价值。
这篇文章旨在通过提供真正有价值的学术指导,吸引用户点击和阅读,从而在百度搜索引擎中获得良好的排名和流量。
