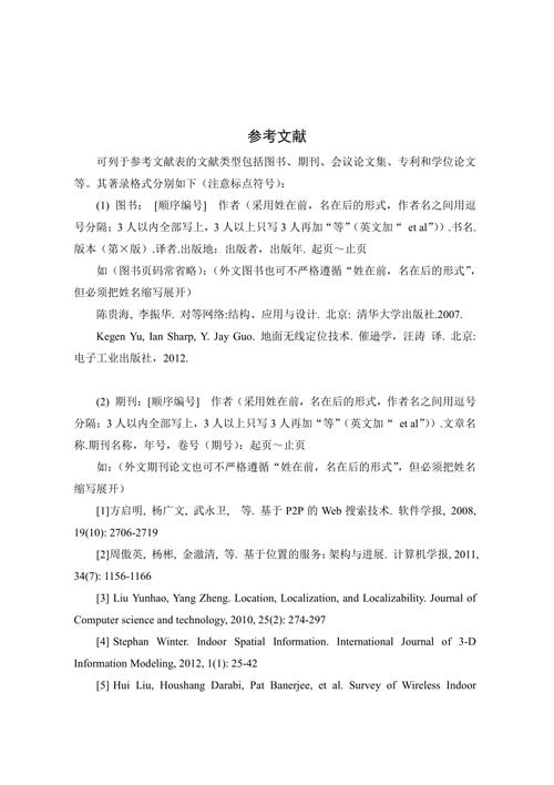
当然可以!参考文献的格式多种多样,具体使用哪种格式主要取决于你所在的学术领域、所在机构或期刊的要求,以及个人偏好。

参考文献格式可以分为三大类:作者-年份制、数字顺序制 和引注-书目制。
下面我将详细介绍这三大类中最常见的几种格式,并提供它们的适用场景、核心特点和示例。
第一类:作者-年份制
这类格式的特点是,在正文中引用文献时使用作者的姓氏和发表年份,如 (张三, 2025),文末的参考文献列表则按作者姓氏的字母顺序排列。
APA 格式 (American Psychological Association)
- 适用领域:心理学、教育学、社会科学、商科、护理学等,是目前国际上使用最广泛的格式之一。
- 核心特点:
- 文内引用:
(作者, 年份)或作者(年份)。 - 文末列表:按作者姓氏字母顺序排列,标题为 "References"。
- 格式规范:对作者名、出版年、标题、期刊名等的大小写、标点符号有严格要求。
- 文内引用:
- 示例:
- 文内引用:研究表明,环境因素对儿童早期发展至关重要 (Smith, 2025)。
- 文末列表 (部分):
Smith, J. (2025). The impact of environment on child development. New York, NY: Academic Press.
(图片来源网络,侵删)Wang, L., & Chen, K. (2025). A new approach to data analysis. Journal of Modern Methods, 15(3), 45-60. https://doi.org/xxxx
Harvard 格式
- 适用领域:非常流行,尤其在英国、澳大利亚、欧洲的大学以及自然科学、社会科学和人文学科中广泛使用,它与 APA 格式非常相似,但有一些细微差别。
- 核心特点:
- 文内引用:与 APA 类似,
(作者, 年份)。 - 文末列表:按作者姓氏字母顺序排列,标题通常为 "Bibliography" 或 "References"。
- 主要区别:对于多个作者的引用,Harvard 通常会列出所有作者,而 APA 在超过20位作者时会有所省略,期刊名的格式也略有不同。
- 文内引用:与 APA 类似,
- 示例:
- 文内引用:最新的研究支持了这一观点 (Zhang & Li, 2025)。
- 文末列表 (部分):
Zhang, Y. and Li, W. (2025) The role of artificial intelligence in modern society. Journal of Technology, 10(2), pp. 112-125.
第二类:数字顺序制
这类格式的特点是,在正文中按文献出现的先后顺序用数字(如 [1], [2-3])进行标注,文末的参考文献列表则按这些数字的顺序排列。
Vancouver 格式 (温哥华格式)
- 适用领域:医学、生命科学领域的主流格式,由国际医学期刊编辑委员会制定。
- 核心特点:
- 文内引用:使用方括号内的数字,如
[1],当引用多篇连续的文献时,用[1-3]表示。 - 文末列表:按数字顺序排列,标题通常为 "References"。
- 格式规范:对作者数量、期刊名缩写、标点符号等有统一规定。
- 文内引用:使用方括号内的数字,如
- 示例:
- 文内引用:这一理论在早期研究中得到了验证[1, 4],并得到了后续研究的支持[5-7]。
- 文末列表 (部分):
- Lee S, Kim H, Park J. A study on genetic factors. J Med Sci. 2025;45(3):210-5.
- Brown A, Davis R. Clinical trials and outcomes. Lancet. 2025;398(10295):789-96.
- Wilson C. Ethical considerations in research. Science Ethics. 2025;15(4):56-62.
IEEE 格式 (Institute of Electrical and Electronics Engineers)
- 适用领域:工程学、计算机科学、电子技术等领域。
- 核心特点:
- 文内引用:使用方括号内的数字,如
[1],可以采用顺序编码[1, 2]或引用编号[2]。 - 文末列表:按数字顺序排列,标题通常为 "References"。
- 格式规范:对作者、标题、会议/期刊信息等格式要求严格,尤其强调会议论文的格式。
- 文内引用:使用方括号内的数字,如
- 示例:
- 文内引用:该算法的效率已有详细论述[1],但其鲁棒性仍有待提高[2]。
- 文末列表 (部分):
[1] A. B. Smith, "Advanced algorithms in machine learning," in Proc. Int. Conf. Computer Vision, 2025, pp. 123-130. [2] C. D. Wang, "Robustness analysis of deep neural networks," IEEE Trans. Neural Netw., vol. 32, no. 5, pp. 2100-2110, May 2025.
(图片来源网络,侵删)
第三类:引注-书目制
这类格式的特点是,在正文中使用简短的注释(通常是作者姓氏和页码,如 富兰克林, 2025, p. 45),文末的参考文献列表则提供完整的文献信息。
Chicago 格式 (芝加哥格式)
- 适用领域:历史学、艺术史、人文学科等,非常灵活,有两种主要形式。
- 核心特点:
- 脚注-尾注
- 文内引用:在页面底部使用脚注或文末使用尾注,完整的引用信息放在注释里。
^1 富兰克林, 《美国梦的起源》, 45。 - 文末列表:通常包含一个按作者姓氏排序的 "Bibliography"(书目)列表,提供完整信息。
- 文内引用:在页面底部使用脚注或文末使用尾注,完整的引用信息放在注释里。
- 作者-年份制
- 文内引用:与 APA/Harvard 类似,
(作者, 年份, 页码)。 - 文末列表:按作者姓氏排序,提供完整信息。
- 文内引用:与 APA/Harvard 类似,
- 脚注-尾注
- 示例 (脚注-尾注形式):
- 文内引用:正如一位历史学家所指出的,那场战争带来了深远的社会变革,[^1]
- 脚注:
^1 Deirdre N. McCloskey, The Bourgeois Virtues: Ethics for an Age of Commerce (Chicago: University of Chicago Press, 2006), 150.
- 文末书目 (部分):
McCloskey, Deirdre N. The Bourgeois Virtues: Ethics for an Age of Commerce. Chicago: University of Chicago Press, 2006.
MLA 格式 (Modern Language Association)
- 适用领域:语言、文学、文化研究、艺术等。
- 核心特点:
- 文内引用:通常使用
(作者 页码)的格式,如(Shakespeare 5.1.15-16),如果作者名已出现在句中,则只写页码。 - 文末列表:按作者姓氏字母顺序排列,标题为 "Works Cited"。
- 格式规范:非常强调对文学作品、网页等来源的引用格式。
- 文内引用:通常使用
- 示例:
- 文内引用:哈姆雷特著名的独白探讨了生存与毁灭的困境 (Shakespeare 3.1.56)。
- 文末列表 (部分):
Shakespeare, William. Hamlet. Edited by Ann Thompson and Neil Taylor, Arden Shakespeare, 2006, p. 3.1.56.
如何选择正确的格式?
- 看要求:这是最重要的一点!务必遵循你的导师、教授、所在院系或目标期刊的具体要求,他们通常会提供详细的格式指南。
- 看领域:
- 社科/教育/心理:首选 APA。
- 医学/生命科学:首选 Vancouver。
- 工程/计算机:首选 IEEE。
- 人文/历史/文学:首选 Chicago 或 MLA。
- 看习惯:如果导师没有特别要求,你可以根据你所在领域的普遍习惯来选择。
实用工具推荐
手动管理参考文献非常耗时且容易出错,强烈建议使用文献管理软件:
- Zotero:免费、开源,功能强大,插件丰富,支持多种浏览器,非常适合学生和学者。
- Mendeley:免费,与 Elsevier 期刊集成度高,有社交网络功能。
- EndNote:功能最强大,但需要付费,通常由大学或研究机构提供正版授权。
这些工具可以帮你:
- 从网页、数据库中一键抓取文献信息。
- 自动生成文内引用和文末参考文献列表。
- 在不同格式(如 APA, MLA, Chicago)之间轻松切换。
希望这份详细的解答能帮助你更好地理解和使用各种参考文献格式!
