参考文献编著的表达方式是学术写作中规范信息来源、体现研究严谨性的重要环节,其核心在于通过统一、清晰的格式让读者准确识别文献的类型、作者、出版信息等关键内容,不同学科领域、出版机构或期刊可能采用特定的引用规范(如GB/T 7714、APA、MLA、Chicago等),但核心要素与表达逻辑存在共通性,以下从文献类型、通用要素、规范格式及注意事项等方面展开说明。

参考文献编著的核心要素
无论采用何种引用规范,参考文献的著录均需包含以下基本要素,具体要素的排列顺序和标点符号则因规范而异:
- 责任者:文献的作者、编者、译者等,个人责任者需注明“姓,名”的完整格式(如“张三,李四”),机构责任者需使用全称;
- 题名:文献的完整名称,包括书名、文章名、报告名等,题名需用书名号《》或引号“”标注(根据规范类型确定);
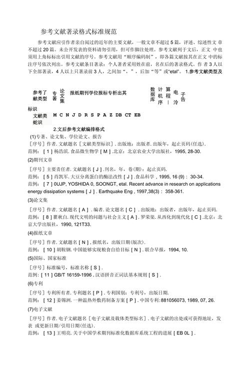
- 文献类型标识:通过字母或符号区分文献载体,如普通图书[M]、期刊文章[J]、学位论文[D]、报告[R]、标准[S]等(GB/T 7714-2025标准中常见标识见下表);
- 其他责任者:除主要责任者外的参与者,如译者(译)、校者(校)等,需注明责任方式;
- 出版项:包括出版地、出版社名称、出版年份,对于期刊需注明卷(期)、起止页码,对于电子文献需补充引用日期和获取路径。
常见文献类型标识(GB/T 7714-2025)
| 文献类型 | 标识代码 | 文献类型 | 标识代码 |
|----------|----------|----------------|----------|
| 普通图书 | [M] | 期刊文章 | [J] |
| 会议论文 | [C] | 学位论文 | [D] |
| 报告 | [R] | 标准 | [S] |
| 报纸文章 | [N] | 专利 | [P] |
| 电子公告 | [EB/OL] | 数据库/OL | [DB/OL] |
| 汇编 | [G] | 学位论文 | [D] |
不同类型文献的著录格式示例
(一)普通图书(专著)
责任者.题名[M].出版地:出版社,出版年份:引文页码.
- 示例:
刘国钧,陈绍业,王凤翥.图书馆目录[M].北京:高等教育出版社,1957:15-18.
(若有多位责任者,需全部列出,用逗号分隔;若超过3人,可只列第1作者,后加“等”)
(二)期刊文章
责任者.题名[J].刊名,年,卷(期):起止页码.

- 示例:
何龄修.读南明史[J].中国史研究,1998,(3):167-173.
(期刊需注明卷号、期号,若卷号缺失则仅注期号;电子期刊需补充引用日期和获取路径,如“[J/OL]. (更新日期)[引用日期]. 获取路径”)
(三)会议论文
责任者.题名[C]//会议名称.出版地:出版社,出版年份:起止页码.
- 示例:
王临惠,等.从几组声母的演变看天津方言的源流[C]//汉语方言暨国际音第7届学术研讨会论文集.西安:陕西人民出版社,2005:58-65.
(四)学位论文
责任者.题名[D].保存地点:保存单位,年份.
- 示例:
张志祥.间断动力系统的随机扰动及其在守恒律方程中的应用[D].北京:北京大学数学学院,2025.
(五)标准文献
标准编号 标准名称[S].出版地:出版社,出版年份.
- 示例:
GB/T 7714-2025 信息与文献 参考文献著录规则[S].北京:中国标准出版社,2025.
(六)电子文献
责任者.题名[文献类型标识/文献载体标识].(更新或修改日期)[引用日期]. 获取和访问路径.

- 示例:
萧钰.出版业信息化迈入快车道[EB/OL].(2001-12-19)[2002-04-15]. http://www.creader.com/news/20011219/200112190019.html.
编著表达的特殊注意事项
-
责任者的著录:
- 个人责任者姓名采用“姓前名后”格式,外国人名姓全大写,名可缩写(如“SMITH A B”);
- 机构责任者需使用全称,如“中国科学院数学研究所”;
- 若责任者身份为“编”“主编”“译”等,需在姓名后注明(如“李四,编”)。
-
题名的准确性:
- 题名需完整反映文献内容,不得随意省略或简化(如书名中的副标题需保留);
- 题名中的标点符号需使用中文全角符号(如逗号、句号、书名号《》),避免使用英文半角符号。
-
出版信息的完整性:
- 出版地需为城市名(如“北京”“上海”),若出版社所在地不明确,可标注“[出版地不详]”;
- 电子文献需特别注意引用日期和获取路径的准确性,获取路径需为可直接访问的链接(优先使用DOI或稳定URL)。
-
重复文献的处理:
- 同一文献在正文中多次引用时,首次需完整著录,后续可用“同文献[1]”或“同1”替代;
- 若多篇文献责任者相同,可省略责任者,仅保留题名(如“刘国钧.图书馆目录[M].北京:高等教育出版社,1957:15-18;刘国钧.中国图书分类法[M].北京:科技文献出版社,1985:12-15”)。
常见规范差异对比
不同引用规范在要素顺序、标点符号、文献标识上存在差异,以下以GB/T 7714(中国国标)、APA(美国心理学会)、MLA(现代语言协会)为例对比普通图书的著录格式:
| 规范 | 格式示例 |
|---|---|
| GB/T 7714 | 刘国钧.图书馆目录[M].北京:高等教育出版社,1957:15-18. |
| APA (7th) | Liu, G. J. (1957). Library catalog (2nd ed.). Higher Education Press. |
| MLA (9th) | Liu, Guojun. Library Catalog. Higher Education Press, 1957. |
可见,GB/T 7714以“责任者.题名.出版信息”为核心,用中文全角标点;APA和MLA则采用“责任者(出版年).题名.出版地:出版社”的英文格式,用半角标点,且需斜体书名。
相关问答FAQs
Q1:参考文献中的责任者超过3人时,如何简化著录?
A:根据GB/T 7714-2025标准,当责任者超过3人时,可只列第1责任者,其后加“,等”或“et al.”(英文文献)。“张三,李四,王五,等.中国文学史[M].北京:人民文学出版社,2025:25-30.”需注意,“等”或“et al.”前需用逗号分隔,且不得用“等”代替所有责任者。
Q2:电子文献的引用日期和获取路径必须著录吗?
A:是的,电子文献具有易变性,引用日期能反映文献的访问时间,确保可追溯性;获取路径(如URL、DOI)是读者定位文献的关键信息,若文献通过数据库获取,需注明数据库名称(如“[J/OL]. 中国学术期刊(网络版),2025(1): 10-15[2025-10-01]. http://www.cnki.net”),对于稳定的开放资源(如政府官网、权威期刊官网),获取路径需完整;若为付费数据库,可仅注明库名,无需附链接。
