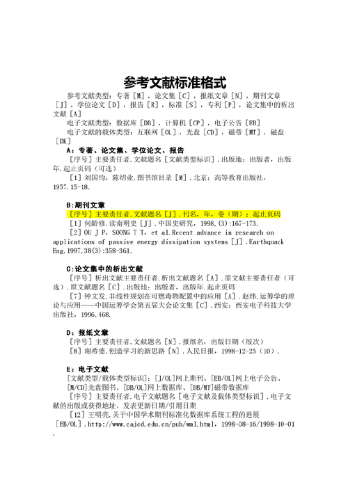
参考文献杂志是指在学术研究、论文写作或项目报告中,作者为了支撑论点、提供理论依据或展示研究背景而引用的各类期刊、杂志类文献的总称,这些文献通常经过同行评审,具有较高的学术权威性和专业性,是学术交流中的重要载体,在学术规范中,正确引用参考文献杂志不仅是尊重他人研究成果的表现,也是提升论文可信度和学术价值的关键环节,从内容类型来看,参考文献杂志可分为学术期刊、行业杂志、评论性期刊等,学术期刊以发表原创性研究论文为主,如《自然》《科学》等顶级期刊;行业杂志则更侧重于实践应用和行业动态,如《哈佛商业评论》;评论性期刊则以综述、评述为主,帮助研究者快速了解某一领域的研究现状,从引用目的分析,参考文献杂志的作用主要体现在四个方面:一是为论点提供实证支持,例如在社会科学研究中引用期刊数据来验证假设;二是帮助读者追溯研究脉络,通过参考文献可以找到相关领域的经典文献和最新进展;三是体现研究的严谨性,引用权威期刊表明作者对领域动态的掌握程度;四是便于同行开展进一步研究,读者可根据参考文献扩展阅读范围,在格式规范上,不同学术体系对参考文献杂志的引用要求存在差异,以APA格式(美国心理学会格式)为例,期刊引用需包含作者姓名、发表年份、文章标题、期刊名称、卷号(期号)和页码,Smith, J. (2025). The impact of technology on education. Journal of Educational Research, 45(3), 123-145,而MLA格式(现代语言协会格式)则更强调作者姓名和文章标题,期刊名称需用斜体,并注明出版年份和页码,Jones, R. "Climate Change and Policy." Environmental Science 52.4 (2025): 78-92,中文文献引用通常遵循GB/T 7714-2025标准,需标明作者、题目、期刊名、年份、卷(期)及页码,李华. 人工智能在医疗领域的应用进展[J]. 中国科学:信息科学, 2025, 51(5): 567-578,在实际应用中,选择参考文献杂志时需考虑三个核心原则:一是权威性,优先选择本领域公认的顶级期刊或高影响因子期刊;二是时效性,社会科学领域可适当引用经典文献,但自然科学领域需以近5年内的研究为主;三是相关性,确保文献内容与论文主题直接相关,避免引用无关文献,还需注意文献的可获取性,优先选择开放获取(OA)期刊或通过机构权限可访问的期刊,以便读者查阅,为更直观展示不同类型参考文献杂志的特点,可通过以下表格对比:

| 类型 | 特点 | 示例期刊 | 适用领域 |
|---|---|---|---|
| 学术期刊 | 发表原创研究,同行评审,影响因子较高 Nature Cell | 基础科学、医学、工程学等 | |
| 行业杂志 | 聚焦实践应用,包含案例分析、行业报告 Harvard Business Review 管理世界 | 商业管理、工程技术、应用社会科学 | |
| 评论性期刊 | 以综述、评述为主,帮助快速了解领域动态 Annual Review of Psychology 经济学动态 | 多学科领域,适合文献综述阶段 | |
| 综合性期刊 | 覆盖多个学科,内容广泛 Science 中国社会科学 | 跨学科研究或通识类论文 |
在引用过程中,常见问题包括文献信息不完整、格式错误或过度引用,部分作者忽略期刊的卷号(期号),或混淆期刊名与文章名,导致引用不规范,过度依赖单一期刊或仅引用作者自己的研究成果,可能被视为学术不端行为,建议作者通过学术数据库(如CNKI、Web of Science、Google Scholar)检索文献,并使用文献管理工具(如EndNote、Zotero)自动生成规范引用,参考文献杂志是学术研究的基石,其质量直接影响论文的学术水平,作者需结合研究主题,合理选择权威、相关、时效性强的期刊文献,并严格遵守引用规范,以确保研究的科学性和严谨性。
相关问答FAQs
-
如何判断一本期刊是否适合作为参考文献?
判断期刊是否适合作为参考文献,可从四个维度评估:一是期刊的学术声誉,是否被权威数据库(如SCI、SSCI、EI)收录;二是影响因子,反映期刊的平均被引频次,数值越高通常代表学术影响力越大;三是编辑委员会,是否由领域内知名学者组成;四是期刊的出版周期,月刊、季刊等定期出版的期刊通常更规范,可通过期刊官网查看其投稿指南和过往发表文章,确认内容与研究主题的相关性。 -
参考文献杂志中的“卷(期)”是什么意思?
“卷”和“期”是期刊连续出版的编号单位。“卷”(Volume)通常按年度或半年划分,如2025年出版的期刊为第45卷;“期”(Issue)则是卷内的细分,一般按月或双月出版,如第45卷第3期表示2025年3月刊,引用时需同时标注卷号和期号,期刊名, 卷(期): 起止页码”,部分期刊无卷号,仅标注期号;也有期刊以“ supplement”(增刊)形式出版,需在引用中注明,如“卷(增刊): 页码”。
(图片来源网络,侵删)

