本科生论文参考文献的数量并没有一个全国统一的硬性规定,不同高校、不同院系、甚至不同导师都可能根据学科特点、论文深度和具体要求提出差异化的标准,但综合来看,大多数高校对本科毕业论文参考文献数量的基本要求通常在10篇到30篇之间,其中以15篇至20篇最为常见,这一范围并非随意设定,而是基于本科生应具备的文献检索、信息筛选和学术规范能力培养的考量,以下从学科差异、论文类型、质量要求、格式规范等角度详细分析本科论文参考文献的数量问题。

学科差异:不同领域对参考文献数量的天然需求
不同学科的研究范式和知识体系差异显著,直接影响参考文献的数量需求。
- 人文社科类(如文学、历史、哲学、教育学等):这类学科的研究多基于文献分析、文本解读和理论思辨,参考文献以经典著作、学术期刊论文、古籍史料为主,一篇关于“宋代市民文学与戏曲发展”的论文,可能需要引用10-15部经典文学史著作、20篇左右的相关期刊论文(包括核心期刊与普通期刊),以及5-8篇地方志或史料文献,总数约25-30篇,但若论文选题较小(如“某位诗人的单部作品分析”),参考文献数量可适当减少至15篇左右,重点在于对核心文献的深度解读。
- 理工科类(如计算机、机械、生物、化学等):这类学科强调实验数据、模型构建和实证分析,参考文献包括期刊论文、学位论文、专利、技术报告、会议论文等,一篇关于“基于深度学习的图像识别算法优化”的计算机专业论文,可能需要引用30-40篇文献,其中近5年的核心期刊论文(如IEEE Transactions系列)和顶级会议论文(如CVPR、NeurIPS)需占50%以上,以体现研究的前沿性;同时需引用5-10篇经典教材或专著(如深度学习领域的“花书”),以夯实理论基础。
- 经管法类(如经济学、管理学、法学等):这类学科兼具理论分析与实证研究,参考文献需兼顾经典理论文献、实证研究论文、政策文件和案例资料,一篇关于“数字经济对中小企业创新的影响”的经济学论文,可能需要引用15-20篇中英文核心期刊论文(如《经济研究》《管理世界》及SSCI期刊)、5-8部经典经济学著作(如熊彼特的《经济发展理论》)、3-5份政府政策文件(如“十四五”数字经济发展规划),总数约25-30篇。
论文类型与深度:从课程论文到毕业论文的递进
本科论文按类型可分为课程论文、学年论文和毕业论文,其参考文献数量要求逐级提升:
- 课程论文(如课程期末论文):通常篇幅较短(2000-4931字),聚焦某一具体知识点或小问题,参考文献数量要求较低,一般5-10篇即可,以教材、核心期刊论文为主,无需过多外文文献。
- 学年论文(如大三学年论文):篇幅适中(4931-4931字),需体现一定的独立研究能力,参考文献数量可增至10-15篇,要求包含至少3-5篇近3年的核心期刊论文,鼓励引用少量外文文献(如1-2篇)。
- 毕业论文(本科毕业设计论文):篇幅最长(通常要求4931字以上,理工科可能包含图表、附录等),需系统展示研究过程与结论,参考文献数量是硬性指标之一,多数高校规定,本科毕业论文参考文献不少于15篇,其中外文文献占比不低于20%(即至少3-5篇),且需包含一定比例的核心期刊或权威文献(如CSSCI、SCI、SSCI收录论文),部分重点高校或优势专业可能要求更高,例如要求参考文献不少于20篇,外文文献不少于5篇。
质量与数量的平衡:避免“唯数量论”
参考文献数量并非越多越好,核心在于“质量优先、数量适度”,以下几类文献在本科论文中需重点关注:
- 经典著作与权威教材:奠定理论基础,如理工科的《信号与系统》(郑君里)、文科的《文学理论》(韦勒克等),这类文献虽可能年代较久,但理论体系成熟,不可或缺。
- 近3-5年的核心期刊论文:体现研究前沿,尤其是理工科的SCI/EI论文、文科的CSSCI论文,这类文献反映学科最新进展,有助于论文创新性。
- 学位论文:尤其是本学科知名高校的硕博论文,其文献综述和研究方法部分具有较高参考价值,但需注意避免过度依赖(一般不超过3-5篇)。
- 政策文件与行业标准:经管法、工科等应用性学科需引用政府报告(如《中国统计年鉴》)、行业标准(如GB/T国家标准)等,增强研究的现实意义。
需避免的“低质量文献”包括:普通期刊的“水刊”、非正规出版物(如未经审核的网络文章)、与论文主题关联度低的文献、重复引用同一作者的多篇低水平论文等,一篇本科论文若仅引用10篇文献,但全部为《Nature》子刊或《中国社会科学》等顶级期刊,其质量远高于引用30篇普通期刊文献的论文。

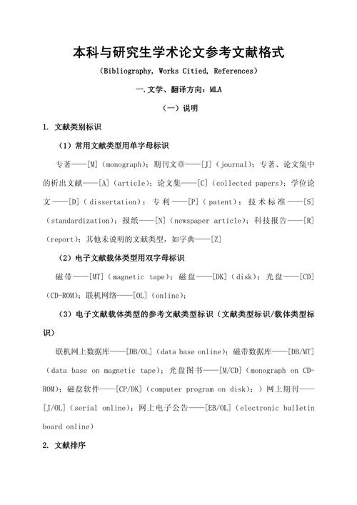
格式规范:参考文献的“隐性”数量要求
除了数量本身,参考文献的格式规范也是容易被忽视的“隐性”要求,不同高校对参考文献格式(如GB/T 7714、APA、MLA等)有明确规定,若格式错误可能导致文献不被计入有效数量。
- 文献类型标识:需正确标注期刊论文([J])、专著([M]、[D])、会议论文([C])、专利([P])等,错误标识(如将期刊标为[ M])可能导致文献无效。
- 信息完整性:期刊论文需包含作者、题目、期刊名、年份、卷(期)、页码;专著需包含作者、书名、出版社、出版年份;缺一不可。
- 外文文献格式:需遵循APA等格式要求,如作者名倒置(Smith, J.)、期刊名斜体、首字母大写等,格式错误可能影响文献的有效性。
部分高校在论文查重时,会将格式错误的参考文献自动剔除,导致实际有效数量不足,在调整参考文献数量时,需同步检查格式是否符合学校要求。
特殊情况的灵活处理
并非所有论文都严格遵循“15-20篇”的标准,以下情况可适当调整:
- 实验研究型论文(如理工科实验):若实验数据需通过大量原始数据支撑,参考文献可精简至15篇左右,重点突出实验方法与结果分析,而非文献综述。
- 案例分析与田野调查型论文(如社会学、教育学):若研究基于一手调研数据(如访谈、问卷),参考文献可侧重理论框架(10-15篇),结合调研案例展开分析,无需过度堆砌文献。
- 交叉学科论文:若涉及多个学科领域(如“人工智能与伦理学”),参考文献需兼顾两个学科的经典与前沿文献,数量可能增至25-30篇,但需确保与论文主题高度相关。
表:不同学科本科毕业论文参考文献数量参考表
| 学科类别 | 参考文献数量(篇) | 外文文献占比 | 核心文献占比 | 主要文献类型 |
|---|---|---|---|---|
| 人文社科类 | 15-30 | ≥20% | ≥30% | 专著、期刊论文、古籍史料 |
| 理工科类 | 20-40 | ≥30% | ≥50% | 期刊论文、会议论文、专利、技术报告 |
| 经管法类 | 20-30 | ≥20% | ≥40% | 期刊论文、政策文件、案例报告 |
相关问答FAQs
Q1:本科论文参考文献数量不足15篇,但都是高质量文献,会影响答辩吗?
A:可能会,多数高校的《本科毕业论文写作规范》明确规定了参考文献的最低数量(通常为15篇),若数量不足,即使质量较高,也可能因“不符合格式要求”被扣分或要求修改,建议在保证质量的前提下,补充1-2篇与主题相关的核心文献,避免因数量问题影响整体评价。

Q2:参考文献中中文文献和外文文献的比例必须严格达标吗?
A:一般需遵循学校规定的“最低比例”,如外文文献占比≥20%,若学校未明确规定,建议根据学科特点调整:理工科需更多外文文献(因前沿研究多发表于国际期刊),文科可适当降低外文比例(但经典理论著作需包含外文文献,如韦伯的《新教伦理与资本主义精神》),若外文文献不足,可通过查阅Google Scholar、Web of Science等平台补充,避免因比例不达标被判定为“学术规范不足”。
