大学生综合素养的提升是高等教育的重要目标,涉及知识、能力、品德等多维度的培养,而相关研究为这一目标的实现提供了理论支撑和实践指导,通过对现有文献的梳理,可以系统把握大学生综合素养的内涵、构成及培养路径,为高校教育改革和学生自我发展提供参考。

在理论层面,大学生综合素养的内涵研究经历了从“单一能力”到“综合体系”的演变,早期研究多侧重专业素养,如《高等教育学》中强调,大学教育的核心是培养学生的专业知识和技能,为社会输送专门人才(潘懋元,2025),随着社会对复合型人才需求的增加,学者们提出“素养金字塔”模型,底层是道德素养与身心素养,中层是人文素养与科学素养,顶层是创新素养与实践素养(林崇德,2025),这一模型被广泛引用,成为高校制定培养方案的重要依据,联合国教科文组织提出的“终身学习四大支柱”——学会认知、学会做事、学会共处、学会生存,也为大学生综合素养的国际化培养提供了框架(UNESCO,2025)。
在实践路径方面,文献研究聚焦课程体系、校园文化和社会协同三大维度,课程体系改革是提升综合素养的基础,通识教育被普遍认为是关键举措,哈佛大学的通识教育课程涵盖审美、伦理、科学等领域,旨在培养学生的批判性思维和跨学科视野(哈佛大学,2025),国内高校如北京大学“元培计划”、复旦大学“复旦学院”等,通过跨学科选课、核心课程建设等方式,推动通识教育与专业教育的融合(李猛,2025),校园文化则通过隐性教育影响学生素养,如社团活动、志愿服务、学术讲座等,能够锻炼学生的组织能力和责任意识(王伟,2025),社会协同方面,校企合作、实习实训基地建设等实践平台,为学生提供了将理论转化为能力的契机,如“产学研用”模式在工科院校中的应用,显著提升了学生的创新实践能力(张炜,2025)。
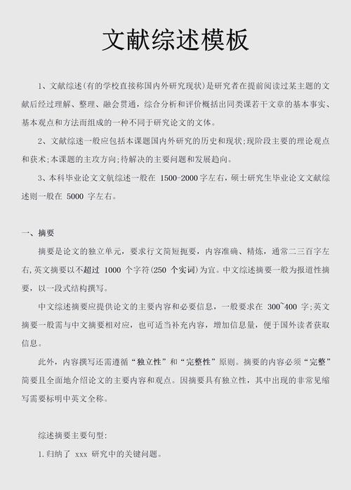
不同学科背景的大学生综合素养培养存在差异,理工科学生更需加强人文素养,避免技术理性带来的价值缺失;文科学生则需提升科学素养,以适应数据时代的需求(陈向明,2025),下表对比了不同学科素养培养的重点方向:
| 学科类别 | 核心素养重点 | 培养建议 |
|---|---|---|
| 理工科 | 科学素养、创新思维、工程伦理 | 增设科技史、伦理学课程;参与科研项目与创新创业大赛 |
| 文科 | 人文素养、批判性思维、跨文化沟通 | 强化经典研读;开展国际交流项目;结合社会问题调研 |
| 医科 | 职业素养、临床技能、人文关怀 | 早临床、多临床;医学伦理与沟通能力培训;医患关系模拟实践 |
当前大学生综合素养培养仍面临挑战:部分高校存在“重专业轻素养”的倾向,通识课程边缘化;评价体系过于侧重分数,忽视过程性评价;社会资源整合不足,实践平台有限(周光礼,2025),针对这些问题,学者建议:构建“专业+通识+实践”三位一体的课程体系;建立多元化评价机制,如档案袋评价、项目式学习评估;加强校企、校地合作,拓展社会实践渠道。

相关问答FAQs:
Q1:大学生综合素养与专业素养的关系是什么?
A:专业素养是综合素养的基础,指学生在特定领域的知识和技能;综合素养则是专业素养的延伸与整合,涵盖道德、人文、创新等维度,二者相辅相成,专业素养为综合素养提供深度,综合素养为专业素养提供广度,共同支撑学生的长远发展。
Q2:如何平衡大学生学业压力与综合素养提升的时间分配?
A:建议采用“嵌入式”培养策略:在专业课程中融入素养目标(如通过小组作业培养团队协作);利用碎片化时间参与素养活动(如每日阅读30分钟提升人文素养);寒暑假集中开展社会实践或实习,实现时间高效利用,关键是避免“为素养而素养”,而是将素养培养融入日常学习生活。

