学术写作中不可或缺的规范要素,它不仅是文献类型的外在符号,更是信息检索、学术评价和文献管理的重要依据,这些标识代码通常以字母或数字组合的形式出现,置于文献条目的特定位置,为读者快速识别文献性质、查找原文提供了便捷途径,不同学科领域、不同出版机构对标识代码的使用可能存在细微差异,但其核心功能与意义具有高度一致性,深入理解参考文献标识代码的体系与规则,对于提升学术写作的规范性、严谨性以及研究成果的可信度具有不可替代的作用。

从历史维度看,参考文献标识代码的雏形可追溯至早期学术期刊的引文规范,随着文献数量的激增和学科细分化的加剧,统一标识代码的需求日益凸显,20世纪中叶,国际标准化组织(ISO)以及美国国家信息标准组织(NISO)等机构开始着手制定相关标准,逐步形成了以字母代码为核心的标识体系,在常见的GB/T 7714-2025《信息与文献 参考文献著录规则》中,明确规定了专著(M)、期刊文章(J)、会议录(C)等文献类型的标识代码,这些代码的设定并非随意为之,而是基于文献的出版形式、内容特征和传播方式进行科学分类的结果。“M”取自英文“Monograph”的首字母,专指以图书形式出版的独立著作;“J”源于“Journal”,代表连续出版物中的期刊文章,这种基于语言习惯和国际通用性的设计,使得标识代码具有跨学科、跨文化的适用性。
在实际应用中,参考文献标识代码的功能主要体现在三个方面,其一,信息速识,读者通过标识代码可在短时间内判断文献类型,从而决定是否需要进一步查阅,当看到标识代码“D”时,即可识别该文献为学位论文,进而了解其通常具有系统性强、研究深入的特点,其二,规范著录,标识代码是参考文献著录格式的组成部分,与作者、题名、出版项等信息共同构成完整的文献条目,不同出版机构对标识代码的呈现位置可能有不同要求,有的置于题名前,有的置于方括号内,但无论形式如何,其存在都确保了著录的一致性,其三,文献管理,在文献管理软件如EndNote、NoteExpress中,标识代码常用于分类筛选和检索排序,用户可根据标识代码快速调出某一类型的所有参考文献,极大提升了文献管理的效率。
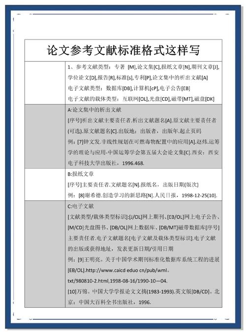
不同类型的文献对应着不同的标识代码,这些代码构成了一个相对完整的体系,以常见的文献类型为例,专著(M)包括学术专著、教材、编著等;期刊文章(J)是发表在定期或不定期连续出版物上的论文;会议录(C)指国际会议、国内会议等发表的论文集;学位论文(D)分为博士、硕士、学士论文;报告(R)通常指科研报告、技术报告、调查报告等;专利(P)是经过专利机构审查授予专利权的文献;标准(S)包括国家标准、行业标准、地方标准等;报纸文章(N)发表在报纸上的连续出版物;数据库(DB)和计算机程序(CP)则属于电子资源的范畴,对于专著中的析出文献(如论文集中的某一篇文章),标识代码通常为“G”;对于期刊中的析出文献,则直接使用期刊文章的标识代码“J”,需要注意的是,随着数字技术的发展,电子资源的标识代码也在不断丰富和完善,例如联机网络数据库(DB/OL)、电子公告(EB/OL)等,这些代码通过斜杠分隔的形式,进一步明确了文献的载体和获取方式。
标识代码的使用需遵循一定的规则,这些规则既包括国际通用标准,也涵盖学科特定规范,在格式方面,标识代码通常采用大写拉丁字母,置于文献题名后方或方括号内。“[J]”表示期刊文章,“[M/OL]”表示在线专著,在位置方面,多数标准要求标识代码紧跟文献题名,之后接出版项信息,对于同一文献具有多种类型特征的情况,可采用组合标识代码,一篇在线发表的期刊文章,其标识代码可表示为“[J/OL]”,在使用过程中,需特别注意标识代码的准确性和一致性,避免混用或错用,不能将会议录(C)与会议论文集(C)的标识代码混淆,也不能将报告(R)与标准(S)的标识代码混用,不同学科领域可能存在特定的标识代码体系,例如在医学领域,常使用“CMJ”(中华医学杂志)等期刊特定代码,但这类代码通常不属于通用标识代码的范畴,需根据具体要求使用。

为了更直观地展示常见参考文献类型及其标识代码,以下表格列举了部分典型示例:
| 文献类型 | 标识代码 | 示例说明 |
|---|---|---|
| 专著 | M | 《中国文学史》,钱穆著,生活·读书·新知三联书店,2025年。 |
| 期刊文章 | J | 《论文学的审美价值》,载《文学评论》,2025年第2期,第15-20页。 |
| 会议论文 | C | 《人工智能发展趋势》,载2025年全国计算机科学大会论文集,北京:科学出版社,2025年。 |
| 学位论文 | D | 《唐代诗歌研究》,北京大学博士学位论文,2025年。 |
| 报告 | R | 《中国经济发展报告2025》,国务院发展研究中心,2025年。 |
| 专利 | P | 《一种节能装置》,中国专利,ZL202510123456.7,2025-05-10。 |
| 标准 | S | 《信息与文献 参考文献著录规则》,GB/T 7714-2025。 |
| 报纸文章 | N | 《文化产业发展新动向》,载《人民日报》,2025-08-15(11版)。 |
| 在线数据库 | DB/OL | 《中国知网》,http://www.cnki.net,2025-08-20。 |
| 计算机程序 | CP | 《数据分析软件V1.0》,北京:XX科技有限公司,2025年(软件)。 |
参考文献标识代码的规范使用对学术研究和出版传播具有重要意义,对于研究者而言,正确使用标识代码是学术诚信的基本要求,体现了对他人研究成果的尊重和对学术规范的遵守,对于出版机构而言,统一的标识代码有助于提升期刊、图书等出版物的标准化水平,便于文献的收集、整理和传播,对于读者而言,标识代码为文献检索和利用提供了便利,有助于快速定位和获取所需信息,在数字化时代,随着开放获取(OA)、预印本等新型文献形式的涌现,参考文献标识代码的体系也在不断扩展和完善,以适应学术交流的新需求。
在实际应用中,参考文献标识代码的使用仍存在一些问题,部分研究者对标识代码的含义和使用规则不熟悉,导致混用、错用现象时有发生;一些出版机构对标识代码的格式要求不够明确,增加了著录的难度;不同标准之间的差异也可能造成混淆,针对这些问题,研究者应加强对学术规范的学习,熟练掌握参考文献著录规则;出版机构应制定明确的标识代码使用指南,并在审稿过程中严格把关;相关标准制定机构也应根据学术发展的新趋势,及时修订和完善标识代码体系,确保其科学性和适用性。
参考文献中的标识代码为:学术写作中的“通用语言”,它以简洁的形式传递着丰富的文献信息,是连接作者、读者和文献资源的桥梁,无论是传统纸质文献还是新兴数字资源,无论是自然科学领域还是人文社会科学领域,标识代码都发挥着不可替代的作用,只有深刻理解其内涵、熟练掌握其规则,才能在学术写作中做到规范、严谨、高效,为学术交流和发展贡献力量,随着学术环境的不断变化和技术手段的持续创新,参考文献标识代码的体系也将与时俱进,为学术研究和知识传播提供更加有力的支持。

相关问答FAQs:
Q1:参考文献中的标识代码是否必须使用大写字母?
A1:在大多数标准中,参考文献标识代码推荐使用大写拉丁字母,如GB/T 7714-2025、APA格式等均要求大写,但部分特殊标准或学科领域可能允许使用小写字母,具体需根据出版机构或期刊的要求执行,若未明确要求,建议统一使用大写字母以确保规范性。
Q2:如果一篇文献同时属于多种类型(如在线期刊文章),应如何选择标识代码?
A2:对于具有多重特征的文献,应采用组合标识代码的形式,斜杠“/”用于分隔主要文献类型和载体特征,在线期刊文章的标识代码为“[J/OL]”,J”表示期刊文章,“OL”表示在线资源(Online),若文献同时具有多种载体形式,可根据主要特征或获取方式选择最合适的组合标识代码,必要时可参照具体标准或出版机构的说明。
