华夏学术资源库

  • 商业银行服务研究方法

    商业银行服务研究方法

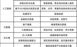
    商业银行服务研究方法是一个系统性工程,涉及多维度数据采集、分析与验证,旨在全面评估服务质量、优化客户体验并提升银行竞争力,研究过程中需综合运用定量与定性方法,结合宏观环境与微观行为分析,确保研究结果的科学性与实用性,在研究设计阶段,首先需明...

    2026-01-23
    20 0 0
  • 1 / 1
  • 1