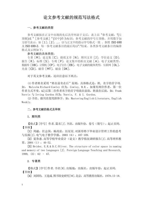
创作中规范信息来源、体现学术诚信的重要环节,随着网络信息资源的日益丰富,针对不同类型的网络文章(如网页、博客、在线期刊、新闻报道等),其参考文献格式需遵循特定规范,以确保信息的可追溯性和权威性,以下从通用原则、不同类型文献的具体格式、注意事项及示例等方面进行详细说明。

网络文章参考文献的通用原则
网络文章参考文献的格式需遵循国际通用的学术规范,如APA(美国心理学会)、MLA(现代语言协会)、Chicago(芝加哥手册)等,国内则多依据GB/T 7714-2025《信息与文献 参考文献著录规则》,无论采用何种格式,核心要素均包括:作者(或机构)、出版日期、文章标题、来源平台名称、网址(或DOI链接)、获取日期(若内容可能变动)。作者需优先实名,若无作者则用机构名或“佚名”;出版日期需标注具体发布日期(仅年份或年月日),若内容更新频繁需注明“最新更新日期”;网址需完整且可点击,避免使用缩短链接;获取日期是针对可能修改或删除的网络内容,需记录查阅时的具体日期。
不同类型网络文章的具体格式
(一)普通网页文章(无特定作者或机构)
格式要素. (发布日期). 来源网站名称. 获取日期,网址.
示例:
乡村振兴战略背景下农村电商发展研究. (2025-05-15). 中国农业农村信息网. 2025-10-20,http://www.agri.cn/V1/kj/202505/t20250515_15436800.htm.
(二)带有个人作者的网络文章(如博客、专栏)
格式要素:作者姓名. (发布日期). 文章标题. 来源平台名称. 获取日期,网址.
示例(APA格式):
张明. (2025-08-20). 数字经济时代中小企业转型的机遇与挑战. 知乎专栏. 2025-10-20,https://zhuanlan.zhihu.com/p/123456789.
(三)在线期刊文章(含DOI或URL)
格式要素:作者姓名. (发布年份). 文章标题. 期刊名称, 卷(期), 页码. DOI或URL.
示例(GB/T 7714格式):
李华, 王芳. (2025). 人工智能在教育领域的应用现状与趋势. 中国电化教育, (5), 78-85. https://doi.org/10.3969/j.issn.1006-9860.2025.05.012.

(四)网络新闻报道(含媒体机构)
格式要素:记者姓名. (发布日期). 文章标题. 媒体机构名称. 获取日期,网址.
示例(MLA格式):
刘晓阳. (2025-09-10). 全球气候大会达成多项共识. 新华网. 2025-10-20,http://www.xinhuanet.com/world/20250910/abc123456789.htm.
(五)社交媒体文章(如微信公众号、微博)
格式要素:作者/机构名. (发布日期). 文章标题. 社交媒体平台名称. 获取日期,网址.
示例(微信公众号):
清华大学新闻与传播学院. (2025-07-25). 媒介融合背景下新闻生产的变革路径. 微信公众号. 2025-10-20,https://mp.weixin.qq.com/s/abcdefg123456.
(六)在线报告或白皮书(含发布机构)
格式要素:发布机构名称. (发布年份). [报告类型]. 获取日期,网址.
示例:
中国互联网络信息中心. (2025). 第52次中国互联网络发展状况统计报告[R]. 2025-10-20,http://www.cnnic.net.cn/n4/2025/0915/c120-10705.html.
常见格式规范对比(以APA、MLA、GB/T 7714为例)
为更直观展示不同格式差异,以下通过表格对比同一网络文章在三种规范下的著录方式:
| 要素 | APA格式(第7版) | MLA格式(第9版) | GB/T 7714-2025 |
|---|---|---|---|
| 作者 | 张明. (2025). 数字经济转型研究. | Zhang, Ming. "数字经济转型研究." | 张明. 数字经济转型研究[EB/OL]. |
| 发布日期 | (2025, 8月20日) | 20 Aug. 2025 | (2025-08-20) |
| 来源平台 | 知乎专栏 | Zhihu | 知乎专栏 |
| 获取日期与网址 | 2025年10月20日,https://zhuanlan.zhihu.com/… | 20 Oct. 2025, https://zhuanlan.zhihu.com/… | [2025-10-20]. https://zhuanlan… |
注:APA格式中,作者姓前名后;MLA格式需用引号标注文章标题,斜体标注平台名;GB/T 7714中,网络文献需标注文献类型标志(如EB/OL表示电子公告/联机网络)。
注意事项
- 作者信息真实性:优先标注真实姓名,若无作者则用机构名,避免使用“某网友”等模糊表述。
- 日期标注准确性:需区分“发布日期”“更新日期”“获取日期”,2025-09-15(更新于2025-10-01)”表示内容于10月1日更新,查阅日期为10月20日。
- 网址稳定性:优先选择DOI(数字对象唯一标识符)或官方域名链接,若网址过长可使用URL缩短工具(但需保留原始链接在备注中)。 变动性**:对于博客、论坛等易修改的内容,必须标注获取日期;若为学术期刊或官方报告,可省略获取日期。
- 标点符号规范:不同格式对标点要求不同(如APA用圆括号,MLA用方括号),需严格遵循所选格式规范,避免混用。
相关问答FAQs
Q1: 网络文章作者未知时,参考文献如何著录?
A: 若网络文章未标注作者,可按以下方式处理:① 若文章有明确发布机构(如政府网站、企业官网),用机构名称替代作者,国家发展改革委. (2025). 关于推动绿色低碳发展的意见……”;② 若无作者也无机构,可用“佚名”或“Anon.”(APA格式)代替,但需确保来源可靠;③ 若为匿名文章,直接以文章标题开头,人工智能伦理问题探讨. (2025-03-10). 科技日报……”
Q2: 如何处理网络文章多次更新的情况?参考文献中的日期如何标注?
A: 当网络文章内容多次更新时,参考文献需同时标注“发布日期”和“最新更新日期”,格式为“发布日期(更新日期)”。“王磊. (2025-05-10, 2025-08-20). 新冠疫情影响下的全球经济复苏路径分析. 经济观察网.” 若无法获取初始发布日期,仅标注最新更新日期即可;若内容为动态更新(如维基百科),需在获取日期后注明“查阅于[具体日期]”,维基百科. (2025). 人工智能[EB/OL]. [2025-10-25]. https://zh.wikipedia.org/wiki/人工智能.”
