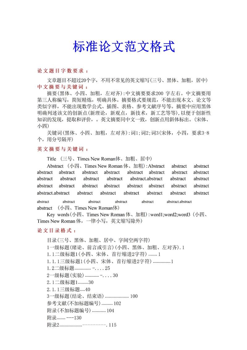
在学术写作中,细节类论文参考文献格式的规范性与准确性直接影响论文的学术严谨性和可读性,参考文献不仅是作者研究过程中参考成果的体现,更是读者追溯研究脉络、拓展阅读的重要依据,不同学科领域对参考文献格式的要求存在差异,但核心原则均围绕“信息完整、格式统一、来源可溯”展开,以下从通用规范、常见格式差异、细节注意事项及实用工具四个方面展开详细说明。

参考文献格式的通用规范
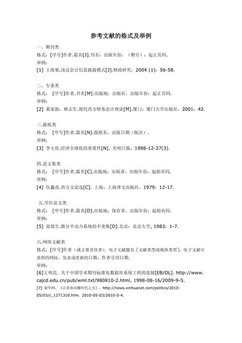
无论采用何种参考文献格式(如GB/T 7714、APA、MLA等),均需包含以下核心要素:作者、题名、文献类型标识、出版项(出版地、出版社、出版年)、页码、获取路径(电子文献),文献类型标识是区分纸质与电子资源的关键,例如期刊论文用[J]、专著用[M]、学位论文用[D]、电子资源用[EB/OL]等,作者姓名的书写需遵循“姓前名后”原则,多名作者间用逗号分隔,超过三位作者时可保留前三位并加“等”(中文)或“et al.”(英文),题名需完整呈现,包括副标题(若有),并注意大小写规范(英文格式通常要求实词首字母大写)。
常见参考文献格式差异对比
不同学科或期刊参考文献格式存在显著差异,以下以三种主流格式为例,通过表格对比其核心要素的书写规范:
| 格式类型 | 作者书写 | 期刊论文格式示例 | 专著格式示例 |
|---|---|---|---|
| GB/T 7714 | 中文作者全名,英文姓全大写+名首字母 | [1] 张三, 李四. 论文标题[J]. 期刊名, 2025, 35(2): 10-15. | [2] 王五. 专著名称[M]. 北京: 科学出版社, 2025: 25-30. |
| APA 7th | 姓全大写+名首字母,多位作者用& | (Zhang, & Li, 2025) 或 Zhang, L., & Wang, W. (2025). 论文标题. 期刊名, 35(2), 10-15. | (Wang, 2025) 或 Wang, Q. (2025). 专著名称. Publisher. |
| MLA 9th | 姓+名全写,多位作者用“and” | Zhang, San, and Li Si. "论文标题." 期刊名, vol. 35, no. 2, 2025, pp. 10-15. | Wang, Wu. 专著名称. Science Press, 2025, pp. 25-30. |
注:APA格式强调“作者-年份”引用体系,正文中用括标注释;MLA格式侧重“页码”引用,适合人文学科;GB/T 7714是国内学术论文通用格式,需注意“出版地”对于无明确出版地的电子文献可标注“[出版地不详]”。
细节注意事项
- 标点符号与空格:参考文献中的标点符号需使用半角字符(如逗号、句点、冒号),中文文献可使用全角逗号分隔作者,但出版社后的冒号需统一为半角,英文文献题名后的标点需紧跟题名,如“Title.”(句点后接空格)。
- 页码范围规范:起止页码需用“-”连接(如“10-15”),避免使用“至”或“to”;电子文献的页码若缺失,可标注为“页码不详”或留空。
- 重复文献处理:同一文献在正文中多次引用时,参考文献表中只列一次,序号按首次出现标注;多篇文献引用时,序号需用逗号分隔(如“[1,2,3]”),连续序号用短横线(如“[1-3]”)。
- 电子文献的特殊要求:需标注获取路径和访问日期(引用日期格式为“YYYY-MM-DD”),示例:[4] 中国互联网络信息中心. 第51次中国互联网络发展状况统计报告[EB/OL]. (2025-02-28)[2025-10-01]. http://www.cnnic.net.cn/n4/2025/0228/c88-10835.html.
实用工具推荐
为避免手动格式的繁琐与错误,可借助专业工具辅助生成参考文献:

- 文献管理软件:EndNote、Zotero、NoteExpress等支持导入题录信息并自动生成符合GB/T 7714、APA等格式的参考文献表,且可在正文中自动插入引文并更新编号。
- 在线生成器:如“中国知网(CNKI)的参考文献格式导出功能”“百度学术的引用导出”等,可直接复制粘贴标准格式,但需注意核对细节(如作者姓名大小写、页码完整性)。
相关问答FAQs
Q1:参考文献表中,英文作者姓名的大小写是否有特殊要求?
A1:是的,APA格式要求姓全大写(如“ZHANG San”),名仅保留首字母大写(如“Li Si”写作“LI Si”);MLA格式则要求姓在前、名在后,全名首字母大写(如“Zhang San”);GB/T 7714格式中,英文作者姓需全大写,名可缩写为首字母(如“ZHANG S, LI S”),需注意不同格式对大小写的规范差异,避免混用。
Q2:引用网络文献时,获取路径和访问日期是否必须标注?
A2:对于动态网络资源(如新闻报道、统计报告),获取路径和访问日期是必备要素,因为资源内容可能随时更新;对于静态资源(如电子书、期刊官网文章),若资源内容稳定,可不标注访问日期,但需保留获取路径,建议优先参考目标期刊的具体要求,若无明确说明,按“有则必标”原则处理以确保可追溯性。

