企业晋升管理作为人力资源管理中的核心环节,其科学性与公平性直接影响员工积极性、组织效能及人才梯队建设,以下从理论基础、实践策略及研究趋势三个维度,结合国内外权威文献,系统梳理企业晋升管理的关键研究内容,并附相关问答。

企业晋升管理的理论基础
晋升管理的理论支撑主要来源于激励理论、公平理论及人力资本理论。
- 激励理论视角:Vroom(1964)的期望理论指出,员工晋升动机取决于“努力—绩效—奖励”三联关系的认知,即员工需相信努力能提升绩效,且绩效能带来晋升机会,Herzberg(1959)的双因素理论进一步强调,晋升作为“激励因素”,能通过满足员工成就感与自我实现需求提升工作满意度。
- 公平理论视角:Adams(1965)的公平理论认为,员工会对比自身“投入—回报”比与参照对象的差异,若感知晋升结果不公(如程序公正缺失、标准模糊),易引发消极情绪甚至离职行为,晋升程序的透明化与标准化是维护组织公平的关键(Greenberg, 1987)。
- 人力资本理论视角:Becker(1964)提出,企业晋升本质是对员工人力资本的认可,通过晋升激励员工积累专用性人力资本,从而提升组织整体生产力,后续研究进一步指出,晋升需结合员工能力、潜力与价值观匹配度,避免“唯资历论”或“唯绩效论”的单一标准(Pfeffer, 2007)。
企业晋升管理的实践策略研究
(一)晋升标准体系的构建
晋升标准是晋升管理的核心,需兼顾“能力”与“潜力”。
- 能力维度:Boyatzis(1982)在“胜任力冰山模型”中指出,员工晋升需考察显性技能(如专业知识、业务能力)与隐性特质(如领导力、团队协作)。
- 潜力维度:Groves(2007)提出“高潜人才”识别框架,强调学习敏锐度(快速适应变化)、抗压能力及战略思维对未来晋升表现的重要性。
- 标准量化:Drucker(1954)的目标管理(MBO)理论主张,晋升标准应与组织目标挂钩,通过KPI、OKR等工具量化绩效指标,例如销售岗位可设定“年度业绩增长率”“客户满意度”等硬性指标,管理岗位则需补充“团队管理效能”“跨部门协作成果”等软性指标。
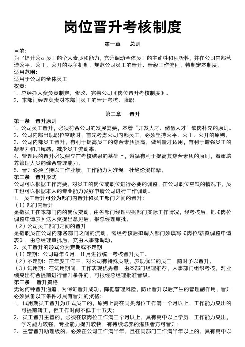
表:企业晋升标准常见维度与指标示例
| 维度 | 具体指标 |
|----------------|-----------------------------------------------------------------------------|
| 绩效结果 | 超额完成率、项目贡献度、成本控制效果、客户/同事评价 |
| 能力素质 | 专业知识测试得分、领导力评估(如360度反馈)、解决问题能力案例 |
| 组织认同 | 价值观匹配度、企业文化践行度、内部推荐次数、主动承担额外任务频率 |
| 发展潜力 | 培训考核成绩、新技能掌握速度、职业规划清晰度、过往晋升后的绩效表现 |
(二)晋升流程的优化设计
晋升流程的公正性与透明度直接影响员工对组织的信任。

- 多维度评估机制:London(1983)研究表明,单一上级评价易导致“主观偏见”,建议结合“上级评价+同事互评+下级反馈+自评”的360度评估,并引入“晋升评审委员会”进行集体决策,降低个体主观影响。
- 透明化流程管理:Bies(1987)指出,程序公正比结果公正更能提升员工满意度,企业需公开晋升周期(如年度/半年度)、申报条件、评审流程及结果申诉渠道,例如通过内部系统实时更新晋升进度,或定期举办晋升政策宣讲会。
- 动态调整机制:随着组织战略转型,晋升标准需迭代更新,数字化转型背景下,企业可增设“数字化技能”“创新项目成果”等晋升加分项,避免标准滞后(Ulrich, 1997)。
(三)晋升后的管理与发展
晋升并非终点,后续管理不当易引发“彼得原理”(Peter & Hull, 1969)——员工被晋升至无法胜任的岗位。
- 过渡期支持:Vance(2006)提出“90天晋升融入计划”,包括目标设定、导师辅导、定期反馈等,帮助新晋管理者快速适应角色。
- 跟踪评估机制:设立6-12个月的“晋升考核期”,重点考察岗位胜任力、团队绩效及下属发展情况,对未达标者提供二次培训或岗位调整(如“降级回原岗”),避免“逆向选择”。
- 长期职业发展:结合员工优势与组织需求,设计“管理序列”与“专业序列”双通道晋升路径,例如技术专家可通过“首席工程师”岗位实现职业成长,避免“千军万马挤管理独木桥”(Cappelli, 2008)。
企业晋升管理的研究趋势与挑战
- 数字化与智能化:随着AI技术的发展,晋升评估开始引入数据分析工具,例如通过员工行为数据(如项目协作记录、培训参与度)预测晋升潜力,提升评估客观性(Davenport, 2025)。
- 多元化与包容性:传统晋升机制易存在“性别偏见”“年龄歧视”,研究呼吁企业关注女性、少数族裔等群体的晋升机会,例如设定“多元化晋升比例目标”,消除隐性壁垒(Kalev, 2006)。
- 动态化与敏捷化:在VUCA时代,组织结构趋向扁平化、项目化,传统“阶梯式”晋升难以适应敏捷团队需求,部分企业开始探索“项目制晋升”“即时晋升”等灵活模式(Moran & Brightman, 2001)。
相关问答FAQs
问题1:如何避免晋升中的“人情关系”与“主观偏见”?
解答:避免晋升中的非理性因素需从三方面入手:一是建立客观量化标准,将绩效、能力等指标转化为可测量的数据(如“项目完成率≥95%”“360度评分≥4.5/5”);二是引入匿名评估机制,例如同事互评时隐藏评价者身份,减少“碍于情面”的打分;三是强化监督与申诉流程,设立独立的监察部门,对晋升结果进行合规性审查,并允许员工对不公正结果提出申诉,确保“用数据说话、靠流程保障”。
问题2:中小企业资源有限,如何设计高效的晋升管理体系?
解答:中小企业可采取“轻量化、聚焦化”策略:简化晋升标准,聚焦2-3个核心指标(如“业绩贡献”+“团队协作”),避免过度复杂化;利用扁平化管理优势,由创始人或高管直接参与晋升评审,缩短决策链条;结合“导师制”实现培养与晋升联动,例如优秀员工在完成导师带教任务后可优先获得晋升机会;定期复盘晋升效果,每季度调整一次晋升策略,确保体系灵活适配企业实际需求。

