有关留守儿童的参考文献研究主要集中在儿童发展、教育问题、心理健康、社会支持及政策干预等多个维度,这些文献通过实证调查、理论分析和政策探讨,揭示了留守儿童现象的复杂性及其对个体、家庭和社会的影响,以下从核心研究领域、代表性文献及研究方法等方面进行梳理,并结合表格总结关键文献信息,最后以FAQs形式解答常见问题。

留守儿童现象源于城乡二元结构下的人口流动,父母一方或双方长期外出务工,导致儿童与父母分离,主要由祖辈或亲友监护,这一群体在成长过程中面临情感缺失、教育资源配置不足、安全风险等多重挑战,国内学者自21世纪初开始关注这一问题,早期研究多聚焦于现状描述,后期逐渐深入机制分析和干预策略探讨,在儿童发展领域,周宗奎等(2005)通过对湖北、河南等省份留守儿童的调查发现,亲子分离显著影响儿童的认知发展,尤其在语言能力和问题解决能力方面表现较差,其研究强调了早期亲子互动对认知发展的关键作用,该研究采用横断面调查法,样本量达1200人,为后续研究提供了基线数据,教育方面,叶敬忠等(2008)的《留守儿童的照料与教育》指出,监护人的教育水平有限、家校沟通不畅是留守儿童学业成绩落后的主要原因,部分儿童因缺乏监督甚至出现厌学、辍学现象,其研究结合了定量与定性方法,通过访谈教师、监护人及儿童,揭示了教育支持系统的薄弱环节。
心理健康是留守儿童研究的重点,李晓文等(2010)的研究显示,留守儿童在焦虑、抑郁等情绪问题上的检出率显著高于非留守儿童,其中女孩和青春期儿童更易受影响,该研究运用SCL-90量表对800名中小学生进行测评,发现长期情感忽视可能导致儿童自我认同感降低,王玉花等(2025)探讨了社会支持对心理健康的缓冲作用,发现学校教师的情感支持和同伴交往能有效缓解留守儿童的孤独感,但其效果受支持稳定性和持续性的制约,在政策干预层面,段成荣等(2025)分析了《关于加强农村留守儿童关爱保护工作的意见》的实施效果,指出虽然建立了留守儿童档案和动态监测机制,但基层执行中存在资源分配不均、服务覆盖面不足等问题,其研究基于全国10省的实地调研,提出了“政府主导-家庭参与-社会协同”的三级干预模型。
研究方法上,早期文献以横断面问卷调查为主,近年逐渐引入纵向追踪研究,刘霞等(2025)对500名留守儿童进行了为期3年的追踪,发现亲子分离的持续时间与儿童行为问题的发生率呈正相关,但若能在分离期间通过视频通话等方式维持亲子联系,负面影响可部分抵消,该研究为干预措施的时效性提供了证据,跨学科研究逐渐增多,如心理学与公共卫生领域的合作发现,留守儿童的营养不良发生率高于非留守儿童,这与监护人的健康知识匮乏及经济条件相关(张蕾等,2025)。
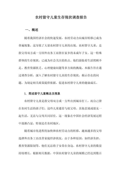
以下表格总结了部分代表性文献的核心信息:

| 作者(年份) | 研究主题 | 研究方法 | 主要结论 |
|---|---|---|---|
| 周宗奎等(2005) | 认知发展 | 横断面调查(1200人) | 亲子分离导致语言能力和问题解决能力显著下降 |
| 叶敬忠等(2008) | 教育问题 | 混合方法(访谈+问卷) | 监护人教育水平低、家校沟通不畅是学业落后的主因 |
| 李晓文等(2010) | 心理健康 | SCL-90量表测评(800人) | 焦虑、抑郁检出率高,女孩和青春期儿童更敏感 |
| 段成荣等(2025) | 政策干预 | 实地调研(10省) | 基层执行存在资源分配不均,需三级干预模型 |
| 刘霞等(2025) | 纵向影响 | 3年追踪(500人) | 分离持续时间与行为问题正相关,亲子联系可缓解负面影响 |
当前研究仍存在一些不足,如地域样本多集中于中西部农村,对城市流动儿童中的留守群体关注较少;干预研究多停留在理论层面,缺乏大规模实证效果验证,未来研究需加强跨文化比较,探索数字化时代(如短视频平台对亲子沟通的影响)下留守儿童的新特征,同时推动政策与社区服务的精细化对接。
相关问答FAQs:
Q1:留守儿童与非留守儿童在社交能力上是否存在显著差异?
A1:是的,多项研究表明,留守儿童在社交能力上存在一定劣势,由于父母缺位,儿童缺乏情感支持和行为模仿的榜样,可能导致内向、自卑或攻击性行为增多,李晓文等(2010)的研究发现,留守儿童在同伴交往中更易表现出退缩行为,且社交主动性低于非留守儿童,但这一差异受监护质量影响,若监护人(如祖辈)能提供稳定的情感支持和鼓励,儿童的社交能力可得到部分补偿。
Q2:如何有效改善留守儿童的心理健康问题?
A2:改善留守儿童心理健康需多层面协同干预,个体层面,可通过学校心理辅导课程和团体活动提升情绪管理能力;家庭层面,需加强父母与儿童的定期沟通,建议每周至少2次视频通话,并关注儿童的情感需求;社会层面,应建立社区关爱中心,提供课后托管和学业辅导,同时培训监护人识别儿童心理问题的能力,政策上需加大对农村学校的心理教师配置,并推动“代理家长”等志愿项目的常态化,如段成荣等(2025)建议的“政府-家庭-社会”三级模型在实践中已取得一定成效,但需进一步优化资源配置和执行力度。

