DBOL参考文献格式是什么?一篇文章带你彻底搞懂!
** 在撰写学术论文或研究报告时,规范的参考文献格式是学术严谨性的体现,你是否在文献列表中见过“DBOL”这样的标识,却不知其意?本文将为你深度解析DBOL参考文献格式的定义、应用场景、具体构成要素,并提供实用范例,助你轻松掌握这一学术规范。

引言:学术写作中的“隐形”密码
对于每一位学生、研究者而言,学术写作都是一项绕不开的核心任务,从选题、立论到最终的成文,每一个环节都考验着我们的专业素养,而在这其中,参考文献的标注与引用,无疑是决定论文“颜值”与“格调”的关键细节。
你可能在浏览一些中文文献时,会注意到参考文献列表中有些条目后面跟着 [DB/OL]、[J/OL] 这样的“神秘代码”,这些代码并非排版错误,而是国家标准GB/T 7714-2025《信息与文献 参考文献著录规则》中规定的文献类型标识。
我们将聚焦其中最常见也最容易混淆的一种——DBOL参考文献格式,它到底是什么意思?又该如何正确使用?别担心,读完这篇文章,你将豁然开朗。
DBOL到底是什么?揭开它的神秘面纱
DBOL 是一个文献类型标识符,用来指明你引用的文献的载体类型。

我们可以把它拆解开来看:
- DB:是 Database 的缩写,中文意思是“数据库”,这表明你的文献来源是一个数据库系统,数据库可以是商业数据库(如知网、万方、维普),也可以是机构自建的专题数据库等。
- OL:是 Online 的缩写,中文意思是“联机网络”或“在线”,这表明该数据库资源是通过互联网访问和获取的,是电子资源。
DBOL合在一起的意思就是:来源于在线数据库的电子文献。
这个标识符的核心作用是向读者和评审专家清晰地传达你引用文献的来源路径,方便他们进行溯源和查证,是学术诚信和规范性的重要体现。
DBOL格式的“标准肖像”:构成要素详解
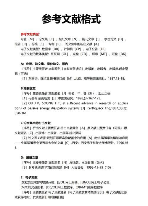
仅仅知道“DBOL”是不够的,完整的参考文献条目有其固定的著录格式,根据国家标准GB/T 7714-2025,一条完整的DBOL格式参考文献通常包含以下几个核心部分:

主要责任者. 题名[文献类型标识/文献载体标识]. 出版地: 出版者, 出版年[引用日期]. 获取和访问路径.
让我们逐一解析这些要素:
-
主要责任者:
- 指文献的作者、编者、译者等个人或机构。
- 格式:作者姓名之间用逗号“,”分隔,三位及以内作者全部列出,超过三位时只列前三位,后加“, 等”或“, et al.”。
- 示例:
张三, 李四, 王五
-
题名:
- 指文献的完整标题,包括文章名、报告名、学位论文题目等。
- 如果是期刊文章,格式为:
期刊名, 年, 卷(期): 起止页码. - 如果是学位论文,格式为:
[D]. 保存地: 保存单位, 年份. - 示例:
数字媒体艺术的发展趋势研究[J]. 现代传播, 2025, 45(3): 45-50.
-
[文献类型标识/文献载体标识]:
- 这正是我们关注的重点,对于期刊文章,文献类型标识为
[J](Journal);对于学位论文,为[D](Dissertation)。 - 文献载体标识为
[OL](Online)。 - 两者结合,对于一篇在线期刊文章,
[J/OL],对于一篇在线数据库中的学位论文,[D/OL]。DBOL通常作为载体标识的一部分,与文献类型标识(如J、D、M等)组合出现。
- 这正是我们关注的重点,对于期刊文章,文献类型标识为
-
出版项:
- 出版地: 期刊或出版社所在的城市。
- 出版者: 期刊社的名称或出版社的名称。
- 出版年: 文献发表的年份。
- 示例:
北京: 人民出版社, 2025.
-
[引用日期]:
- 你最后一次访问并获取该文献的日期,格式为
[YYYY-MM-DD]。 - 这个要素非常重要,因为网络文献可能会被修改或删除,引用日期是其存在状态的“快照”。
- 示例:
[2025-05-20].
- 你最后一次访问并获取该文献的日期,格式为
-
获取和访问路径:
- 能够直接定位到该文献的URL网址或DOI号。
- 尽量使用稳定的链接,如DOI(数字对象唯一标识符)优先于普通网址。
- 示例:
https://doi.org/xxxx或http://www.cnki.net/kcms/detail/xxxx.html
实战演练:DBOL格式范例
理论讲完了,我们来看几个具体的例子,让你感受一下DBOL格式在真实文献列表中的样子。
范例1:引用一篇来自中国知网的在线期刊文章
-
原始信息:
- 作者:李华, 陈静
- 《人工智能在教育领域的应用挑战与对策》
- 期刊:《中国电化教育》
- 年、卷、期:2025, (10)
- 页码:78-85
- 出版地:北京
- 出版者:中央电化教育馆
- 出版年:2025
- 网址:
http://www.cqvip.com/Qikan/Article/Detail?id=7100465673 - 访问日期:2025年5月21日
-
DBOL格式著录:
李华, 陈静. 人工智能在教育领域的应用挑战与对策[J/OL]. 中国电化教育, 2025(10): 78-85[2025-05-21]. http://www.cqvip.com/Qikan/Article/Detail?id=7100465673.
范例2:引用一篇来自万方数据的学位论文
-
原始信息:
- 作者:王晓梦
- 论文题目:《基于大数据的城市交通流量预测模型研究》
- 学位类型:博士论文
- 授予单位:同济大学
- 授予年份:2025
- 网址:
https://d.wanfangdata.com.cn/thesis/Y3428291 - 访问日期:2025年5月21日
-
DBOL格式著录:
王晓梦. 基于大数据的城市交通流量预测模型研究[D/OL]. 上海: 同济大学, 2025[2025-05-21]. https://d.wanfangdata.com.cn/thesis/Y3428291.
常见误区与注意事项
- DBOL不是单独使用的: DBOL中的“DB”更多是概念上的,在著录时,我们通常将其与文献类型标识(如J、D、M)结合为
[J/OL]、[D/OL]、[M/OL](在线图书) 等。 - DOI优于URL: 如果文献有DOI号,务必优先使用DOI,DOI是永久性的、全球唯一的文献标识符,比普通网址更稳定、更专业。
- 引用日期必不可少: 对于所有在线资源,引用日期是格式的一部分,缺一不可,它体现了引用的时效性和可追溯性。
- 标点符号要规范: 注意使用全角中文标点符号,如 (点)、 (逗号)、 (冒号) 等,并且它们后面通常跟一个空格。
- 善用文献管理工具: 如果你需要处理大量参考文献,强烈推荐使用EndNote、Zotero、NoteExpress等文献管理软件,它们内置了国标格式,可以自动帮你生成规范的参考文献列表,极大提高效率和准确性。
从“知其然”到“知其所以然”
我们可以自信地回答最初的问题:DBOL参考文献格式是什么意思?
它不仅仅是 [DB/OL] 这四个字母的组合,更是一套严谨、规范的学术语言。
