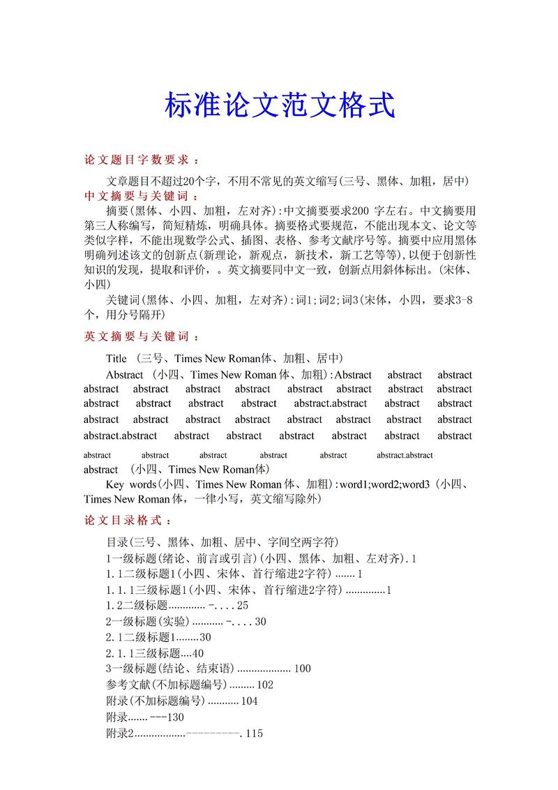
在学术写作中,规范的参考文献格式是保障论文严谨性和学术性的重要基础,不同学科领域和出版机构对参考文献的格式要求存在差异,论文参考文献格式模板A”是一种较为通用的模板,适用于人文社科类及部分自然科学领域的论文写作,其核心要素包括文献类型标识、作者信息、题名、出版信息等,具体格式需严格遵循国家标准GB/T 7714-2025《信息与文献 参考文献著录规则》的相关规范,以下从文献类型分类、格式要素拆解、示例展示及注意事项四个方面,详细说明该模板的应用方法。

文献类型分类及标识
参考文献根据载体形式可分为普通图书、期刊文章、学位论文、会议论文、专利、标准、电子资源等,不同类型文献的格式模板存在差异,需在文献题名后用方括号标注类型标识,如普通图书为[M],期刊文章为[J],学位论文为[D],会议论文为[C],专利为[P],标准为[S],电子资源为[EB/OL](联机网络资源)等,图书类文献标识为“[M]”,期刊文章为“[J]”,学位论文为“[D]”,需注意电子资源需补充引用日期和获取路径,格式为“[引用日期].获取和访问路径”。
格式要素拆解及规范
(一)作者信息
作者需著录全部作者,超过3人时只著录前3名,后加“,等”或“, et al.”,作者之间用逗号“,”分隔,最后一位作者前用“和”或“&”连接。“张三,李四,王五,等”或“Smith J, Brown A, Johnson B, et al.”,作者姓名的拼写需遵循“姓前名后”原则,欧美作者姓全大写,名首字母大写,如“EINSTEIN A”。
(二)题名
题名需完整著录,包括副题名,题名后不加书名号《》或引号“”,仅首字母大写(英文题名需实词首字母大写)。“中国学术期刊出版规范研究”或“A Study on the Publishing Standards of Chinese Academic Journals”。
(三)出版信息
- 普通图书:需著录出版地(城市名,若为多个城市可著录首个)、出版社、出版年份。“北京:人民出版社,2025.”或“New York: Academic Press, 2025.”。
- 期刊文章:需著录期刊名(全称,缩写需符合规范)、年份、卷号(期号)、起止页码。“中国图书馆学报,2025, 47(3): 12-20.”或“Journal of Documentation, 2025, 76(4): 895-912.”,卷号需用全数字,期号加括号,如“47(3)”,页码用“起始页码-终止页码”表示。
- 学位论文:需著录保存地点(通常是授予学位的单位所在地)、授予单位、年份。“北京:北京大学博士学位论文,2025.”或“Cambridge: Harvard University PhD Dissertation, 2025.”。
- 电子资源:需著录题名、[文献类型标识/载体类型标识]、引用日期、获取路径。“中国知网[EB/OL].(2025-09-15)[2025-10-01].http://www.cnki.net.”,引用日期格式为“(年-月-日)”,获取路径需为可直接链接的URL。
常见文献格式示例
为直观展示模板A的应用,以下通过表格列举常见文献类型的完整格式示例:

| 文献类型 | 格式示例 |
|---|---|
| 普通图书 | [1] 刘国钧. 中国古代图书事业史[M]. 北京: 书目文献出版社, 1985. |
| 期刊文章 | [2] 李炳穆. 理想的图书馆员和信息专家的素质与形象[J]. 中国图书馆学报, 2000, 26(2): 42-45. |
| 学位论文 | [3] 张志祥. 间断动力系统的随机扰动及其在守恒律方程中的应用[D]. 北京: 北京大学博士学位论文, 1998. |
| 会议论文 | [4] 王斌. 人工智能在图书馆服务中的应用[C]//中国图书馆学会. 2025年全国图书馆学术年会论文集. 北京: 国家图书馆出版社, 2025: 56-60. |
| 专利 | [5] 丁文祥. 数字图书馆检索系统: 中国, CN1234567A[P]. 2001-03-15. |
| 电子资源 | [6] 中国互联网络信息中心. 第52次中国互联网络发展状况统计报告[EB/OL].(2025-08-28)[2025-10-01].http://www.cnnic.net.cn/n4/2025/0828/c120-10705.html. |
注意事项
- 标点符号规范:参考文献中的标点符号需为半角字符,作者间用逗号“,”,题名后不加标点,出版信息用点号“.”分隔,页码用“-”连接。
- 作者数量处理:中文文献超过3位作者著录“前3名+等”,英文文献用“前3名+et al.”,不可用“等”代替“et al.”。
- 文献排序:文内引用需按在正文中出现的先后顺序用阿拉伯数字连续编号,文后参考文献列表需与文内编号一一对应。
- 英文文献格式:英文文献作者姓全大写,名首字母大写,期刊名需斜体,卷号斜体,期号和页码正体,Journal of Documentation, 2025, 76(4): 895-912.”。
相关问答FAQs
Q1:参考文献中的作者超过3人时,是否必须省略后续作者?
A1:是的,根据GB/T 7714-2025标准,中文参考文献作者超过3人时,仅著录前3位,后加“,等”;英文文献则用“,et al.”,不可用“等”或“&”代替。“张三,李四,王五,等”或“Smith J, Brown A, Johnson B, et al.”。
Q2:电子资源的引用日期是否必须著录?获取路径失效怎么办?
A2:电子资源必须著录引用日期,格式为“(年-月-日)”,以体现信息引用的时间节点;若获取路径失效,可优先使用DOI(数字对象唯一标识符)替代,若无DOI,则保留原路径并注明“获取路径失效”,“中国知网[EB/OL].(2025-09-15)[2025-10-01].http://www.cnki.net(获取路径失效).”。

