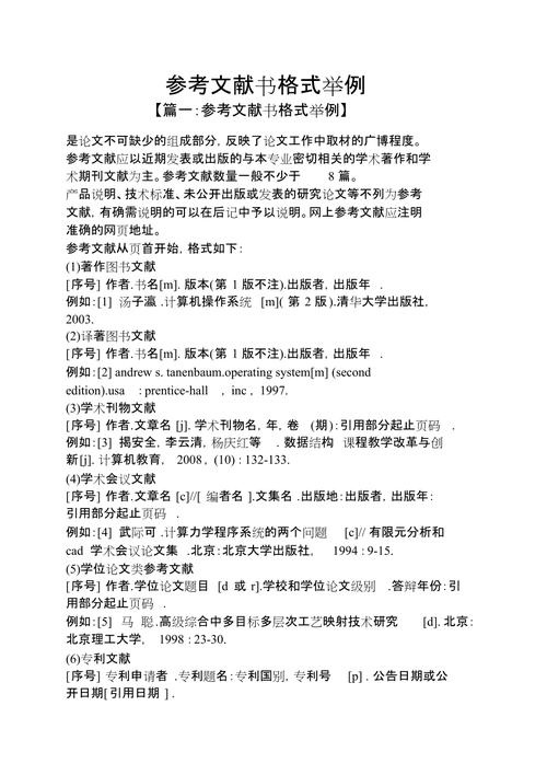
书籍参考文献格式的规范书写是学术写作和论文撰写的重要基础,不同学科、不同出版机构可能存在细微差异,但核心要素和通用规则具有一致性,以下从基本构成要素、常见格式规范、特殊情况处理及示例表格等方面展开详细说明。

参考文献的基本构成要素
书籍参考文献通常包含必备的核心信息,这些要素缺一不可,且需按特定顺序排列,主要包括:
- 作者信息:包括作者姓名、作者署名顺序(多位作者时用逗号隔开,超过三位时可只列前三位,后加“等”或“et al.”),作者姓名的书写格式需遵循规范,中文文献通常姓前名后,全名列出;英文文献则姓全部大写,名缩写(如“ZHANG San”或“SMITH J R”)。
- 出版年份:置于作者姓名之后,用括号标注,如“(2025)”,若书籍有多版次,需注明具体版次,如“(2nd ed.,2025)”表示第二版2025年出版。
- 书名:需完整、准确地呈现,中文书名使用书名号《》,英文书名用斜体,若书名包含副标题,可用冒号分隔主副标题,如《中国文学史:古代卷》或A History of China: Ancient Period。
- 出版信息:包括出版社所在城市(中文文献需注明城市,如“北京:”;英文文献则用城市名加冒号,如“New York:”)和出版社名称,出版社名称应使用全称,避免缩写(如“高等教育出版社”而非“高教社”)。
- 文献标识与页码:部分格式要求标注文献类型标识(如专著标[M],译著标[M]),以及引用内容的起止页码(若引用书籍中的特定章节,需注明页码范围)。
常见格式规范及示例
不同学术领域通常采用特定的参考文献格式,如GB/T 7714(中国国家标准)、APA(美国心理学会)、MLA(现代语言协会)和Chicago(芝加哥格式)等,以下分别说明其规范及示例。
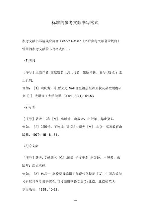
(一)GB/T 7714格式(国内通用)
中文文献格式:作者. 书名[M]. 出版地: 出版社, 出版年份: 引用页码.
英文文献格式: Author. Title[M]. City: Publisher, Year: Page range.
示例:

- 中文专著:刘勰. 文心雕龙[M]. 北京: 中华书局, 2025: 15-20.
- 译著:[法]罗兰·巴特. 符号学原理[M]. 李幼蒸, 译. 北京: 中国人民大学出版社, 2025: 30-35.
- 英文专著:CHOMSKY N. Syntactic Structures[M]. The Hague: Mouton, 1957: 112-120.
(二)APA格式(社会科学常用)
格式:Author A A, Author B B. (Year). Title of work. Publisher.
示例:
- 中文:张三, 李四. (2025). 心理学导论. 北京: 北京大学出版社.
- 英文:SMITH J, & JOHNSON P. (2025). Research Methods in Psychology. New York: Wiley.
(三)MLA格式(人文学科常用)
格式:Last Name, First Name. Title of Book. Publisher, Year.
示例:

- 中文:鲁迅. 呐喊. 人民文学出版社, 2003.
- 英文:ORWELL, GEORGE. 1984. Secker & Warburg, 1949.
(四)Chicago格式(历史学、艺术学科常用)
格式:Last Name, First Name. Title of Book. Place of Publication: Publisher, Year.
示例:
- 中文:钱穆. 国史大纲. 北京: 商务印书馆, 2025.
- 英文:FUKUYAMA, FRANCIS. The End of History and the Last Man. New York: Free Press, 1992.
特殊情况处理
- 多位作者:GB/T 7714规定超过三位作者时,只列前三位,后加“等”,如“王五, 赵六, 孙七, 等. (2025). ...”;APA格式则需列出前19位作者,第20位开始用“et al.”。
- 再版书籍:需注明版次信息,如“(3rd ed.,2025)”或“修订版”。
- 电子书籍:需补充获取路径和引用日期,如“[EB/OL]. (2025-05-10). https://doi.org/xxxxx”。
- 析出文献(书籍中的章节):需注明章节作者、章节名、书名、主编(若有)、页码,如GB/T 7714格式:“章节作者. 章节名[M]//主编. 书名. 出版地: 出版社, 出版年份: 章节页码.”
常见格式要素对照表
| 要素 | GB/T 7714 | APA格式 | MLA格式 | Chicago格式 |
|---|---|---|---|---|
| 作者(中文) | 刘勰. | 刘勰. (2025). | 刘勰. | 刘勰. |
| 作者(英文) | CHOMSKY N. | Chomsky, N. (1957). | Orwell, George. | Fukuyama, Francis. |
| 出版年份 | (2025): | (2025). | ||
| 书名(中文) | 《文心雕龙》 | 《文心雕龙》 | 《呐喊》 | 《国史大纲》 |
| 书名(英文) | Syntactic Structures | Syntactic Structures | 1984 | The End of History |
| 出版地 | 北京: | 北京: | (省略) | New York: |
| 出版社 | 中华书局 | 北京大学出版社 | 人民文学出版社 | Free Press |
| 页码 | 15-20 | (专著不标,章节标) | (专著不标) | (专著不标) |
相关问答FAQs
Q1:参考文献中作者为三位时,是否需要全部列出?
A1:需根据格式规范确定,GB/T 7714和APA格式均要求三位作者时全部列出,用逗号隔开;若超过三位,GB/T 7714可列前三位加“等”,APA则列前19位加“et al.”,GB/T 7714格式中“张三, 李四, 王五. (2025). ...”为三位作者全部列出,而“张三, 李四, 王五, 等. (2025). ...”则为四位及以上作者。
Q2:引用古籍或无明确出版年份的书籍时,参考文献如何处理?
A2:古籍需标注朝代和作者,如“(清)曹雪芹. 红楼梦[M]. 北京: 人民文学出版社, 1982.”(若有现代出版版本);若为影印古籍,可补充“影印本”,无出版年份的书籍可用“(n.d.)”代替,如“作者. 书名[M]. 出版地: 出版社, n.d.”,APA格式中则需用“(n.d.)”并在参考文献列表中注明“Date Unknown”。
