第一部分:核心差异
我们可以将中外教育思想的差异归纳为以下几个关键方面:

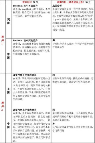
| 维度 | 中国传统教育思想 | 西方(以欧美为代表)教育思想 |
|---|---|---|
| 教育目的 | “学而优则仕”,培养“君子”或“圣人” 教育的首要目的是为了个人道德的完善(修身),并最终服务于社会和国家(齐家、治国、平天下),知识是获取功名、实现社会阶层流动的工具。 |
培养“完人”(Whole Person)或“公民” 教育旨在促进个人的全面发展,包括智力、身体、道德、审美和创造力,目标是培养一个独立、自由、有批判性思维能力的个体和合格的社会公民。 |
| 教师角色 | “传道、授业、解惑”的权威 教师是知识的权威传授者和道德的楷模,学生应“尊师重道”,对教师保持敬畏和服从。 |
“引导者、促进者、合作者”(Facilitator) 教师是学习的引导者,激发学生的好奇心和探索欲,师生关系更趋向于平等、对话和合作。 |
| 学生角色 | “尊师重道”的被动接受者 学生被视为需要被塑造和规训的对象,主要任务是认真听讲、记忆和模仿(“读书百遍,其义自见”)。 |
主动探索者和知识的建构者 学生被视为学习的主体,鼓励他们提问、质疑、探究和动手实践,强调“做中学”(Learning by Doing)。 |
| 知识观 | “重道轻器”,重视人文经典 知识,尤其是最高层次的知识,是关于伦理、道德和宇宙人生的“道”(如儒家经典),实用技能(“器”)常被视为“末技”。 |
“求真”,重视科学和方法 知识是通过观察、实验、逻辑推理和实证检验而获得的客观真理,科学精神和批判性思维是核心。 |
| 教学方法 | “灌输式”、“讲授式” 以教师为中心,通过讲授、背诵、练习等方式将知识系统地传授给学生,强调纪律和重复练习。 |
“启发式”、“探究式”、“讨论式” 以学生为中心,通过项目制学习、小组讨论、实验探究等方式,鼓励学生主动发现和建构知识。 |
| 评价体系 | “一考定终身”,结果导向 评价标准相对单一,主要通过标准化的考试(如科举制度及其现代变种)来筛选人才,强调最终的结果和分数。 |
过程与结果并重,多元评价 评价方式更加多元化,包括课堂参与、项目报告、实验操作、标准化考试等,更注重学习过程中的能力发展和进步。 |
| 对待权威 | 尊重权威,服从集体 强调对长辈、老师、规则和传统的尊重,个人价值往往在集体和谐中得到体现。 |
质疑权威,崇尚独立 鼓励学生挑战权威,提出不同见解,个人主义和独立思考被视为宝贵的品质。 |
第二部分:深层原因分析
上述差异并非凭空产生,其背后有着深刻的历史、文化和哲学根源。
哲学基础:集体主义 vs. 个人主义
-
中国:儒家思想主导的集体主义
- 核心思想:儒家思想强调“仁、义、礼、智、信”,其核心是建立和维护一个和谐有序的伦理社会,个人被置于家庭、社群和国家的关系网络中,其价值体现在对集体的贡献上(“修身、齐家、治国、平天下”)。
- 影响:这种哲学观必然要求教育服务于社会稳定和集体利益,教育的目标是培养符合社会规范的“君子”,而非追求个性解放的“个人”,教师作为“道”的化身,自然拥有至高无上的权威。
-
西方:古希腊与启蒙运动塑造的个人主义
- 核心思想:源于古希腊的哲学思辨(如苏格拉底的“认识你自己”)和文艺复兴、启蒙运动对“人”的发现与解放,强调个体的理性、自由、尊严和权利。
- 影响:这种哲学观认为,每个个体都是一个独立的价值主体,教育的首要任务是保护和激发这种个体潜能,使其成为一个完整的人,教师是引导者,学生是探索者,教育的核心是培养批判性思维和创造力。
社会结构:宗法制度 vs. 市民社会
-
中国:两千年的中央集权与科举制度
(图片来源网络,侵删)- 社会结构:自秦汉以来,中国形成了高度中央集权的官僚体系,为了选拔和治理庞大帝国,一套稳定、高效的人才选拔机制至关重要。
- 科举制度:科举制是这一需求的完美产物,它通过标准化的考试,为社会各阶层提供了向上流动的渠道,但其核心是考察对儒家经典的记忆和理解,这种制度深刻地塑造了中国的教育观:学习是为了通过考试,进入仕途,成为“人上人”,知识是工具,服从和纪律是成功的关键。
-
西方:城邦、商业与市民社会的兴起
- 社会结构:西方社会(尤其欧洲)的历史充满了城邦竞争、商业贸易和市民阶层的崛起,社会结构相对松散,权力分散。
- 影响:这种多元、竞争的社会环境催生了对多样化人才的需求,除了神职人员和官员,还需要商人、律师、医生、工程师、科学家等,教育因此变得更加实用和多元化,不再仅仅是培养官员。创新、适应能力和解决实际问题的能力变得比单纯的背诵和服从更重要。
文化传统:和谐与中庸 vs. 冒险与探索
-
中国:农耕文明与“天人合一”
- 文化根基:中华文明发源于黄河、长江流域,以精耕细作的农耕为基础,这种生活方式要求人们顺应自然、尊重规律、维持稳定。
- 文化心理:形成了追求“天人合一”、崇尚和谐、反对极端的文化心理,教育也强调“中庸之道”,希望培养出能够维持社会平衡的“君子”,而不是特立独行的“异端”。
-
西方:海洋文明与“二元对立”
- 文化根基:古希腊、古罗马等文明带有浓厚的海洋和商业文明色彩,航海和贸易需要探索未知、应对风险、与不同文化的人打交道。
- 文化心理:培养了敢于冒险、探索未知、强调逻辑和征服自然的倾向,这种文化心理反映在教育上,就是鼓励学生挑战现有理论、探索未知领域,将世界看作一个有待解开的谜题。
总结与当代反思
| 中国教育思想 | 西方教育思想 | |
|---|---|---|
| 优点 | 强调基础知识的扎实、纪律性、集体荣誉感、对权威的尊重,为国家培养了大量标准化人才。 | 强调创造力、批判性思维、个性发展、实践能力和解决问题的能力,培养了众多顶尖的创新人才。 |
| 弊端 | 可能压抑学生的个性和创造力,导致“高分低能”,学生缺乏独立思考和创新能力。 | 可能导致基础知识不扎实,纪律性相对松散,个人主义泛滥,社会责任感较弱。 |
在当今全球化的时代,两种教育思想正在相互借鉴、融合,中国教育改革正大力倡导“素质教育”,鼓励创新和实践;而西方一些教育者也开始反思,并从东方教育中汲取“严格训练”和“扎实基础”的优点。

理解这些差异和原因,有助于我们更客观地看待不同教育体系的长与短,从而在吸收借鉴中,探索出更适合自身文化和国情的、更加完善的教育道路。
