在学术论文写作中,参考文献是支撑研究观点、体现学术规范的重要组成部分,将其正确放置在论文末尾是基本要求,参考文献的编排需遵循统一的格式规范,确保信息完整、格式一致,以便读者溯源和学术交流,以下从参考文献的放置位置、整体结构、具体格式要求、常见问题及注意事项等方面进行详细说明。

参考文献的放置位置与整体结构
参考文献通常放置在论文正文之后、致谢(如有)之前,是论文的独立组成部分,其整体结构需包含三个核心部分:参考文献标题、文献条目列表、必要的注释说明。
-
参考文献标题:在正文结束后,需另起一页(或根据期刊/学校要求分段),居中标注“参考文献”四字(不加书名号,字体字号可按规范调整,如黑体三号),标题与第一条文献条目之间空一行,条目之间用单倍行距或固定行距(如20磅)分隔。
-
文献条目列表:所有参考文献需按统一格式逐条列出,条目左侧顶格,悬挂缩进(即首行不缩进,后续行缩进2字符或1.25字符,具体以格式要求为准),每条文献末尾不加句号,但各条目之间需用分号“;”分隔(部分格式如GB/T 7714要求用“.”分隔,需注意区分)。
-
注释说明:若论文中存在未公开发表的文献(如个人通信、未出版的手稿)、对参考文献编排的补充说明(如“*为通讯作者”),可在文献列表下方用“注:”统一标注,字号小于正文。
(图片来源网络,侵删)
参考文献的具体格式要求
不同学科、期刊或学校对参考文献的格式要求可能存在差异(如APA、MLA、GB/T 7714等),但核心要素均包括文献类型标识、作者信息、题名、出版信息等,以下以国内学术论文常用的GB/T 7714-2025《信息与文献 参考文献著录规则》为例,说明常见文献类型的格式规范:
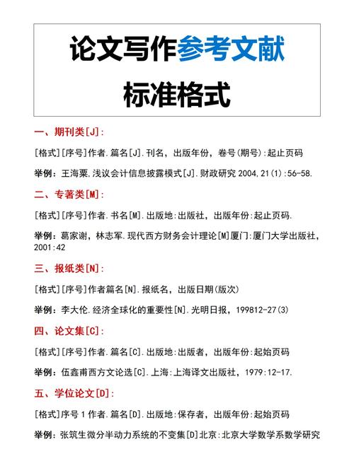
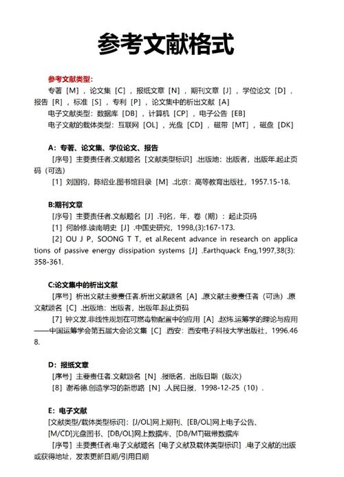
(一)期刊文章
格式:[序号] 作者. 题名[J]. 期刊名, 出版年, 卷号(期号): 起止页码.
示例:
[1] 张伟, 王芳, 李强. 数字经济对中小企业创新的影响研究[J]. 经济研究, 2025, 57(3): 45-58.
(二)专著
格式:[序号] 作者. 书名[M]. 版本项(初版不注). 出版地: 出版者, 出版年: 引文页码.
示例:
[2] 李晓明. 计算机网络原理[M]. 5版. 北京: 高等教育出版社, 2025: 120-125.
(三)论文集中的析出文献
格式:[序号] 作者. 题名[C]//论文集编者. 论文集名. 出版地: 出版者, 出版年: 起止页码.
示例:
[3] 刘洋. 人工智能在教育领域的应用挑战[C]//中国教育学会. 2025年教育信息化论坛论文集. 上海: 华东师范大学出版社, 2025: 78-85.

(四)学位论文
格式:[序号] 作者. 题名[D]. 保存地点: 保存单位, 年份.
示例:
[4] 陈思. 基于深度学习的图像识别算法优化研究[D]. 西安: 西安电子科技大学, 2025.
(五)电子文献
格式:[序号] 作者. 题名[文献类型标志/文献载体标志]. (更新或修改日期)[引用日期]. 获取和访问路径.
示例:
[5] 中国互联网络信息中心. 第51次中国互联网络发展状况统计报告[R/OL]. (2025-02-28)[2025-10-01]. http://www.cnnic.net.cn/n4/2025/0228/c88-10828.html.
(六)专利文献
格式:[序号] 专利申请者. 专利题名: 专利国别, 专利号[P]. 公告日期或公开日期.
示例:
[6] 腾讯科技(深圳)有限公司. 一种实时语音识别方法: 中国, CN202510123456.7[P]. 2025-05-20.
文献条目的排序规则
参考文献的排序需遵循“在文内引用的先后顺序”原则,即正文中首次引用的文献排在最前,后续引用的文献依次后推,若正文中采用“著者-出版年”制(如APA格式),则按作者姓氏字母顺序排列,同时在正文中以“(作者, 年份)”标注。
常见问题与注意事项
- 文献类型标识错误:需根据文献准确标注类型标识,如期刊用“[J]”、专著用“[M]”、电子文献用“[J/OL]”等,避免混用(如将专著标识为“[J]”)。
- 作者信息不全:作者姓名需写全,不超过3位时全部列出,超过3位时只列前3位并加“等”(英文用“et al.”);作者之间用逗号“,”分隔,最后两位作者之间用“和”或“&”连接。
- 出版信息缺失:期刊需注明卷号(期号)、专著需注明出版地和出版者、电子文献需注明引用日期和获取路径,避免遗漏关键信息。
- 格式不统一:同一篇论文中的所有文献条目需严格遵循同一种格式规范(如标点符号、空格、字体等),避免混用多种格式。
相关问答FAQs
Q1: 参考文献必须在正文中标注引用位置吗?
A: 是的,参考文献的放置需与正文中的引用一一对应,正文需在引用处用序号(如“[1]”)或“著者-出版年”标注,表明观点或数据的来源,未在正文中引用的文献不应列入参考文献列表,避免“罗列式”参考文献。
Q2: 如果同一篇文献被多次引用,在参考文献列表中需要重复列出吗?
A: 不需要,同一篇文献无论在正文中被引用多少次,均在参考文献列表中只列一次,序号按首次引用的位置确定,若需在正文中标注不同页码,可在引用序号后加页码,如“[1]56”表示文献1的第56页。
