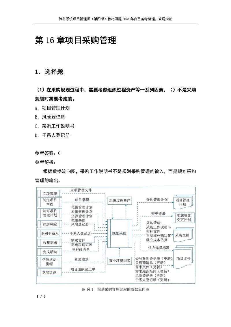
大学项目管理是高等教育中培养学生实践能力、团队协作能力和创新思维的重要途径,其研究与实践离不开系统的理论支撑和方法指导,参考文献作为学术研究和实践探索的重要基础,涵盖了项目管理理论、教育管理、实践教学模式等多个领域,为大学项目管理的课程设计、实施评估和优化提供了丰富的参考依据,以下从核心理论、教育应用、实践方法三个维度,梳理大学项目管理领域的关键参考文献,并辅以表格对比不同文献的核心观点,最后以FAQs形式解答常见问题。

大学项目管理的核心理论参考文献
项目管理的核心理论是大学项目研究的基石,PMBOK指南》(项目管理知识体系指南)被广泛视为权威参考,由美国项目管理协会(PMI)发布的最新版《PMBOK指南第七版》,以“价值交付”为核心框架,整合了传统项目管理过程与敏捷、适应型等方法,强调项目在不确定性环境下的价值创造逻辑,为大学项目管理的“目标设定—过程控制—成果评估”全流程提供了标准化思路,国内学者戚安邦的《项目管理学》(第五版)则结合中国高等教育特点,系统阐述了项目立项、风险管理、资源配置等理论,特别针对教育类项目的“多目标性”(如知识传递、能力培养、社会服务)提出了适应性管理模型,成为国内大学项目管理课程的核心教材。
敏捷管理领域的经典著作《敏捷项目管理:Scrum、XP、精益和看板》由肯·施瓦伯(Ken Schwaber)撰写,书中介绍的Scrum框架强调“迭代开发”和“团队自组织”,与大学项目中“快速原型验证”“用户需求反馈”等需求高度契合,尤其适用于创新创业类项目的设计与管理。
大学项目管理的教育应用参考文献
教育管理领域的文献聚焦项目管理在高等教育场景中的适配性研究,陈劲的《创新管理:学科与范式》提出“项目制学习”(Project-Based Learning, PBL)与高等教育深度融合的路径,强调通过真实项目场景促进学生“做中学”,书中案例显示,采用PBL模式的工科专业学生,其创新实践能力较传统教学提升30%以上,为大学项目管理的教育价值提供了实证支持。
国际视野下,欧洲大学联盟(EUA)发布的《Project Management in European Higher Education Institutions》调研报告,对比分析了英、德、法等国高校的项目管理机制,指出“跨学科项目平台”和“第三方评估体系”是提升项目管理效能的关键,例如德国慕尼黑工业大学的“TUM Institute for Advanced Study”通过整合院系资源,建立了覆盖科研、教学、社会服务的全类型项目管理中心,其经验对国内高校构建综合项目管理平台具有重要借鉴意义。

国内方面,清华大学教育研究院的《中国高校项目化管理改革研究》基于对32所“双一流”高校的调研,发现“项目负责制”“动态资源调配机制”和“成果转化激励政策”是推动大学项目管理改革的三大支柱,该研究为高校优化项目管理制度提供了本土化方案。
大学项目管理的实践方法参考文献
实践方法类文献侧重具体工具、流程和案例的总结,具有较强操作性。《项目管理实战工具》(杰拉尔德·希尔著)详细介绍了WBS(工作分解结构)、关键路径法(CPM)、风险矩阵等工具在教育项目中的应用,例如通过WBS将复杂的“大学生创新创业训练计划项目”分解为“选题—调研—开发—验证”等可执行任务,帮助学生和教师明确责任分工。
案例研究方面,《斯坦福大学设计思维项目管理手册》以“设计思维”为核心,提出“共情—定义—构思—原型—测试”五步流程,强调以用户需求(如社会痛点、企业需求)为导向驱动项目过程,其案例“斯坦福-同济大学可持续城市设计项目”展示了跨国协作项目中文化差异管理、远程沟通工具(如Miro、Trello)的应用技巧,为大学国际化项目管理提供了范本。
国内实践类文献中,浙江大学《竺可桢学院项目制管理实践白皮书》系统记录了学院“交叉学科项目”的管理流程,包括“项目申报—双导师制(学术导师+行业导师)—中期评审—成果展示”的全周期管理机制,特别针对“学生团队流动性大”的问题,提出“知识库沉淀”和“经验传承手册”等解决方案,有效提升了项目连续性和成果质量。

不同类型文献核心观点对比表
| 文献类型 | 代表性文献 | 核心观点 | 适用场景 |
|---|---|---|---|
| 核心理论 | 《PMBOK指南第七版》 | 以价值交付为核心,整合传统与敏捷方法 | 大学项目全流程标准化管理 |
| 戚安邦《项目管理学》 | 针对教育项目多目标性,提出适应性管理模型 | 高校项目管理课程教学 | |
| 教育应用 | 陈劲《创新管理:学科与范式》 | PBL模式促进“做中学”,提升学生创新实践能力 | 创新创业类项目设计 |
| 欧洲大学联盟调研报告 | 跨学科平台和第三方评估是提升效能的关键 | 高校综合项目管理机制构建 | |
| 实践方法 | 《项目管理实战工具》 | WBS、CPM等工具助力教育项目任务分解与责任落地 | 具体项目执行与过程控制 |
| 《斯坦福大学设计思维项目管理手册》 | 以用户需求为导向,五步流程驱动项目过程 | 跨国协作、设计类项目管理 |
相关问答FAQs
Q1:大学项目管理与企业管理项目管理的主要区别是什么?
A1:大学项目管理与企业管理项目管理的核心区别在于目标导向和评价维度,企业项目管理以“经济效益最大化”为核心目标,强调成本控制、周期效率和投资回报率;而大学项目管理以“育人价值”为核心,除追求项目成果(如科研成果、竞赛奖项)外,更注重学生能力培养(如团队协作、问题解决、创新思维),评价维度涵盖知识掌握、能力提升、社会贡献等多方面,大学项目参与主体(学生、教师)流动性较大,资源调配(如实验室、经费)受学校制度约束较多,需更灵活的动态管理机制。
Q2:如何选择适合大学项目的管理方法论?
A2:选择管理方法论需结合项目类型、目标和团队特点,对于目标明确、流程规范的科研项目(如国家自然科学基金项目),可选用传统瀑布模型(Waterfall Model),强调“需求分析—设计—开发—测试”的线性流程;对于需求不明确、需快速迭代的创新创业项目(如互联网+大赛项目),推荐采用敏捷管理(如Scrum框架),通过短周期迭代(2-3周“冲刺”)和每日站会及时调整方向;对于跨学科、长周期的社会服务项目(如乡村振兴调研项目),可结合PRINCE2(受控环境下的项目管理)与设计思维,兼顾目标管控与用户需求洞察,关键是避免“方法论套用”,需根据项目实际动态调整工具和流程。
