2025年参考文献格式是学术写作中规范引用他人研究成果的重要依据,不同学科领域可能遵循特定的标准,其中较为常见的包括GB/T 7714-2025《信息与文献 参考文献著录规则》(注:虽然用户提到2025年,但我国国家标准GB/T 7714的最新版本为2025年,替代了之前的2005年版,2025年处于过渡期,实践中多参考2025版规范)、APA格式(美国心理学会格式)、MLA格式(现代语言协会格式)等,以下以应用广泛的GB/T 7714-2025为核心,结合其他常见格式,详细说明2025年前后参考文献的著录规则及示例。

参考文献的基本原则与构成要素
无论采用何种格式,参考文献的核心目的是明确标识信息来源,方便读者溯源,其基本构成要素通常包括:主要责任者(作者)、题名(文献名称)、文献类型标识、出版项(出版地、出版者、出版年)、页码、获取路径等,不同格式对这些要素的著录顺序、标点符号、字体等有具体要求。
GB/T 7714-2025格式详解(适用于2025年过渡期)
GB/T 7714是我国自然科学、社会科学学术论文普遍采用的国标,2025版在2005版基础上调整了部分电子资源的著录规则,2025年实际应用中已接近2025版规范。
专著(图书)
格式:主要责任者. 题名[文献类型标识]. 版本项(初版不注). 出版地: 出版者, 出版年: 引文页码[引用日期]. 获取和访问路径(电子资源必备).
示例:
刘国钧, 陈绍业, 王凤翥. 图书馆目录[M]. 北京: 高等教育出版社, 1957: 15-18.
[美]塞林格. 麦田里的守望者[M]. 孙仲旭, 译. 南京: 译林出版社, 2010: 45-46.
专著中的析出文献(章节、论文集文章)
格式:主要责任者. 析出文献题名[文献类型标识]//专著主要责任者. 专著题名. 出版地: 出版者, 出版年: 析出文献页码.
示例:
程根伟. 1998年长江洪水的成因与减灾对策[M]//许厚泽, 赵其国. 长江流域洪涝灾害与科技对策. 北京: 科学出版社, 1999: 32-36.

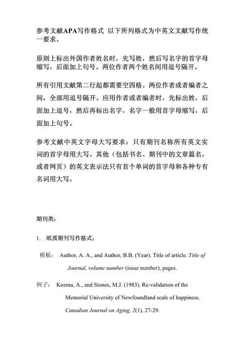
期刊文章
格式:主要责任者. 文献题名[J]. 期刊名, 年, 卷(期): 起止页码[引用日期]. 获取和访问路径(电子资源).
示例:
何龄修. 读南明史[J]. 中国史研究, 1998(3): 167-173.
OU J P, YOSHIDA O, SOONG T T. Recent advance in research on applications of passive energy dissipation systems[J]. Earthquake Eng, 1997, 38(6): 358-361.
学位论文
格式:主要责任者. 题名[D]. 保存地: 保存单位, 年份.
示例:
张志祥. 间断动力系统的随机扰动及其在守恒律方程中的应用[D]. 北京: 北京大学数学学院, 1998.
电子文献
2025年电子资源著录已重视“引用日期”和“获取路径”,格式为:
格式:主要责任者. 题名[文献类型标识/文献载体标识]. (更新或修改日期)[引用日期]. 获取和访问路径.
示例:
萧钰. 出版业信息化迈入快车道[EB/OL]. (2001-12-19)[2002-04-15]. http://www.creader.com/news/20011219/200112190019.html.
中国互联网络信息中心. 第51次中国互联网络发展状况统计报告[R/OL]. 2025-02-28[2025-03-05]. http://www.cnnic.net.cn/n4/2025/0308/c88-10327.html.
专利文献
格式:专利申请者或所有者. 专利题名: 专利国别, 专利号[P]. 公告日期或公开日期.
示例:

