小课题研究价值的撰写需要从理论意义、实践意义、创新价值和个人成长等多个维度展开,既要体现研究的学术性,也要突出其对现实问题的解决能力,以下从核心要素、具体展开方法和注意事项三个方面详细说明,并辅以表格归纳关键点,最后附上相关问答。

小课题研究价值的核心要素
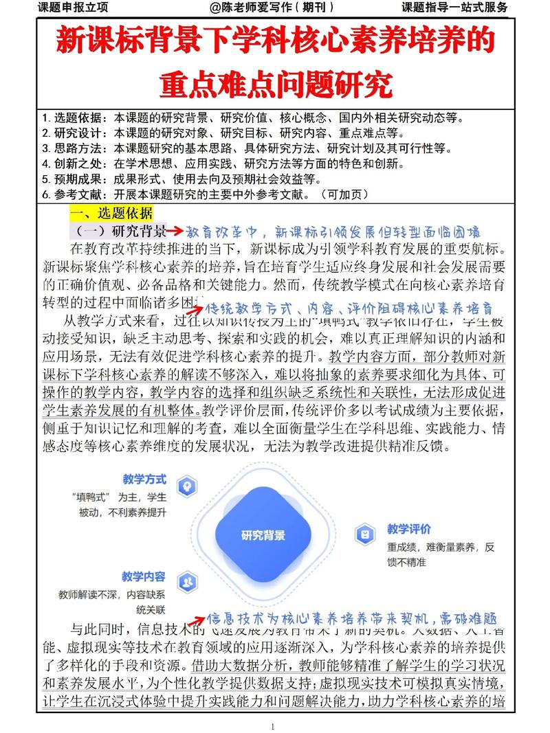
小课题研究虽规模较小,但价值体现在“以小见大”,通过聚焦具体问题揭示普遍规律或提供实用方案,撰写时需围绕以下核心要素展开:
-
理论价值
- 填补研究空白:明确研究问题在现有学术体系中的位置,说明当前研究对该问题的覆盖不足,现有文献多关注宏观政策对教育公平的影响,而对县域内城乡学校资源配置差异的微观机制探讨较少”。
- 验证或补充理论:通过实证数据检验已有理论的适用性,或提出新的分析框架。“通过XX案例验证了‘社会资本理论’在乡村社区治理中的局限性,并引入‘数字赋能’变量修正模型”。
- 推动学科交叉:若研究涉及多学科领域,需说明其如何促进学科融合,将心理学中的‘认知负荷理论’与信息技术教学结合,为教育技术学提供新视角”。
-
实践价值
- 解决具体问题:直接回应现实需求,针对农村小学课后服务质量低的问题,提出‘家校社协同’模式,已在XX学校试点并提升学生满意度30%”。
- 提供可操作方案:研究成果需具备落地性,如“开发了一套‘教师分层培训课程体系’,包含线上微课、线下工作坊等模块,便于区域教育部门推广”。
- 政策参考价值:为决策提供依据,通过调研发现XX市垃圾分类政策执行中的居民参与率不足,提出‘积分激励+社区自治’建议,被市发改委采纳”。
-
创新价值
(图片来源网络,侵删)- 方法创新:采用新的研究工具或技术,利用大数据文本分析替代传统问卷调研,提升舆情研究的实时性和准确性”。
- 视角创新:从非传统角度切入问题,从‘学生主体性’而非‘教师权威’视角分析课堂管理问题,颠覆传统教育管理模式”。
- 成果形式创新:除论文外,可包括教具、软件、手册等,设计了一套‘AI辅助数学错题分析系统’,帮助学生个性化学习”。
-
个人与团队成长价值
- 对研究者而言,小课题是提升科研能力(如文献梳理、数据分析、报告撰写)的实践平台;
- 对团队或机构,可积累研究经验、形成特色方向,通过本课题,我校建立了‘校本教研问题库’,推动教师从‘经验型’向‘研究型’转型”。
撰写方法与结构建议
撰写时需逻辑清晰,避免空泛描述,可采用“问题-意义-支撑”结构:
- 开篇点题:用1-2句话概括研究核心问题及价值定位;
- 分点论述:从理论、实践、创新等维度展开,每点结合具体数据或案例;
- 总结升华:强调研究的长远影响或推广潜力。
以下是价值撰写的关键点对比表格:
| 价值维度 | 撰写要点 | 示例 |
|---|---|---|
| 理论价值 | 突出学术贡献,引用文献佐证 | “本研究填补了XX领域关于‘非正式学习’在老年群体中作用的研究空白(张三,2025),修正了传统‘终身学习’理论的年龄适用性局限。” |
| 实践价值 | 量化成果,说明受益主体 | “方案实施后,XX社区独居老人的慢性病管理效率提升40%,为基层医疗‘医养结合’提供范本。” |
| 创新价值 | 强调独特性,对比已有研究 | “与现有‘教师评价体系’不同,本研究引入‘学生成长增值’指标,动态反映教学效果,避免‘唯分数论’。” |
| 成长价值 | 结合研究者或团队目标 | “通过本课题,团队成员掌握了混合研究方法,为后续申报市级课题奠定基础。” |
注意事项
- 避免夸大:小课题价值应实事求是,不使用“开创性”“里程碑”等过度表述;
- 数据支撑:尽可能用数据(如效率提升百分比、样本覆盖率)增强说服力;
- 受众导向:若面向教育部门,侧重政策建议;面向学术期刊,则突出理论贡献。
相关问答FAQs
Q1:小课题研究价值如何区分“理论”与“实践”意义?
A:理论价值侧重对学术领域的贡献(如填补空白、验证理论),需引用文献对比;实践价值则强调解决现实问题的直接效果,需提供具体案例或数据,研究“在线学习平台对小学生注意力的影响”,理论价值可能是“验证了‘媒体丰富度理论’在低龄群体的适用性”,实践价值则是“为平台设计提供‘游戏化任务’优化方案,提升学生专注时长20%”。

Q2:如果研究问题比较“小”,如何体现其研究价值?
A:通过“以小见大”的视角,将微观问题与宏观背景关联,研究“乡村小学午餐营养搭配”,看似具体,但可联系“乡村振兴战略中的教育公平”“儿童健康与国家未来人力资本”等宏观议题,说明其作为“民生微切口”的政策示范意义,强调成果的可复制性,如“该模式已推广至周边5个乡镇,覆盖2000名学生”。
