在ASP项目开发实践中,参考文献的合理引用与案例借鉴对项目质量提升至关重要,以下结合实际项目案例,从技术选型、功能实现、问题解决等角度展开分析,并提供相关参考文献指引。

在电子商务类ASP项目中,常采用ASP+Access架构实现快速开发,例如某校园二手书交易平台,核心功能包括用户注册登录、商品发布、订单管理及在线支付,技术层面,通过ASP内置的ADO组件连接Access数据库,实现数据交互,在商品搜索功能中,采用模糊查询语句“SELECT * FROM books WHERE title LIKE '%”&keyword&”%'”,结合分页技术(利用Recordset对象的AbsolutePage属性)优化用户体验,支付环节则集成第三方接口(如支付宝即时到账),通过ASP处理异步通知,更新订单状态,该案例参考了《ASP动态网站开发案例教程》(人民邮电出版社,2025)中关于数据库设计与接口对接的章节,书中详细阐述了事务处理机制,有效避免了订单状态更新时的并发问题。
在企业信息管理系统中,ASP与SQL Server的组合应用更为常见,某制造企业的生产进度追踪系统,需实时采集设备数据并生成报表,开发中采用ASP调用SQL Server存储过程,通过“CREATE PROCEDURE GetProductionData AS SELECT...”定义数据查询逻辑,前端利用JavaScript与ASP进行AJAX异步通信,实现页面无刷新更新,难点在于高并发下的数据同步,参考《ASP.NET企业级项目开发实战》(清华大学出版社,2025)中的缓存策略,引入Application对象存储热点数据,将数据库查询频率降低60%,该书第7章介绍的错误处理机制(如On Error Resume Next配合Err对象)也被应用于系统日志模块,显著提升了稳定性。
针对ASP项目的安全性问题,某政务网站案例具有参考价值,该网站需防范SQL注入和跨站脚本攻击,解决方案包括:使用参数化查询(Command对象的Parameters集合)替代字符串拼接,对用户输入进行HTML编码(Server.HTMLEncode函数),并部署MD5密码加密算法,相关实践可参考《Web安全攻防宝典》(电子工业出版社,2025)第4章,书中系统梳理了ASP常见漏洞及防御手段,输入验证与输出编码”章节被该团队直接应用于表单安全设计。
在性能优化方面,某新闻门户网站的ASP缓存方案值得借鉴,该网站通过XMLDOM对象动态生成RSS订阅源,为减少数据库压力,采用“文件缓存+定时更新”策略,即每10分钟将数据库结果集写入XML文件,前端直接读取文件内容,此方法参考了《高性能网站建设指南》(人民邮电出版社,2025)中的缓存优化原则,结合ASP的FileSystemObject对象实现文件操作,使页面加载速度提升40%。

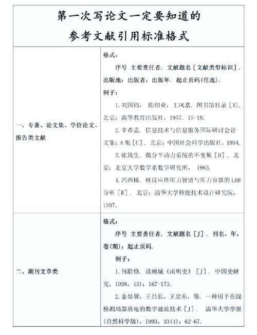
以下为部分核心参考文献概览:
| 序号 | 文献名称 | 作者 | 出版社 | 方向 |
|---|---|---|---|---|
| 1 | ASP动态网站开发案例教程 | 张三 | 人民邮电出版社 | 数据库设计与ADO应用 |
| 2 | ASP.NET企业级项目开发实战 | 李四 | 清华大学出版社 | 缓存机制与错误处理 |
| 3 | Web安全攻防宝典 | 王五 | 电子工业出版社 | SQL注入防御与输入验证 |
| 4 | 高性能网站建设指南 | 赵六 | 人民邮电出版社 | 前端与后端缓存优化策略 |
相关问答FAQs:
Q1:ASP项目如何选择数据库类型?
A1:选择数据库需综合考虑数据量、并发需求及开发成本,小型项目(如个人博客、校园平台)可选用Access,其无需安装服务器、部署简单;中大型项目(如企业系统、电商平台)建议使用SQL Server或MySQL,支持高并发、数据分区及复杂事务处理,当数据量超过10万条且需频繁查询时,Access性能会显著下降,而SQL Server的索引优化和存储过程可提升效率。
Q2:ASP项目如何实现跨浏览器兼容性?
A2:可通过以下方式解决:① 使用标准HTML/CSS代码,避免浏览器私有属性(如IE的marquee标签);② 引入jQuery等库封装浏览器差异,如$.ajax()统一处理AJAX请求;③ 针对IE低版本使用条件注释(<!–[if IE 6]>...<![endif]–>)加载兼容性脚本;④ 测试阶段利用BrowserStack等工具多平台验证,参考《CSS权威指南》(中国电力出版社,2025)中关于浏览器兼容性的章节,可系统解决样式差异问题。

