在教育培训领域,撰写学术论文、研究报告或课程设计时,规范的参考文献格式是确保学术严谨性的重要环节,不同机构或期刊可能采用特定的引用格式,但核心要素均围绕“作者-文献标题-出版信息”展开,旨在清晰标注信息来源,便于读者追溯原文,以下结合教育培训场景,详细说明常见参考文献格式的规范要求及示例。

参考文献的基本构成要素
无论采用何种格式,参考文献均需包含以下核心信息:
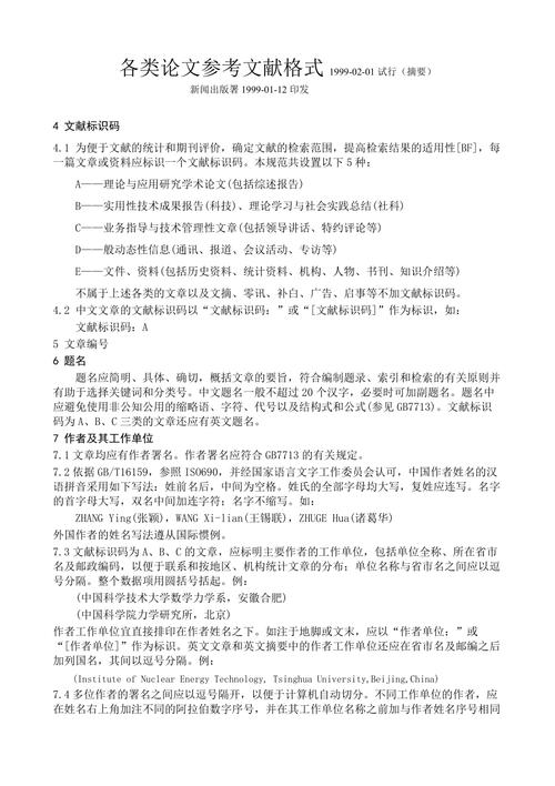
- 作者:个人作者需注明姓名(姓全拼+名首字母大写,如ZHANG San),多位作者用逗号分隔,超过3人可保留前3位后加“等”;团体作者直接写机构名称。
- :书籍、期刊文章、报告等需使用完整标题,标题首字母大写(实词首字母大写,虚词小写),特殊标题(如含副标题)用冒号分隔主副标题。
- 出版信息:
- 书籍:出版地(城市名,后加冒号)、出版社名称、出版年份(加括号)。
- 期刊文章:期刊名(斜体)、卷号(期号)、页码范围(用“-”连接)。
- 电子资源:需标注引用日期(格式:YYYY-MM-DD)和获取路径(如DOI号或网址)。
- 文献类型标识:根据GB/T 7714-2025标准,常见标识包括[M](专著)、[J](期刊文章)、[D](学位论文)、[R](报告)、[EB/OL](网络文献)等。
教育培训领域常见文献类型格式示例
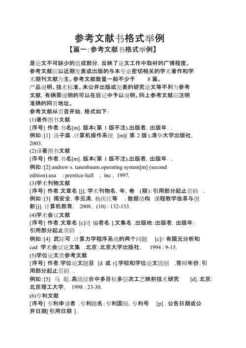
(一)专著(书籍)
格式:作者. 书名[M]. 出版地: 出版社, 出版年.
示例:
王明远. 终身学习理论与实践[M]. 北京: 教育科学出版社, 2025.
(二)期刊文章
格式:作者. 文章名[J]. 期刊名, 年, 卷(期): 起止页码.
示例:
李华, 张伟. 在线教育对成人学习动机的影响研究[J]. 中国远程教育, 2025, 43(5): 45-52.
(三)学位论文
格式:作者. 论文名[D]. 保存地点: 保存单位, 年份.
示例:
陈思. 职业培训中混合式教学模式的设计与应用研究[D]. 上海: 华东师范大学, 2025.

(四)研究报告
格式:作者. 报告名[R]. 出版地: 出版单位, 出版年.
示例:
教育部职业教育与成人教育司. 中国职业教育发展报告(2025)[R]. 北京: 人民教育出版社, 2025.
(五)网络电子资源
格式:作者. 文章名[文献类型标识/OL]. (更新或引用日期). 获取路径.
示例:
联合国教科文组织. 教育变革中的技术支持[EB/OL]. (2025-03-15). https://unesdoc.unesco.org/ark:/48223/pf0000379328.
教育培训领域参考文献格式对比表
为便于快速区分不同格式要求,以下以“专著”“期刊文章”“网络文献”为例,对比APA格式(常用国际社科领域)与GB/T 7714-2025(国内通用标准)的差异:
| 文献类型 | APA格式 | GB/T 7714-2025格式 |
|---|---|---|
| 专著 | Author, A. A. (Year). Title of work. Publisher. | 作者. 书名[M]. 出版地: 出版社, 出版年. |
| 期刊文章 | Author, A. A. (Year). Title of article. Journal Name, volume(issue), pages. | 作者. 文章名[J]. 期刊名, 年, 卷(期): 起止页码. |
| 网络文献 | Author, A. A. (Year, Month Day). Title of article. Site Name. URL | 作者. 文章名[EB/OL]. (引用日期). 获取路径. |
教育培训文献引用注意事项
- 作者署名:多名作者时,GB/T 7714格式用“,”分隔,最后两位用“,”;APA格式最后两位用“&”连接。
- 标点符号:中英文格式对标点要求不同,如GB/T 7714用全角符号(出版地后用冒号“:”),APA用半角符号(出版地后用冒号“:”)。
- 页码标注:期刊文章需标注起止页码,电子资源若为PDF格式可标注页码,否则可不注。
- 文献排序:正文中引用的参考文献需按出现顺序编号(GB/T 7714)或按作者字母顺序排列(APA),避免混乱。
相关问答FAQs
Q1: 教育培训类论文中,引用网络课程或MOOC资源时,参考文献格式如何规范?
A: 引用网络课程时,需标注课程名称、平台、访问日期及链接,格式示例:
Coursera. (2025). Educational Psychology for Learning and Teaching [Video course]. https://www.coursera.org/learn/educational-psychology
(GB/T 7714格式可调整为:课程名[EB/OL]. (平台发布日期). 获取路径,需补充课程负责人信息时,可写“课程负责人. 课程名[EB/OL]. (发布日期). 平台名称. 获取路径”)

Q2: 参考文献中的出版地如何处理?若出版社所在地与实际出版地不一致怎么办?
A: 出版地一般指出版社所在城市,需写全称(如“北京”“上海”);若出版社有多地分支,以主要出版地为准;若无法确定出版地(如古籍或小众出版社),可标注“出版地不详”或用“[S.l.]”(拉丁文“sine loco”的缩写,GB/T 7714格式适用),示例:
张三. 教育史研究[M]. 出版地不详: 某出版社, 2025.
