幼儿园大班(上学期)教育工作计划
班况分析

本学期我班共有幼儿 XX 名,其中男孩 XX 名,女孩 XX 名,经过中班一年的学习和生活,幼儿在自理能力、语言表达、社会交往等各方面都有了显著的进步。
-
优势:
- 自理能力增强: 大部分幼儿能独立进餐、穿脱衣物、整理玩具,有较强的自我服务意识。
- 求知欲旺盛: 对周围事物充满好奇,喜欢提问,乐于参与探究性活动。
- 语言表达能力发展: 能用较完整的语句表达自己的想法,喜欢听故事、讲故事。
- 初步的规则意识: 能理解并遵守班级的基本常规,在集体活动中能保持一定的专注力。
-
不足与努力方向:
- 个体差异明显: 部分幼儿在动作发展(如精细动作)、语言表达的逻辑性和深度上存在差异,需加强个别指导。
- 任务意识和责任感有待加强: 对于老师布置的小任务,有时需要反复提醒,缺乏坚持性。
- 合作与分享能力需提升: 在游戏中,幼儿的自我中心意识仍较强,学习与同伴协商、合作、分享玩具和经验的能力需要进一步培养。
- 前书写与前阅读准备: 需要通过有趣的活动,培养幼儿正确的握笔姿势和阅读兴趣,为幼小衔接打下基础。
指导思想

以《幼儿园教育指导纲要(试行)》和《3-6岁儿童学习与发展指南》为指导,遵循大班幼儿的身心发展规律和学习特点,以“游戏为基本活动”,将教育目标渗透于一日生活的各个环节,重点关注幼儿的学习品质(如好奇心、主动性、坚持性、想象力和创造力)的培养,为幼儿后继学习和终身发展奠定坚实的素质基础。
学期总目标
- 身体发展: 积极参加体育活动,动作协调、灵活,有良好的生活卫生习惯和基本的安全意识。
- 认知发展: 激发探究兴趣,发展观察力、想象力和思维能力,掌握10以内数的概念,进行简单的加减运算,培养前阅读、前书写兴趣和能力。
- 语言发展: 能专注地倾听他人讲话,理解他人意思,愿意并能清楚地表达自己的想法,喜欢欣赏文学作品,感受语言的优美。
- 社会性发展: 理解并遵守基本的社会行为规则,乐于与人交往,学习合作与分享,有初步的集体荣誉感和责任感。
- 艺术表现: 喜欢并能用多种方式(绘画、手工、歌唱、舞蹈、表演等)大胆地表现自己的感受和体验。
各领域教育目标与措施
| 领域 | 具体目标 | 主要教育途径与措施 |
|---|---|---|
| 健康 | 了解合理的饮食营养,养成不挑食、不偏食的习惯。 能熟练地穿脱、整理衣物,保持个人和环境整洁。 积极参与各项体育活动,如跳绳、拍球、投掷等,增强动作的协调性和灵活性。 了解基本的安全常识,能避开危险,学会保护自己。 |
生活活动: 利用值日生工作,培养责任感;进餐时开展“不挑食小明星”评比。 户外活动: 开展“我是运动小健将”系列活动,设置不同难度的体育区域。 安全教育: 开展“安全小卫士”主题活动,通过情景表演、故事、图片等形式进行教育。 |
| 语言 | 能专注地倾听,理解较复杂的指令。 能主动、大胆地在集体面前讲述,语句完整连贯。 喜欢阅读,理解图画书的主要内容,能复述故事。 对汉字产生兴趣,愿意尝试书写自己的名字和简单汉字。 |
谈话活动: 每日开展“晨间分享”、“新闻播报”等活动,鼓励幼儿大胆表达。 阅读区: 投放丰富的绘本,开展“故事大王”、“图书漂流”活动。 前书写准备: 通过描画、连线、写名字等方式,培养正确的握笔姿势和书写兴趣。 |
| 社会 | 理解并遵守集体规则,学习控制自己的情绪和行为。 乐于与人合作,学习协商、分享和解决冲突的方法。 了解并尊重不同职业的人,萌发对劳动者的尊敬之情。 有初步的集体荣誉感,愿意为班级做力所能及的事。 |
角色游戏: 在“小超市”、“小医院”等游戏中,学习社会交往规则。 主题活动: 开展“我是值日生”、“我的家乡”、“各行各业的人”等主题活动。 集体活动: 通过小组合作完成作品(如大型拼图、主题墙饰),培养合作精神。 |
| 科学 | 对周围事物和现象有探究兴趣,能主动提问。 能运用多种感官进行观察、比较、分析。 理解10以内数的实际意义,进行简单的加减运算。 认识常见的动植物和自然现象,了解简单的环保知识。 |
科学区: 投放大蒜、豆子等供幼儿观察生长;提供磁铁、放大镜等探索材料。 数学活动: 将数学融入生活,如点名、分发餐具、整理玩具等;开展“超市购物”等游戏进行10以内加减练习。 自然角: 引导幼儿照顾动植物,记录观察日记。 |
| 艺术 | 能用绘画、手工等多种方式表现自己的所见所想。 喜欢参加音乐活动,能随音乐做简单的舞蹈动作。 能用自然、好听的声音唱歌,学习使用打击乐器。 愿意并大胆地进行表演活动,体验创造的快乐。 |
美工区: 提供丰富的材料(废旧材料、颜料、黏土等),鼓励幼儿自由创作。 音乐活动: 学习新歌曲、舞蹈,开展“小小音乐会”。 表演区: 投放头饰、服装等,鼓励幼儿进行故事表演和童话剧。 |
月重点工作安排

| 月份 | 主题 | 主要活动内容 |
|---|---|---|
| 九月 | 我是大哥哥大姐姐 (适应与常规) |
开展“欢迎新朋友”活动,帮助幼儿适应新环境。 建立和完善班级常规,培养幼儿的规则意识。 进行安全教育,认识新教室、新伙伴。 开展“我是值日生”活动,培养责任感。 |
| 十月 | 多彩的秋天 (自然与发现) |
秋游活动,感受秋天的季节特征。 主题活动“秋天的果实”,进行分类、数数、测量等活动。 美工活动“树叶粘贴画”、“丰收的果实”。 学习关于秋天的儿歌、故事。 |
| 十一月 | 有趣的动植物 (探究与认知) |
观察自然角,记录动植物的生长变化。 开展“动物之最”主题活动,丰富幼儿知识。 科学小实验:种子发芽的条件。 创作动物主题的绘画和手工作品。 |
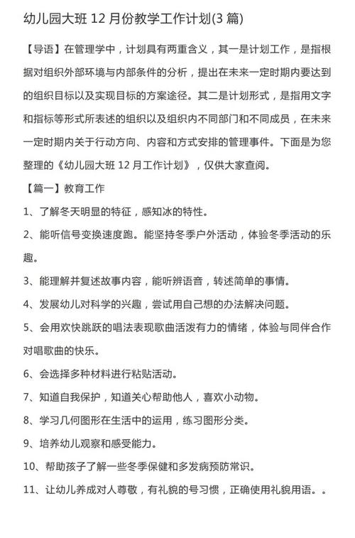
| 十二月 | 热闹的冬天 (生活与体验) |
了解冬季的保暖方法和过冬方式。 开展“迎新年”主题活动,制作新年贺卡、装饰教室。 运动会:“冬季锻炼我能行”,增强体质。 元旦联欢会,展示幼儿才艺。 |
| 一月 | 我长大了 (回顾与展望) |
复习本学期所学内容,进行综合评估。 幼儿成长档案的整理与分享。 开展“我的新年愿望”谈话活动,进行幼小衔接的心理准备。 假期安全教育,愉快地结束学期生活。 |
家园共育
- 家长会: 学期初召开家长会,介绍本学期工作计划、目标和家园配合事项。
- 家长开放日: 每学期至少组织一次家长开放日活动,让家长了解幼儿在园的一日生活和学习情况。
- 家园联系栏: 定期更新,展示周计划、育儿知识、幼儿活动照片等。
- 家园联系册: 每周或每两周与家长进行书面沟通,反馈幼儿在园表现,了解幼儿在家情况。
- 亲子活动: 组织1-2次大型亲子活动(如亲子运动会、迎新年联欢会),增进亲子感情。
- 幼小衔接专题讲座: 邀请小学老师或有经验的家长,为大班家长举办关于“如何做好幼小衔接”的专题讲座。
环境创设
- 主题墙: 根据每月主题活动,师生共同创设主题墙,让环境成为“第三位老师”。
- 区域活动: 划分清晰的区域(建构区、美工区、阅读区、益智区、角色区等),提供丰富、层次性的材料,满足不同幼儿的发展需求。
- 自然角: 创设温馨、有序的自然角,引导幼儿观察、记录,培养热爱自然的情感。
- 作品展示: 设立“我们的作品”展示区,定期展示幼儿的绘画、手工作品,增强其自信心。
教师自我提升
- 理论学习: 定期学习《指南》、《纲要》等专业理论,更新教育观念。
- 教研活动: 积极参加园内外的教研活动、听课评课,不断反思和改进自己的教学实践。
- 技能提升: 练习弹、唱、跳、画、说等专业技能,提升艺术素养和教学能力。
- 课题研究: 积极参与或申报园本课题,将教学与研究相结合。
