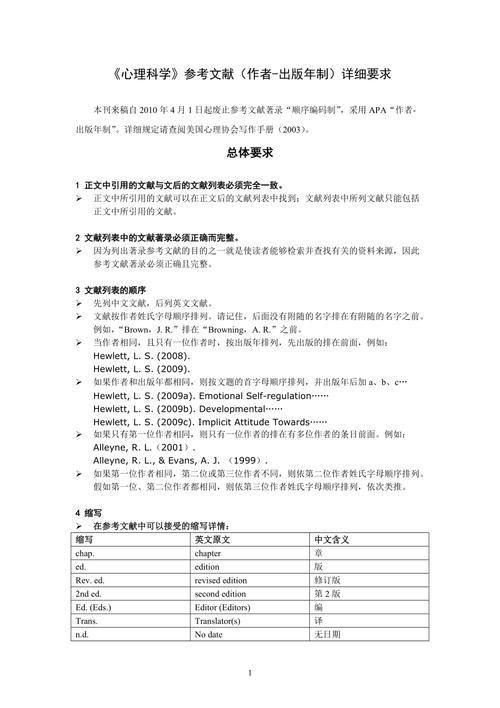
在学术写作中,规范的参考文献格式是确保学术严谨性和可追溯性的重要环节,APA(American Psychological Association)格式广泛应用于社会科学、教育学、心理学等领域,其参考文献格式具有统一性和实用性,本文将详细解析APA参考文献的基本规则、常见文献类型示例及注意事项,并辅以表格对比,帮助读者快速掌握这一规范。

APA参考文献的基本规则
APA参考文献的核心原则是“作者-年份制”,即正文中通过括号标注作者姓氏与出版年份,文末的参考文献列表则需按作者姓氏字母顺序排列,提供完整的文献信息,其基本规则包括:
- 作者格式:作者数量不超过20人时,需列出所有作者,用逗号分隔,最后两位作者之间用“&”连接;超过20人时,列出前19位作者,后加“et al.”,作者姓名需写全姓,首字母大写(如“Zhang, Y.”),名字部分用首字母缩写(中间加空格,不加标点)。
- 出版年份:置于作者姓名后的括号内,如“(2025)”;若文献有多个出版年份,需同时标注原版年份与再版年份,如“(Original work published 1920, 2025 reissue)”。
- :书籍、期刊文章等标题需采用“首字母大写法”,即主要单词首字母大写(介词、冠词等小写字母不超过4个的单词除外);期刊名称、书籍标题等需使用斜体。
- 出版信息:书籍需标注出版社地点(城市名,若为美国城市需标注州缩写,其他国家需标注国家)和出版社名称;期刊需标注卷号(斜体)、期号(括号内,非斜体)、页码范围;网页文献需标注检索日期(若内容可能变动)或DOI(数字对象唯一标识符)。
常见文献类型的APA参考文献示例
以下通过表格形式对比展示不同文献类型的APA格式,并附详细说明。
表1:APA常见参考文献格式示例
| 文献类型 | 格式示例 | 说明 |
|---|---|---|
| 书籍(单作者) | Author, A. A. (Year). Title of work. Publisher Name. | Publisher地点需在出版社名称前标注(如“New York, NY: Random House”)。 |
| 书籍(双作者) | Author, A. A., & Author, B. B. (Year). Title of work. Publisher Name. | 两位作者间用“&”连接,无需使用“and”。 |
| 书籍(编者) | Editor, E. E. (Ed.). (Year). Title of work. Publisher Name. | 若编者为多人,格式同作者;若为编者而非作者,需在姓名后标注“(Ed.)”或“(Eds.)”。 |
| 期刊文章(doi链接) | Author, A. A., & Author, B. B. (Year). Title of article. Journal Name, volume(issue), pages. https://doi.org/xxxx | 期刊名称和卷号斜体,期号用括号标注,无需“Vol.”“Issue.”等字样;优先标注DOI。 |
| 期刊文章(无doi) | Author, A. A. (Year). Title of article. Journal Name, volume(issue), pages. | 无DOI时,需标注URL(若为在线期刊)或卷号、页码(若为印刷版)。 |
| 网页文献(组织作者) | American Psychological Association. (2025). APA style. https://apastyle.apa.org | 若作者为组织,直接用组织名称;若无日期,标注“n.d.”(no date)。 |
| 电子书(来自数据库) | Author, A. A. (Year). Title of book (A. B. Smith, Trans.). Publisher Name. https://doi.org/xxxx | 译著需标注译者信息;若书籍来自数据库(如Google Books),无需额外标注数据库信息。 |
| 会议论文集 | Author, A. A. (Year). Title of paper. In E. E. Editor (Ed.), Title of conference proceedings (pp. xxx-xxx). Publisher Name. | 需标注会议论文集编者、会议名称及页码范围。 |
示例解析
以期刊文章和网页文献为例:
-
期刊文章:假设一篇由张三和李四于2025年发表的《社交媒体对青少年心理健康的影响》刊登在《心理学报》第55卷第3期,页码为100-115,DOI为10.1234/psych.2025.100,则APA格式为:
Zhang, S., & Li, S. (2025). 社交媒体对青少年心理健康的影响. 心理学报, 55(3), 100-115. https://doi.org/10.1234/psych.2025.100
(图片来源网络,侵删) -
网页文献:美国心理学会(APA)官网的“APA Style”指南,无具体作者,发布日期为2025年,则格式为:
American Psychological Association. (2025). APA style. https://apastyle.apa.org
特殊情况处理
-
未发表文献:如学位论文、手稿等,需标注“Unpublished doctoral dissertation”“Manuscript submitted for publication”等,并注明学校或机构名称。
Wang, L. (2025). 人工智能在教育领域的应用研究 [Unpublished master's thesis, Peking University]. -
二次引用:若无法获取原始文献,需通过转引文献标注,格式为“原始作者(原始年份,转引自转引作者,转引年份)”。
Piaget (1970, as cited in Zhang, 2025) 提出了认知发展理论。 -
多篇文献同一作者:同一作者同年发表多篇文献时,需在年份后加小写字母(a, b, c...)区分。
Chen, H. (2025a). ...; Chen, H. (2025b). ...
(图片来源网络,侵删) -
更新频繁:若网页内容可能变动(如维基百科),需标注检索日期。
Wikipedia. (2025, October 5). Artificial intelligence. https://en.wikipedia.org/wiki/Artificial_intelligence
常见错误与注意事项
- 作者姓名格式错误:如将“张三”写作“San Zhang”或“Zhang, San”,正确格式为“Zhang, S.”(名字首字母缩写)。
- 斜体使用不当:仅书籍标题、期刊名称、卷号需斜体,文章标题、章节名无需斜体。
- DOI与URL混淆:优先使用DOI,若无DOI且为在线资源,再使用URL;URL需完整,去除跟踪参数(如“?utm_source=xxx”)。
- 页码标注错误:期刊文章需标注完整页码范围(如“100-115”),而非仅起始页;书籍章节需标注“pp.”+页码范围。
相关问答FAQs
Q1: APA参考文献中,中文文献与英文文献的格式是否有区别?
A1: APA格式对中文与英文文献的规则基本一致,但需注意两点:一是中文文献的作者姓名需保留拼音格式(如“Zhang, S.”),无需翻译为英文;二是中文期刊名称无需翻译,直接使用汉字,但需确保斜体和标点符号符合规范。
李华, 王芳. (2025). 中国城市化进程中的环境问题. 环境科学学报, 43(2), 45-60.
Q2: 如果参考文献的作者为机构(如政府部门、组织),如何规范标注?
A2: 当作者为机构时,直接使用机构全称作为作者,无需缩写,若机构名称较长,可在首次出现时使用标准缩写(括号标注),后续使用缩写。
中华人民共和国教育部. (2025). 义务教育课程方案(2025年版). 人民教育出版社.
若机构名称和出版者相同,可省略出版者(如“World Health Organization [WHO]. (2025). ... WHO.”)。
掌握APA参考文献格式不仅是对学术规范的遵守,更是提升论文专业性的重要步骤,通过理解基本规则、熟悉常见类型示例,并注意特殊情况处理,可确保参考文献的准确性和规范性,建议在实际写作中结合APA手册(第7版)最新要求,或使用文献管理工具(如EndNote、Zotero)辅助格式化,以减少人工错误。
