在撰写说明书时,参考文献的规范引用是确保内容科学性、可追溯性的重要环节,若说明书中涉及的技术方法、数据来源、理论依据等需要参考已有文献,需按照特定格式在文末列出参考文献,并在正文中标注引用位置,以下是详细的撰写方法和注意事项。

参考文献的撰写原则
- 相关性:仅列出与说明书内容直接相关的文献,避免冗余,若说明书涉及某设备的操作原理,应优先引用技术手册、行业标准或权威期刊论文;若涉及材料性能,可引用材料检测报告或学术研究。
- 准确性:文献信息需完整无误,包括作者、标题、出版物名称、年份、页码(或网址、DOI等)等关键要素。
- 规范性:根据说明书的使用场景(如企业内部技术文件、产品用户手册、行业标准文档等),选择统一的引用格式(如GB/T 7714、APA、MLA等),企业内部文件可简化格式,但需保持一致性。
参考文献的具体格式与写法
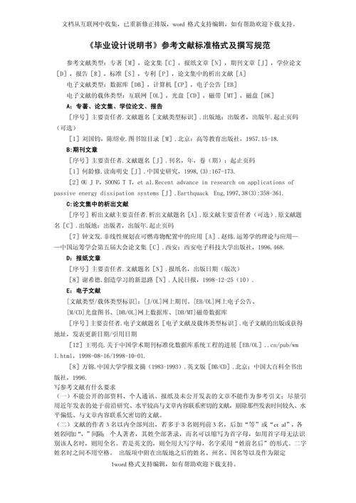
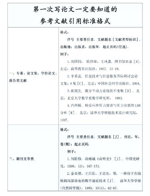
(一)常见文献类型的著录格式
以下以国内常用的GB/T 7714-2025《信息与文献 参考文献著录规则》为例,说明不同文献类型的写法:
| 文献类型 | 格式示例 |
|---|---|
| 期刊论文 | 作者. 题名[J]. 期刊名, 出版年, 卷(期): 起止页码. |
| 专著/图书 | 作者. 书名[M]. 版本(初版不注). 出版地: 出版者, 出版年: 引文页码. |
| 技术报告 | 作者. 题名[R]. 出版地: 出版者, 出版年. |
| 专利文献 | 专利所有者. 专利题名: 专利号[P]. 公告日期. |
| 标准文献 | 标准号 标准名称[S]. 出版地: 出版者, 出版年. |
| 网络资源 | 作者. 题名[EB/OL]. (更新日期)[引用日期]. 获取路径. |
(二)撰写示例
-
期刊论文
若说明书中的“设备故障诊断方法”参考了某篇研究论文,可写为:
张三, 李四. 基于深度学习的工业设备故障诊断模型研究[J]. 机械工程学报, 2025, 58(10): 120-128. -
技术报告
若参考了某机构的技术测试报告,可写为:
国家质量监督检验检疫总局. XX型设备安全性能检测报告[R]. 北京: 中国质检出版社, 2025. -
标准文献
若说明书的操作规范引用了国家标准,可写为:
GB/T 19001-2025 质量管理体系 要求[S]. 北京: 中国标准出版社, 2025.
(图片来源网络,侵删) -
网络资源
若参考了某技术博客或行业网站,需注明获取日期和路径:
王五. 工业机器人维护保养指南[EB/OL]. (2025-05-10)[2025-10-01]. http://www.example.com/robot-maintenance.
正文中参考文献的标注方法中,需在引用文献的语句后标注对应的序号,与文末参考文献列表一一对应,常用标注方式有两种:
- 顺序编码制:按文献出现的先后顺序用阿拉伯数字连续编号,标注在语句末尾的上角标,如“该设备的工作温度范围参考了行业标准[1]”。
- 著者-出版年制:在语句中标注作者和出版年份,如“根据张三等(2025)的研究,该方法可提升诊断效率”。
若说明书中引用多篇文献,可用逗号分隔序号(如[1,2]);若引用连续多篇文献,可用短横线连接(如[3-5])。
注意事项
- 避免过度引用:说明书以实用信息为主,非必要不引用文献,以免增加阅读难度。
- 更新时效性:优先引用近5年的文献,尤其是技术类内容,确保信息不过时。
- 区分参考文献与推荐阅读:参考文献是正文内容直接依赖的来源,而推荐阅读可扩展为延伸学习资料,需在说明书中明确标注。
相关问答FAQs
Q1:说明书中是否需要引用所有参考资料?
A1:无需引用所有参考资料,仅需列出对说明书内容有直接支撑作用的文献,如核心方法、数据来源、标准依据等,间接参考的背景资料或通用知识(如基础物理原理)可不列入参考文献。
Q2:企业内部说明书能否简化参考文献格式?
A2:可以,若说明书仅在企业内部使用,可简化文献著录要素(如省略出版地、页码等),但需保持格式统一,内部技术报告可简化为“作者. 题名[R]. 企业名称, 年份”,确保信息可追溯即可。

