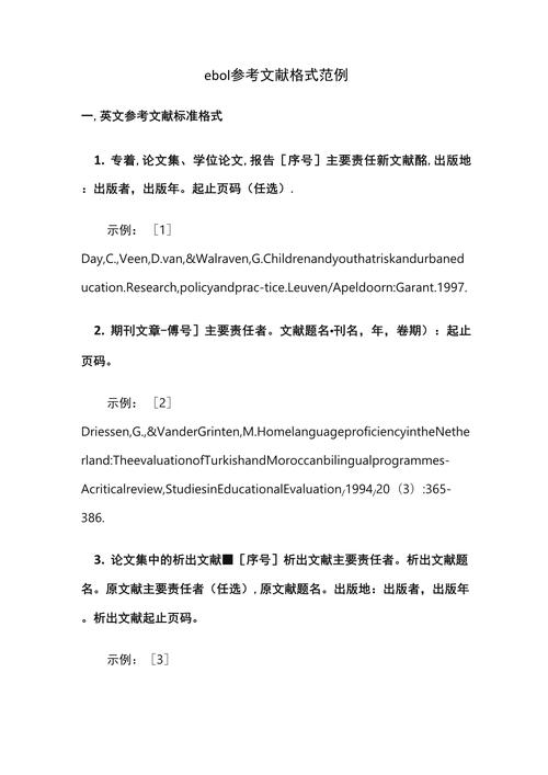
在学术写作中,参考文献的规范格式是确保论文严谨性和可追溯性的关键环节,尤其对于外文文献的引用,需遵循特定的国际通用标准或学科规范,外文参考文献的格式因学科领域、期刊要求或出版机构的不同而存在差异,但核心要素均围绕作者、文献标题、出版信息、标识符等展开,旨在清晰呈现文献来源,方便读者查阅,以下从通用原则、常见格式规范及注意事项三个方面进行详细阐述,并辅以表格对比说明。

外文参考文献的通用构成要素
无论采用何种格式体系,外文参考文献通常包含以下核心要素:作者姓名、文献标题、出版物名称(期刊、书籍、会议论文集等)、出版年份、卷号(期号)、页码、出版社信息、DOI或URL等,作者姓名的拼写、标题的大小写规则、出版物的斜体使用等细节需特别注意,英文文献作者姓名通常采用“姓, 名首字母.”的格式(如Smith, J.);期刊名称需使用全称并斜体,或根据要求使用标准缩写;书籍标题需斜体,章节标题则用引号;出版年份置于圆括号内,页码范围用连字符连接(如pp. 15-30),这些要素的组合方式因格式类型不同而有所调整,但信息的完整性和准确性是共同要求。
常见外文参考文献格式规范
外文参考文献最常用的格式包括APA(美国心理学会)、MLA(现代语言协会)、Chicago(芝加哥格式)以及ISO(国际标准化组织)标准等,不同学科倾向不同格式,例如社会科学常用APA,人文学科常用MLA,而出版领域多采用Chicago,以下以APA第7版和MLA第9版为例,对比说明常见文献类型的格式要求:
期刊文章
- APA格式:作者. (年份). 文章标题. 期刊名称卷号(期号), 页码. DOI(若有)
示例:Lee, C. T. (2025). The impact of digital transformation on global supply chains. Journal of Business Logistics, 41(3), 215-230. https://doi.org/10.1111/jbl.12215 - MLA格式:作者名. “文章标题.” 期刊名称, 卷号, 期号, 年份, 页码. DOI(若有)
示例:Lee, Carol T. “The Impact of Digital Transformation on Global Supply Chains.” Journal of Business Logistics, vol. 41, no. 3, 2025, pp. 215-230. https://doi.org/10.1111/jbl.12215
专著
- APA格式:作者. (年份). 书名. 出版社.
示例:Johnson, M. (2025). Advanced statistical methods for social research. Routledge. - MLA格式:作者名. 书名. 出版社, 年份.
示例:Johnson, Matthew. Advanced Statistical Methods for Social Research. Routledge, 2025.
专著中的章节
- APA格式:章节作者. (年份). 章节标题. In 编者姓名(Eds.), 书名(页码). 出版社.
示例:Brown, R. (2025). Data visualization techniques. In L. Wang (Ed.), Handbook of research methods in education (pp. 89-105). Sage. - MLA格式:章节作者名. “章节标题.” 书名, 编者姓名, 出版社, 年份, 页码.
示例:Brown, Robert. “Data Visualization Techniques.” Handbook of Research Methods in Education, edited by Lisa Wang, Sage, 2025, pp. 89-105.
网络资源
- APA格式:作者或组织. (年份, 月日). 标题. 网站名称. URL
示例:World Health Organization. (2025, March 15). COVID-19 weekly epidemiological update. https://www.who.int/publications/m/item/weekly-epidemiological-update---15-march-2025 - MLA格式:作者名. “标题.” 网站名称, 发布日期, URL.
示例:World Health Organization. “COVID-19 Weekly Epidemiological Update.” World Health Organization, 15 Mar. 2025, www.who.int/publications/m/item/weekly-epidemiological-update---15-march-2025.
为更直观对比,以下表格总结APA与MLA格式在核心要素上的差异:
| 要素 | APA格式(第7版) | MLA格式(第9版) |
|---|---|---|
| 作者姓名 | 姓, 名首字母. (如Smith, J.) | 名 姓. (如Jane Smith) |
| 句子大小写,仅首单词和专有名词大写 | 标题大小写,主要单词首字母大写 | |
| 期刊名称 | 斜体,卷号斜体,期号括号内(如41(3)) | 斜体,卷号+期号(如vol. 41, no. 3) |
| 出版年份 | 圆括号内,置于标题后(如(2025).) | 逗号后,置于期刊名称后(如2025.) |
| 页码 | 逗号后直接写页码(如215-230.) | “pp.”+页码(如pp. 215-230.) |
| DOI/URL | DOI优先,URL可省略“https://” | URL完整,保留“https://” |
外文参考文献的注意事项
- 作者姓名的规范:非英语作者姓名需保留原始拼写(如中文作者用拼音,姓全大写,名首字母大写,如ZHANG, Wei);多位作者时,APA格式前19位需全部列出,MLA格式则列出前3位后加“et al.”。
- 大小写与标点和期刊名的大小写规则因格式而异,APA采用“句子大小写”,MLA采用“标题大小写”;标点符号需使用英文半角符号,如逗号、句号、括号等。
- 文献类型标识:部分格式要求标注文献类型,如APA用[J]表示期刊,[M]表示专著,而MLA则通过格式本身体现,无需额外标识。
- 电子资源信息:在线期刊需标注DOI或稳定URL,电子书籍需注明访问平台(如Kindle版本)和引用日期(若内容可能变动)。
相关问答FAQs
Q1: 外文参考文献中,作者超过3人时,如何简写?
A1: 不同格式要求不同,APA格式中,作者超过20人时列出前19位加“et al.”,3-19位需全部列出;MLA格式中,作者超过3人时,列出第1位作者后加“et al.”,APA格式:(Smith et al., 2025);MLA格式:Smith et al. “Article Title.” Journal Name, vol. 1, no. 1, 2025, pp. 1-10.

Q2: 如何处理外文参考文献中的出版社名称缩写?
A2: 通常需使用出版社全称,但部分国际知名出版社可接受标准缩写(如“Univ.”代表“University”),APA和MLA均建议使用全称,除非目标期刊明确要求缩写,Cambridge University Press应写为“Cambridge University Press”,而非“Cambridge Univ. Press”。

