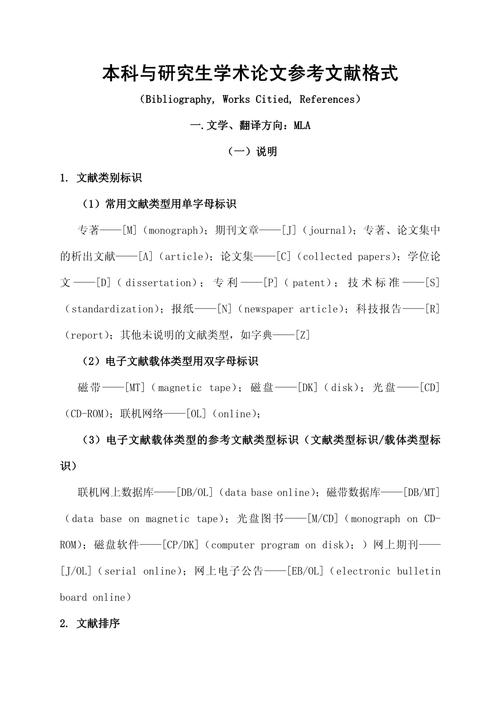
论文参考文献的字体格式是学术写作中规范性和严谨性的重要体现,不同学术领域、期刊或机构对参考文献的字体格式可能存在具体要求,但总体上遵循一定的通用规范,以下从字体类型、字号、字形、行距、缩进、标点符号及不同文献类型的格式示例等方面进行详细说明,并结合表格对比常见格式要求,最后以FAQs解答常见疑问。

字体类型与字号
参考文献的字体通常与论文正文保持一致或略有区分,以体现层次感,通用规范如下:
- 字体类型:中文参考文献一般使用宋体,英文及数字使用Times New Roman(部分期刊允许Arial等无衬线字体,但需全文统一)。
- 字号:中文参考文献通常为小四号(12pt),英文为12pt(与正文一致),部分期刊或学位论文要求五号(10.5pt),需根据具体要求调整。
- 特殊字体、作者姓名、期刊名等关键信息可加粗(如英文文献的期刊名、书名通常用斜体,中文文献用书名号《》标注),但需避免过度使用,确保整体简洁。
字形与行距
- 字形:正文为常规字形,参考文献无需额外设置斜体(除非英文文献的特定部分,如期刊名、书名、论文集名等需斜体标注)。
- 行距:参考文献的行距通常为1.5倍行距或固定值18-20磅,段前段后间距一般设置为0行或0.5行,具体需与正文格式统一。
缩进与对齐方式
- 悬挂缩进:参考文献段落需设置悬挂缩进,即首行不缩进,后续行缩进2字符(或1.27cm,具体以Word或LaTeX设置为准)。 引用:[1] 作者. 文献标题[J]. 期刊名, 年, 卷(期): 起止页码.
- 缩进后显示:
[1] 作者. 文献标题[J]. 期刊名, 年, 卷(期): 起止页码.
(注:此处为示例,实际需悬挂缩进)
- 缩进后显示:
- 对齐方式:整体左对齐,无需居中或右对齐,确保段落整齐。
标点符号与空格规范
- 标点符号:中文文献使用全角标点(如逗号“,”、句号“。”、冒号“:”等),英文文献使用半角标点(如逗号“,”、句点“.”、冒号“:”等),特别注意:
- 作者之间用逗号“,”(半角)分隔,最后两位作者之间用“和”(中文)或“&”(英文)连接。
- 期刊的卷、期号之间用逗号分隔,期号用括号标注,如“2025, 12(3): 45-50”。
- 页码范围用“-”连接(半角),如“45-50”。
- 空格规范:英文文献中,作者姓名与标题之间空1格,标题与期刊名之间空1格,期刊名与卷号之间空1格,卷号与期号之间无空格(期号括号为半角),Smith J, Brown A. Title of the Article[J]. Journal Name, 2025, 12(3): 45-50.
不同文献类型的格式示例
以下按GB/T 7714-2025《信息与文献 参考文献著录规则》(国内通用标准)及APA格式(国际常用)对比常见文献类型的格式要求:
| 文献类型 | 中文格式(GB/T 7714) | 英文格式(APA第7版) |
|---|---|---|
| 期刊论文 | [1] 作者. 题名[J]. 期刊名, 出版年, 卷(期): 起止页码. | Author A A, Author B B. (Year). Title of the article. Journal Name, volume(issue), page-page. |
| 专著 | [2] 作者. 书名[M]. 版本(初版不注). 出版地: 出版社, 出版年: 引文页码. | Author A A. (Year). Title of book. (Xth ed.). Publisher. |
| 学位论文 | [3] 作者. 题名[D]. 保存地点: 保存单位, 年份. | Author A A. (Year). Title of dissertation (Doctoral dissertation). University Name. |
| 会议论文 | [4] 作者. 题名[C]//会议名称. 会议地点, 年份: 起止页码. | Author A A, Author B B. (Year). Title of paper. In Conference Name (pp. page-page). Publisher. |
| 专利 | [5] 专利所有者. 专利题名: 专利国别, 专利号[P]. 公告日期或公开日期. | Author A A. (Year, Month Day). Title of patent U.S. Patent No. Xxxxxxx. |
| 电子文献 | [6] 作者. 题名[EB/OL]. (更新或修改日期)[引用日期]. 获取路径. | Author A A. (Year, Month Day). Title of work. Site Name. URL |
注意事项:
- 中文文献作者超过3人时,可省略为“第一作者等”,如“张三等”;英文文献用“第一作者 et al.”。
- 专著需注明出版地(如“北京: 科学出版社”),英文专著需注明出版社所在地(如“New York: APA”)。
- 电子文献需标注引用日期和获取路径(URL),确保可访问性。
特殊场景处理
- 作者姓名格式:中文文献作者姓名全录,英文文献姓全大写,名首字母大写(如“SMITH J”);若名为双音节,可写全名(如“Smith John”)。
- 重复引用:同一文献在正文中多次引用时,只需在参考文献中列出一次,正文标注同一序号。
- 多页引用:引用连续页码用“起始页-终止页”(如“10-15”),不连续页码用“起始页, 起始页”(如“10, 12”),超过5页可用“起始页 et al.”(需符合具体规范)。
常见错误与规避方法
- 中英文标点混用:确保中文文献用全角标点,英文用半角标点,可通过Word“替换”功能批量检查。
- 文献类型标识错误:如期刊论文用“[M]”(专著标识),需根据文献类型选择正确的标识码(J-期刊、M-专著、D-学位论文等)。
- 缺项或格式不统一:如缺少出版地、页码、引用日期等,需逐项核对文献信息,确保格式一致(如所有期刊论文均包含“卷(期): 起止页码”)。
相关问答FAQs
Q1: 参考文献的字体是否必须与正文一致?
A1: 不一定,但需保持整体协调,多数期刊或学位论文要求参考文献字体与正文一致(如中文宋体、英文Times New Roman),字号可略小(如五号),但需避免使用艺术字体或过于花哨的样式,确保学术严谨性,具体要求需以投稿期刊的《作者指南》或学校《学位论文格式规范》为准。

Q2: 英文文献中的期刊名和书名是否必须斜体?
A2: 是的,APA、MLA等国际通用格式要求英文期刊名、书名、论文集名等出版物名称使用斜体,而文章标题、章节标题用正引号(“ ”)。Journal of Experimental Psychology(期刊名斜体),“The Role of Memory”(文章标题正引号),中文文献则用书名号《》标注期刊名和书名,无需斜体。

