写参考文献格式化是学术写作中至关重要的一环,规范的参考文献不仅能体现研究的严谨性,还能帮助读者快速溯源信息,不同学科、期刊或出版社对参考文献格式的要求可能存在差异,但核心原则是确保信息完整、格式统一、易于检索,以下从通用规范、常见格式类型、实用工具及注意事项等方面详细说明怎样写参考文献格式化。

参考文献格式化的通用规范
无论采用何种格式,参考文献的基本构成要素通常包括:作者、题名、文献类型标识、出版项、页码、获取路径等,需遵循以下通用原则:
- 作者信息:个人作者姓在前、名在后,姓全拼,名可缩写(如ZHANG San);三位以内作者全部列出,超过三位则列前三位加“等”或“et al.”;团体作者需写全称。
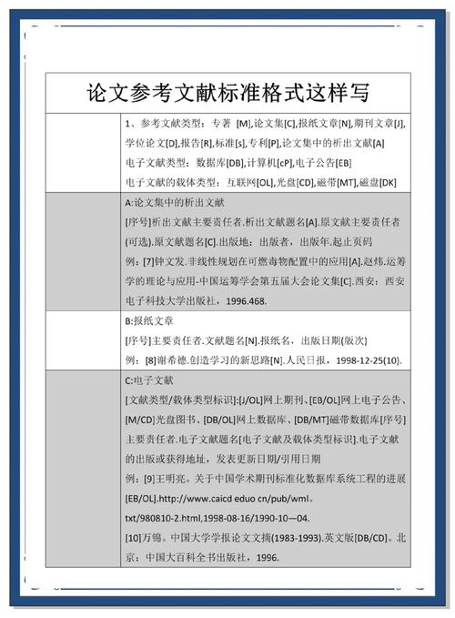
- 题名与文献类型:题名应完整,不使用缩写(除非期刊名称有固定缩写规则);文献类型需用标识区分,如期刊文章[J]、专著[M]、学位论文[D]、专利[P]、标准[S]、电子文献[EB/OL]等。
- 出版信息:期刊需注明卷号(期号)、起止页码;专著需注明出版地、出版社、出版年份;电子文献需补充更新或引用日期及获取路径(DOI或URL)。
- 标点符号与格式:英文文献采用半角标点,中文文献采用全角标点;作者之间用逗号分隔,题名后用冒号,出版项后用句号;各要素之间需空格(英文)或对齐(中文)。
常见参考文献格式类型及示例
不同学科领域常用格式包括GB/T 7714(中国国标)、APA(美国心理学会)、MLA(现代语言协会)、Chicago(芝加哥格式)等,以下分别说明其格式要点及示例:
(一)GB/T 7714-2025格式(国内通用)
适用于中文论文及需符合国内标准的学术成果,特点为“作者-题名-出版项”结构清晰,标点全角。
- 期刊文章:[序号] 作者. 题名[J]. 期刊名, 年, 卷(期): 起止页码.
示例:[1] 张伟, 王芳, 李强. 人工智能在医疗诊断中的应用进展[J]. 中国医学科学院学报, 2025, 45(3): 456-462. - 专著:[序号] 作者. 书名[M]. 版本(第1版不注). 出版地: 出版社, 出版年: 引文页码.
示例:[2] 刘洋. 数据结构与算法分析[M]. 3版. 北京: 清华大学出版社, 2025: 128-135. - 学位论文:[序号] 作者. 题名[D]. 保存地点: 保存单位, 年份.
示例:[3] 陈明. 基于深度学习的图像识别技术研究[D]. 西安: 西安电子科技大学, 2025. - 电子文献:[序号] 作者. 题名[EB/OL]. (更新日期)[引用日期]. 获取路径.
示例:[4] 中国互联网络信息中心. 第52次中国互联网络发展状况统计报告[EB/OL]. (2025-08-28)[2025-09-01]. http://www.cnnic.net.cn/n4/2025/0828/c119-10735.html.
(二)APA格式(第7版,英文社科常用)
特点为“作者-年份”制,括号内标注出版年,作者名姓全拼且首字母大写,题名仅首字母及专有名词大写,标点半角。

- 期刊文章:作者. (年份). 题名. 期刊名, 卷(期), 起止页码. DOI(如有).
示例:Smith, J., & Brown, A. (2025). Artificial intelligence in healthcare: A review. Journal of Medical Research, 15(2), 123-145. https://doi.org/xxxx - 专著:作者. (年份). 书名(版次). 出版社.
示例:Johnson, R. (2025). Advanced data structures (2nd ed.). MIT Press. - 网页文献:作者或组织. (年份, 月日). 题名. 网站名称. URL
示例:World Health Organization. (2025, September 1). COVID-19 weekly epidemiological update. WHO. https://www.who.int/publications/m/item/weekly-epidemiological-update
(三)MLA格式(第9版,英文人文常用)
特点为“作者-页码”制,括号内标注页码,文献末页需列出完整来源,题名主要单词首字母大写,标点半角。
- 期刊文章:作者. “题名.” 期刊名, 卷, 期, 年份, 起止页码.
示例:Lee, C. “The Impact of Social Media on Adolescent Mental Health.” Journal of Youth Studies, vol. 18, no. 3, 2025, pp. 345-360. - 专著:作者. 书名. 出版社, 年份.
示例:Wilson, E. The Future of Learning. Oxford UP, 2025.
参考文献格式化的实用工具
手动调整参考文献格式耗时且易出错,借助工具可大幅提升效率:
- 文献管理软件:
- EndNote:支持上万种期刊格式,可边写作边插入文献并自动生成列表,适合大规模文献管理。
- Zotero:免费开源,支持浏览器插件捕获文献信息,可同步云端,适合个人或团队协作。
- NoteExpress:国内常用,支持中文文献导入,与Word、WPS等软件无缝对接,符合GB/T 7714等国内标准。
- 在线格式生成器:
- Citation Machine:输入文献信息自动生成APA、MLA等格式,支持复制或导出。
- EasyBib:支持书籍、期刊、网页等多种文献类型,可检查格式错误。
- Word内置功能:
通过“引用”-“插入引文”-“样式”选择目标格式(如APA、GB/T 7714),手动添加文献信息后可自动生成列表,但需注意核对细节。
参考文献格式化的注意事项
- 一致性原则:全文参考文献格式需统一,避免混用不同格式(如部分用GB/T 7714,部分用APA)。
- 信息准确性:作者姓名、题名、出版年等关键信息需与原始文献一致,可通过DOI或数据库链接核实。
- 时效性与权威性:优先引用近5年的核心文献,经典文献可适当保留;避免引用非正规来源(如博客、论坛)。
- 细节核对:
- 英文文献作者名缩写需规范(如“Alfred”缩写为“A.”而非“Al.”);
- 期刊卷号需用斜体,期号用括号标注;
- 电子文献需补充引用日期(尤其动态内容,如网页、报告)。
参考文献格式化常见问题与解决方案
| 常见问题 | 解决方案 |
|---|---|
| 作者数量超过三位如何处理? | 中文文献列前三位加“等”,英文文献列前三位加“et al.”(如“Zhang et al., 2025”)。 |
| 期刊无卷号或期号怎么办? | 无卷号时注明年份和期号(如“2025(4)”);无期号时注明年份和页码(如“2025: 45-50”)。 |
| 网页作者信息缺失如何处理? | 以网站或组织名称代替作者,格式为“网站名称. (年份). 题名. URL”。 |
相关问答FAQs
Q1: 参考文献中的作者姓名大小写有何规则?
A: 不同格式要求不同,GB/T 7714格式中,中文作者姓名全拼(如“张伟”),英文作者姓全拼、名缩写(如“ZHANG San”);APA格式中,作者姓全拼、名首字母大写(如“Zhang, S.”);MLA格式中,作者姓全拼、名首字母大写(如“Zhang, San”),需根据目标格式调整,避免全大写或全小写。
Q2: 如何处理参考文献中的重复引用?
A: 同一篇文献在正文中多次引用时,首次需标注完整信息(如作者、年份、页码),后续引用可简化,APA格式中首次标注为“Smith (2025, p. 123)”,后续可简化为“(Smith, 2025)”;GB/T 7714格式中首次标注为“张伟等[1]”,后续可标注“同[1]”,注意避免在参考文献列表中重复列出同一篇文献。
